发布者 :cjt1188 发布时间 : 2025-08-21 人浏览
特别提示:本站所标注价格及相关信息来源于网络采集,仅供参考,实际情况以墓园前台咨询为准。

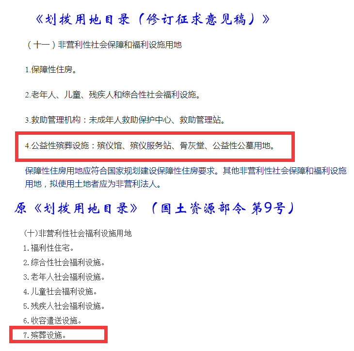
笔者注意到,在修订内容中,关于非营利性社会保障和福利设施用地的部分,特别是公益性殡葬设施方面,关于“非营利性社会保障和福利设施用地”中的“公益性殡葬设施”的表述,相比原目录有了明显的扩充和细化。

这样的修订可能是为了更好地规范和指导这类设施的土地使用,确保其符合国家法律法规和政策要求,同时提高土地资源的利用效率。这一变化个人解读如下:
一、政策细化与明确
具体性增强:原目录中的“殡葬设施”表述较为笼统,而修订后的目录则明确列出了殡仪馆、殡仪服务站、骨灰堂、公益性公墓等具体设施类型,使得政策更加具体、明确。
范围界定清晰:通过细化列举,修订后的目录对公益性殡葬设施的范围进行了清晰界定,有助于减少政策执行中的模糊地带和争议。
二、强调公益性质
突出非营利性:修订后的目录将公益性殡葬设施明确纳入划拨用地范围,强调了这些设施的非营利性质。这有助于保障公众的基本殡葬需求,防止殡葬行业过度商业化。
保障民生福祉:殡葬服务是民生领域的重要组成部分,修订后的目录通过明确划拨用地政策,体现了政府对民生福祉的关注和保障。
三、适应社会发展需求
反映社会变化:随着社会经济的发展和人口结构的变化,公众对殡葬服务的需求也在不断变化。修订后的目录通过扩充内容,更好地适应了这些变化,满足了公众对多样化、个性化殡葬服务的需求。
促进殡葬行业健康发展:通过明确划拨用地政策,修订后的目录有助于引导殡葬行业向更加规范、健康的方向发展,提高殡葬服务的质量和水平。
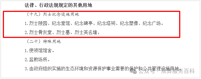
此外,新版《划拨用地目录》还新增了第(十九)项“烈士纪念设施用地”,包括:
1.烈士陵园、纪念堂馆、纪念碑亭、纪念塔祠、纪念塑像、纪念广场;2.烈士骨灰堂、烈士墓、烈士英名墙。

烈士纪念设施是爱国主义教育、革命传统教育的重要载体。新增烈士纪念设施用地一方面丰富了教育形式,强化红色资源保护、提升社会教育功能,另一方面,解决散葬烈士墓管理问题,推动集中安葬。
党的十八大以来,习近平总书记多次强调要“用心用情用力保护好、管理好、运用好红色资源”。新增烈士纪念设施用地是落实《英雄烈士保护法》《退役军人保障法》等法律法规的具体举措。
新版《划拨用地目录》全文如下——
划 拨 用 地 目 录
(2001年10月22日国土资源部令第9号公布 根据2025年6月13日自然资源
部令第16号修订 自2025年9月1日起施行)
一、根据《中华人民共和国民法典》、《中华人民共和国土地管理法》和《中华人民共和国城市房地产管理法》的规定,制定本目录。
二、严格限制以划拨方式设立国有建设用地使用权。符合本目录,确需以划拨方式使用土地的,由建设单位提出申请,经有批准权的人民政府批准,方可以划拨方式提供;建设单位提出或者同意以有偿方式使用土地的,应当依法采取出让、租赁等方式提供。
三、本目录明确为“非营利性”、“公益性”或者“非经营性”的建设项目,县级以上地方自然资源主管部门在划拨用地审查时,应当根据建设单位提供的民办非企业单位、社会服务机构等登记证书以及有关行业主管部门出具的材料文书等进行核实。根据工作需要,可以征求有关行业主管部门的意见。
四、以划拨方式取得的国有建设用地使用权,因企业改制、国有建设用地使用权转让或者改变土地用途等不再符合本目录的,应当实行有偿使用。
五、本目录施行后,法律、行政法规和国务院有关政策另有规定的,从其规定。
六、本目录自2025年9月1日起施行。
国家机关用地和军事用地
(一)党政机关和人民团体用地
1.办公用地。
2.安全、保密、通讯等特殊专用设施。
(二)军事用地
1.指挥机关,地上和地下的指挥工程、作战工程。
2.军用机场、港口、码头。
3.营区、训练场、试验场。
4.军用洞库、仓库。
5.军用信息基础设施,军用侦察、导航、观测台站,军用测量、导航、助航标志。
6.军用公路、铁路专用线,军用输电线路,军用输油、输水、输气管道。
7.边防、海防管控设施。
8.国务院和中央军事委员会规定的其他军事设施。
城市基础设施用地和公益事业用地
(三)城市基础设施用地
1.供水设施:包括取水工程、净水厂、输配水工程、水质检测中心、调度中心、控制中心。
2.燃气供应设施:包括天然气、液化石油气等燃气储配站。
3.供热设施:包括城市热源、区域性热力站。
4.公共交通设施:包括城市轻轨、地下铁路线路、公共交通车辆停车场、首末站(总站)、调度中心、整流站、车辆保养场。
5.环境卫生设施:包括雨水处理设施、污水处理厂、垃圾(粪便)处理设施、其他环卫设施。
6.市政管廊:包括电缆隧道、供水、排水、供气、供热等专业管廊、综合管廊和其他市政管沟。
7.道路广场:包括市政道路、市政广场。
8.绿地:包括公共绿地(住宅小区、工程建设项目的配套绿地除外)、防护绿地。
(四)消防救援、应急避难设施用地
1.消防设施:包括消防站、消防通信及指挥训练中心等设施。
2.救援设施:包括应急救援指挥训练中心、防灾减灾、安全等设施。
3.应急避难场所:包括有关人民政府建设的人防工程、应急避难所。
(五)国家储备设施用地
1.中央和地方政府储备设施(包括粮食等农产品和农资储备,石油等能源储备,战略性矿产品、关键原材料等物资储备,以及应急救灾物资、医药等应急专用物资储备)。
2.国家储备配套铁路专用线、专用公路、管道等生产附属设施。
(六)非营利性邮政设施用地
提供邮政普遍服务、邮政特殊服务的邮政营业场所和邮政处理场所。
(七)非营利性教育、托育设施用地
1.学校(普通高等教育学校、普通中小学、特殊教育学校、中等职业学院、专门学校)教学、办公、实验、科研、学生宿舍、食堂、校内实习实训场所和文化体育设施。
2.幼儿园、托育机构的教学卫生保健、儿童寝室、食堂、办公、园内体育文化设施、游戏活动场地。
3.特殊教育学校康复、技能训练设施。
符合本款规定使用划拨土地的,应当为经依法批准或者登记设立的学校、幼儿园等教育机构或者托育机构。其中,学校、托育机构应当属于非营利法人;幼儿园应当属于非营利法人或者经教育主管部门认定的普惠性幼儿园。
(八)公益性科研机构用地
1.科学研究、调查、观测、实验、试验(站、场、基地)设施。
2.科研机构办公设施。
符合本款规定使用划拨土地的,应当为经依法批准或者登记设立,从事基础研究、应用基础研究、公益性研究或者提供公共技术和公益服务的非营利法人。
(九)非营利性公共文化体育设施用地
1.公共文化设施:向公众开放的公益性图书馆、博物馆、纪念馆、美术馆、科技馆、文化馆(站)、青少年宫、青少年科技馆、青少年(儿童)活动中心、工人文化宫、广播电视播出传输覆盖设施。
2.公共体育设施:向公众开放的公益性体育场(馆)(高尔夫球场除外)、全民健身运动设施(住宅小区、企业单位内配套的除外),以及体育信息、科研、兴奋剂检测设施。
符合本款规定使用划拨土地的,应当为公共文化体育设施管理单位,且属于非营利法人。
(十)非营利性医疗卫生设施用地
1.医院。
2.乡镇卫生院、社区卫生服务中心(站)、村卫生室、医务室、门诊部(所)等基层医疗卫生机构。
3.疾病预防控制机构、专科疾病防治机构、妇幼保健院(所、站)、健康教育机构、急救中心(站)、采供血机构等专业公共卫生机构。
4.医学检验中心、病理诊断中心、医学影像中心、血液透析中心等独立设置机构和护理机构、康复医疗中心、安宁疗护中心等接续性服务机构。
符合本款规定使用划拨土地的,应当为卫生健康主管部门分类登记核定为非营利性的医院、基层医疗卫生机构、专业公共卫生机构或者其他医疗卫生机构。
(十一)非营利性社会保障和福利设施用地
1.保障性住房。
2.老年人、儿童、残疾人和综合性社会福利设施。
3.救助管理机构:未成年人救助保护中心、救助管理站。
4.公益性殡葬设施:殡仪馆、殡仪服务站、骨灰堂、公益性公墓。
符合本款规定使用划拨土地的,保障性住房应当符合有关规划建设要求;其他非营利性社会保障和福利设施,建设单位应当为非营利法人。
国家重点扶持的能源、交通、水利等基础设施用地
(十二)能源类战略性矿产资源开采设施用地
1.露天开采矿场及配套设施。
2.地下开采井巷工程及配套设施。
3.钻井开采井场及配套设施。
4.进场道路、管道运输设施。
5.矿山救护、安全生产、消防防护设施。
(十三)电力设施用地
1.发(变)电主厂房设施及配套库房设施。
2.发(变)电厂(站)的专用交通设施。
3.配套环保、安全防护设施。
4.火力发电工程配电装置、网控楼、通信楼、微波塔。
5.火力发电工程循环水管(沟)、冷却塔(池)、阀门井水工设施。
6.火力发电工程燃料供应、供热设施,化学楼、输煤综合楼,启动锅炉房、空压机房。
7.火力发电工程乙炔站、制氢(氧)站,化学水处理设施。
8.核能发电工程应急给水储存室、循环水泵房、安全用水泵房、循环水进排水口及管沟、加氯间、配电装置。
9.核能发电工程燃油储运及油处理设施。
10.核能发电工程制氢站及相应设施。
11.核能发电工程淡水水源设施,净水设施,污水、废水处理装置。
12.新能源发电工程电机,厢变、输电(含专用送出工程)、变电站设施,资源观测设施。
13.储能电站及相应设施。
14.输配电线路塔(杆),巡线站、线路工区,线路维护、检修道路。
15.变(配)电装置,直流输电换流站及接地极。
16.输变电、配电工程给排水、水处理等水工设施。
17.输变电工区、高压工区。
(十四)铁路交通设施用地
1.铁路线路、车站及站场设施。
2.铁路运输生产及维修、养护设施。
3.铁路防洪、防冻、防雪、防风沙设施(含苗圃及植被保护带)、生产防疫、环保、水保设施。
4.铁路给排水、供电、供暖、制冷、节能、专用通信、信号、信息系统设施。
5.铁路轮渡、码头及相应的防风、防浪堤、护岸、栈桥、渡船整备设施。
6.铁路专用物资仓储库(场)。
7.铁路安全守备、消防、战备设施。
(十五)公路交通设施用地
1.公路线路、桥梁、交叉工程、隧道和渡口。
2.公路通信、监控、安全设施。
3.高速公路服务区(区内经营性用地除外)。
4.公路养护道班(工区)。
5.公路线路用地界外设置的公路防护、排水、防洪、防雪、防波、防风沙设施及公路环境保护、监测设施。
(十六)水路交通设施用地
1.码头、栈桥、防波堤、防沙导流堤、引堤、护岸、围堰水工工程。
2.人工开挖的航道、港池、锚地及停泊区工程。
3.港口生产作业区。
4.港口机械设备停放场地及维修设施。
5.港口专用铁路、公路、管道设施。
6.港口给排水、供电、供暖、节能、防洪设施。
7.水上安全监督(包括沿海和内河)、救助打捞、港航消防设施。
8.通讯导航设施、环境保护设施。
9.内河航运管理设施、内河航运枢纽工程、通航建筑物及管理维修区。
(十七)民用机场设施用地
1.机场飞行区。
2.公共航空运输客、货业务设施:包括航站楼、机场场区内的货运库(站)、特殊货物(危险品)业务仓库。
3.空中交通管理系统。
4.航材供应、航空器维修、适航检查及校验设施。
5.机场地面专用设备、特种车辆保障设施。
6.油料运输、中转、储油及加油设施。
7.消防、应急救援、安全检查、机场公用设施。
8.环境保护设施:包括污水处理、航空垃圾处理、环保监测、防噪声设施。
9.训练机场、非经营性通用航空机场、公共航运机场中的通用航空业务配套设施。
(十八)水利设施用地
1.水利工程用地:包括挡水、泄水建筑物、引水系统、尾水系统、分洪道及其附属建筑物,附属道路、交通设施,供电、供水、供风、供热及制冷设施。
2.水库淹没区。
3.堤防工程。
4.河道治理工程。
5.水闸、泵站、涵洞、桥梁、道路工程及其管护设施。
6.蓄滞洪区、防护林带、滩区安全建设工程。
7.取水系统:包括水闸、堰、进水口、泵站、机电井及其管护设施。
8.输(排)水设施(含明渠、暗渠、隧道、管道、桥、渡槽、倒虹、调蓄水库、水池等)、加压(抽、排)泵站、水厂。
9.防汛抗旱通信设施,水文、气象测报设施。
10.水土保持管理站、科研技术推广所(站)、试验地设施。
法律、行政法规规定的其他用地
(十九)烈士纪念设施用地
1.烈士陵园、纪念堂馆、纪念碑亭、纪念塔祠、纪念塑像、纪念广场。
2.烈士骨灰堂、烈士墓、烈士英名墙。
(二十)特殊用地
1.使领馆馆舍。
2.监教场所。
3.由政府组织实施的生态环境和资源保护事业需要的保护和公共管理设施用地。
(全文完)
(来源:中国政府网)
注:本网站部分资料来源于网络,版权归原作者所有,如有相关诉求,请联系 4001133231
网站备案号:陕ICP备2023019003号 殡葬信息网版权所有 网站地图
CopyRight (C)2015- 2020JiuYiYongSheng Technology Allrights