发布者 :cjt1188 发布时间 : 2025-09-28 人浏览
特别提示:本站所标注价格及相关信息来源于网络采集,仅供参考,实际情况以墓园前台咨询为准。
(1)培养职业情感,提高职业认同感。殡仪服务工作不仅能让逝者有尊严地走,还能给家属以安心和慰藉,无论对生者还是逝者而言都很重要,可以说殡仪服务人员是在人生终点站送行的天使。殡仪服务人员要克服自卑心理,提高职业认同感和职业自豪感。
(2)加强殡仪宣传,提高从业者的地位。政府和殡葬行业及单位也要加强宣传,主流媒体要利用清明节、国家公祭日、烈士公祭日等重要日期宣传殡仪,与社区开展联谊,在特定的时间举办殡仪馆开放日活动等,定期将殡仪馆向社会开放,展示殡仪行业的最新发展和规范服务内容、服务人员的工作内容与敬业的工作态度等,提高从业者的地位。
(3)提升职业自豪感。加强生死教育及生命文化教育,把殡仪作为生命文化活动,不能把殡仪看作是处理遗体的一种活动,否则只能看到服务的对象就是遗体和骨灰,完全忽略了家属的情感及文化需求,无法认识到殡葬职工所肩负的生命教育和生命传承的使命。殡葬服务人员是生命礼仪师,给逝者以尊严,礼赞所有的生命。
(1)接受殡葬学历教育。我国殡葬教育起步较晚,1995年开始才有专门的殡葬专业教育,1999年将殡葬专业纳入高等教育。2019年,国家新批准了陵园管理与服务专业,2024年教育部批准设立首个殡葬本科专业。目前有中专、大专、本科等不同层次学历教育,能满足不同人群需求。关注目标院校的官方网站、公众号等渠道,获取殡葬专业的招生计划、招生要求、报名时间、考试内容等详细信息。
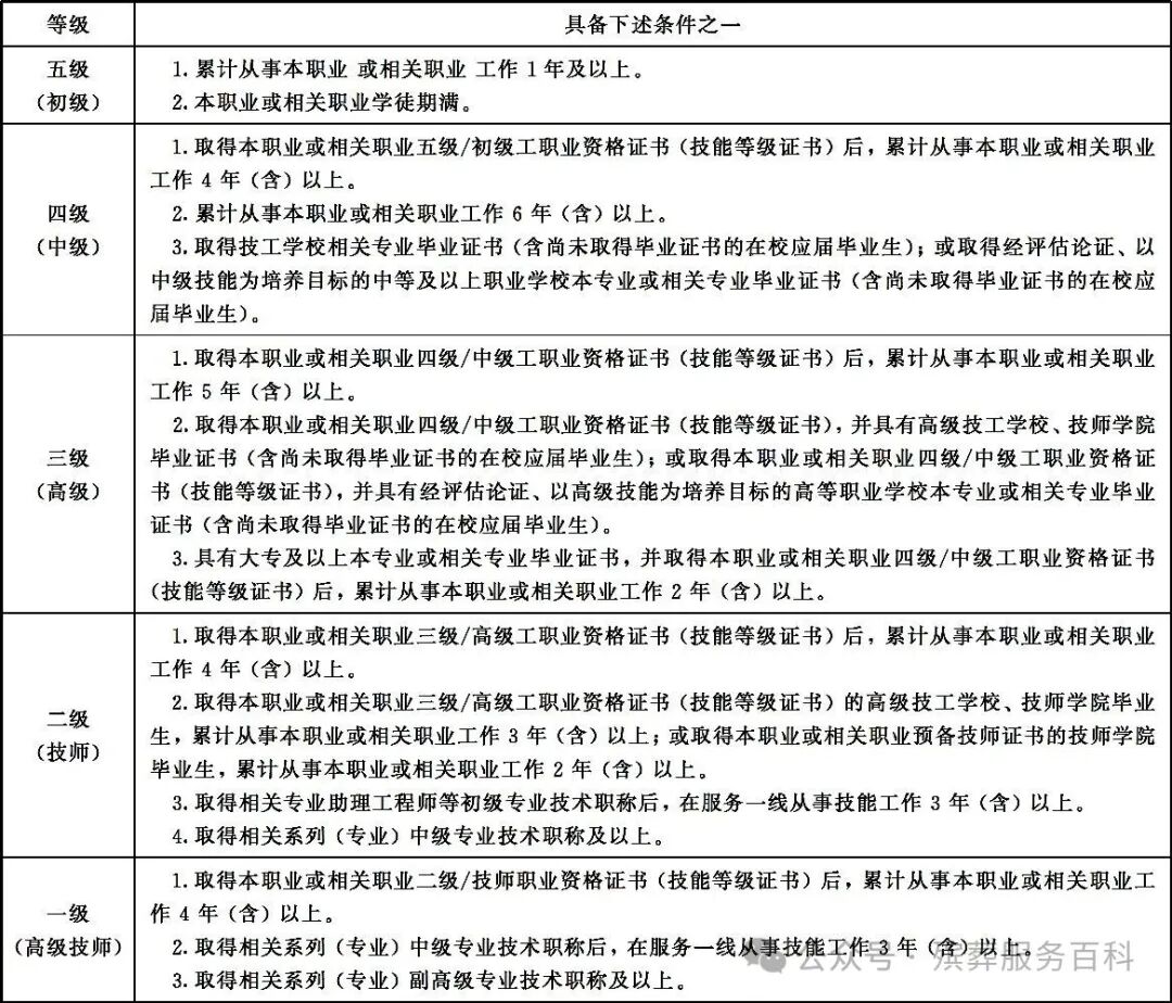
(2)参加殡仪行业学习和训练。2009年,我国首部《殡仪服务从业人员资质条件》国家标准正式实施,要求殡仪服务人员具备专门的从业能力,持证上岗对从业人员也提出了更高的要求。已经参加工作的,需要提高技能的,可以参加职业技能培训并参加鉴定,获得相应职业资格证书,满足持证上岗需求。2021年11月25日,人力资源社会保障部、民政部共同制定的殡仪服务员等5个国家职业技能标准,正式颁布施行。不同级别殡仪服务员申报条件表见下表。
不同级别殡仪服务员申报条件表↓↓↓

根据以上条件,不同学历学生可以按照上面的条件进行职业规划,在合适的时期去参加职业资格专业学习和培训,不仅可以掌握更规范的更专业的知识,更能考取不同职业资格,在较短时间提高自己的资格水平。
(3)根据自己的职业规划与单位需要进行自学。不同单位和岗位对殡仪服务人员职业技能的需求不同,服务人员更多的是根据本单位需求,学习和掌握单位和客户需要的服务知识。信息化、科技化的发展是大势所趋,殡仪行业职工文化素质水平并不高,很多从业者年龄较大、学习能力较弱,这就需要殡葬服务人员主动学习互联网技术。
(4)收集资料,掌握殡葬最新技术动态,认识优秀殡葬从业人员。通过各种渠道,收集殡葬从业人员先进代表及事迹。有规划地积极参加殡葬领域培训班,掌握最新的殡葬领域技能动向,通过教师讲授、课外资料拓展,领会殡仪服务人员应具备的职业素养。
(1)提高身心素质。服务人员可能面临着加班、倒班情况,要培养良好的生活习惯,健康饮食,勤于锻炼身体,提高身体素质和心理素质。保持乐观的情绪,遇到情绪不稳定的家属,能认知到他们情绪有问题,要学会控制和调节自己的情绪,以免发生冲突。遇到棘手纠纷,可以请领导和同事协助解决问题,提高克服挫折的能力。
(2)正确认识压力和偏见。殡仪服务人员工作周期较特殊,可能会承受较其他行业更多的压力或偏见。殡仪服务人员要正确认识服务业的性质。面对偏见时,要学会用优质的服务赢得客户和社会的认可,要相信随着服务水平的提高,殡葬业会受到越来越多人的接受和理解,殡仪服务人员也能自豪地告诉别人自己的职业。
(3)掌握心理抚慰技能。殡仪服务人员和医院、监狱的工作者一样,直面生死,见惯了各种生死别离,对珍惜生命有更深的了解,这是殡葬业的优势。殡仪服务人员要认识到处理遗体只是服务过程中的一个环节,安抚家属也是至关重要的事情,可以学习心理学相关知识,将心理支持技术运用到平时的服务中去,对服务对象做一些适当的心理抚慰,协助他们接受现实,走过这一段,重建生活。
(全文完)
注:本网站部分资料来源于网络,版权归原作者所有,如有相关诉求,请联系 4001133231
网站备案号:陕ICP备2023019003号 殡葬信息网版权所有 网站地图
CopyRight (C)2015- 2020JiuYiYongSheng Technology Allrights