发布者 :cjt1188 发布时间 : 2025-09-03 人浏览
特别提示:本站所标注价格及相关信息来源于网络采集,仅供参考,实际情况以墓园前台咨询为准。
| 序号 | 文 件 名 称 | 发 文 字 号 | 发文日期 | 处室 |
| 1 | 关于进一步加强海葬工作的通知 | 辽民函〔2016〕7号 | 2016年3月14日 | 事务处 |
| 2 | 关于印发《辽宁省经营性公墓建设规划(2016-2025年)》的通知 | 辽民发〔2016〕52号 | 2016年9月5日 | 事务处 |
| 3 | 省民政厅 省发展改革委等11个部门关于推行节地生态安葬的实施意见 | 辽民发〔2016〕54号 | 2016年9月14日 | 事务处 |
| 4 | 省民政厅 省财政厅 省自然资源厅 省林草局关于推进村级公益性公墓建设工作的通知 | 辽民发〔2019〕71号 | 2019年10月16日 | 事务处 |
| 5 | 关于规范经营性公墓审批监管工作的通知 | 辽民函〔2021〕24号 | 2021年7月21日 | 事务处 |
| 6 | 省民政厅 省财政厅关于提高全省骨灰海葬补贴标准的通知 | 辽民事函〔2021〕129号 | 2021年10月28日 | 事务处 |
| 7 | 关于做好经营性公墓年度检查工作的通知 | 辽民事函〔2022〕9号 | 2022年1月28日 | 事务处 |
| 8 | 关于印发《全省殡葬服务单位“双随机 一公开”抽查工作方案》的通知 | 辽民事函〔2023〕33号 | 2023年3月3日 | 事务处 |
| 9 | 《关于建立健全惠民殡葬服务政策的通知》 | 辽民发〔2024〕60号 | 2024年12月4日 | 事务处 |




|
各市 |
现已批建公墓数量 |
规划新建公墓数量 |
||||
|
地区 |
数量 |
合计 |
地区 |
数量 |
合计 |
|
|
全省合计 |
102 | 22 | ||||
|
沈阳市 |
市区 |
16 |
20 |
市区 |
3 |
3 |
|
康平县 |
1 |
|||||
|
法库县 |
1 |
|||||
|
新民市 |
2 |
|||||
|
大连市 |
市区 |
10 |
13 |
市区 | 3 | 3 |
|
瓦房店市 |
1 |
|||||
|
庄河市 |
1 |
|||||
|
长海县 |
1 |
|||||
|
鞍山市 |
市区 |
5 |
7 |
海城市 | 1 | 2 |
|
海城市 |
1 |
岫岩县 | 1 | |||
|
台安县 |
1 |
|||||
|
抚顺市 |
市区 |
8 |
10 |
新宾县 | 1 | 1 |
|
抚顺县 |
1 |
|||||
|
清原县 |
1 |
|||||
|
本溪市 |
市区 |
2 |
3 |
市区 | 1 | 1 |
|
本溪县 |
1 |
|||||
|
丹东市 |
市区 |
2 |
5 |
市区 | 1 | 2 |
|
凤城市 |
1 |
东港市 | 1 | |||
|
东港市 |
1 |
|||||
|
宽甸县 |
1 |
|||||
|
锦州市 |
市区 |
2 |
6 |
市区 | 1 | 1 |
|
凌海市 |
1 |
|||||
|
北镇市 |
1 |
|||||
|
黑山县 |
1 |
|||||
|
义县 |
1 |
|||||
|
营口市 |
市区 |
2 |
4 |
市区 |
1 |
3 |
|
大石桥市 |
1 |
大石桥市 |
1 |
|||
|
盖州市 |
1 | 盖州市 |
1 |
|||
|
阜新市 |
市区 |
3 | 5 |
0 |
||
|
阜新县 |
1 | |||||
|
彰武县 |
1 | |||||
|
辽阳市 |
市区 |
5 | 6 | 辽阳县 |
1 |
1 |
|
灯塔市 |
1 | |||||
|
铁岭市 |
市区 |
1 | 11 | 0 | ||
|
调兵山市 |
1 | |||||
|
开原市 |
2 | |||||
|
铁岭县 |
4 | |||||
|
西丰县 |
1 | |||||
|
昌图县 |
2 | |||||
|
朝阳市 |
市区 |
2 | 7 | 0 | ||
|
北票市 |
1 | |||||
|
朝阳县 |
1 | |||||
|
建平县 |
1 |
|
|
|||
|
喀左县 |
1 |
|
||||
|
凌源市 |
1 |
|
||||
|
盘锦市 |
市区 |
1 | 2 | 市区 | 2 | 2 |
|
盘山县 |
1 |
|
||||
|
葫芦岛市 |
市区 |
2 | 3 | 市区 | 1 | 3 |
|
绥中县 |
1 | 绥中县 | 1 | |||
| 建昌县 | 1 | |||||
各市民政局、沈抚示范区社会事业局:
近日,国务院印发《关于深化“证照分离”改革进一步激发市场主体发展活力的通知》(国发〔2021〕7号),民政部印发《关于深化“放管服”改革 进一步规范经营性公墓审批监管工作的通知》(民发〔2021〕58号),省政府印发《辽宁省人民政府关于印发辽宁省推行“证照分离”改革全覆盖工作实施方案的通知》(辽政发〔2021〕17号),自2021年7月1日起,实施建设经营性公墓审批事项改革。为贯彻落实国家和省关于经营性公墓审批事项改革的部署和要求,规范经营性公墓审批,强化事中事后监管,构建以公益性为主体、营利性为补充、节地生态为导向的安葬服务格局,现就有关事项通知如下:
一、下放审批权限
建设经营性公墓审批权限下放至设区的市级民政部门,现有经营性公墓变更事项审批一并下放。新建经营性公墓,由申请人向选址所在地的县级民政部门提出申请,经县级人民政府审核同意,报设区的市级民政部门审批,设区的市级民政部门将审批结果报省级民政部门备案。现有经营性公墓变更名称、经营主体、经营范围、地址、批建面积、法定代表人等事项,由申请人向属地县级民政部门提出申请,经县级民政部门初审符合受理条件,报设区的市级民政部门审批,设区的市级民政部门将审批结果报省级民政部门备案。
二、依照规划规范审批
各市民政部门要严格执行《辽宁省经营性公墓建设规划(2016-2025年)》(辽民发〔2016〕52号),会同当地发展改革、自然资源、生态环境、林业与草原等部门,共同制定完善本地区经营性公墓发展规划,合理布局,适度建设,实行总量控制,不在规划之内的不予审批。要在市、县、乡、村不同层级统筹规划公益性安葬(放)设施,完善供地、投入、建设、运维等支持政策,保障群众基本安葬需求,为完善全省殡葬设施规划奠定基础。对符合规划的新建经营性公墓,要严格落实批准筹建和批准经营两个审批工作环节,稳妥审慎规范审批。
三、建设生态公墓
新建经营性公墓要坚持“景观建园、文化建园、生态建园”和“先建公园、后建墓园、建墓不见墓”的建设理念,提倡和鼓励建设艺术墓区、景观墓区,一次设计,分期实施。新建经营性公墓占地面积原则上不超过20公顷,绿化覆盖面积不低于墓园总面积的70%,树葬、草坪葬、花坛葬、壁葬、地宫葬等节地生态绿色安葬墓位和 0.8平方米(含)以下墓位数量不低于墓位总量的40%,祭祀焚烧场所配置具有环保净化处理功能的焚烧和垃圾处理设施。
四、加强事中事后监管
随着审批权限下放,省厅不再审批经营性公墓建设和变更事项,将现有经营性公墓档案全部移交设区的市级民政部门。各市民政部门要落实“放管服”改革要求,按照“谁审批、谁监管,谁主管、谁监管”原则,加强殡葬执法队伍建设,切实履行监管职责,压实公墓主体责任,严禁“以批代管”“只批不管”“不批不管”,甚至出现监管真空。加强经营性公墓运营管理,整治违规建设、超标建设、虚假宣传、销售活人墓等违法行为。强化公墓年检制度,推进跨部门联合监管,制定涉企经营性公墓随机抽查事项清单,开展“双随机、一公开”执法检查,完善违法建设经营行为处罚机制和措施。充分发挥殡葬协会作用,加强行业自律,维护行业秩序,营造规范、诚信、有序的市场环境。省民政厅将不定期抽检各地经营性公墓,对不按规定审批、不履行监管责任的和未按规定向省民政厅备案或提交虚假备案材料的,将依法追究审批、监管部门及相关责任人的法律责任。
五、优化审批服务
各市民政部门审批建设经营性公墓,要加强与相关部门在公墓立项、土地使用、工程规划、竣工验收、环境评价和社会风险评估等各环节的信息共享和工作衔接,结合实际简化审批程序,提高服务水平和效率,逐步实现审批全程网上办理,2022年底前全面实现公墓证件电子化。要通过“辽宁省互联网+监管系统”认领经营性公墓企业登记信息,将审批结果信息及时反馈回传到系统平台,申请人已经向市场监管部门提供过的材料信息,或者涉及市场监管部门出具的营业执照等证明材料,除法律法规有明确规定外,原则上要通过系统信息共享获取,不得再要求申请人提供。省民政厅加快建设“金民工程”殡葬管理服务信息系统,适应改革要求,推进实现省、市、县经营性公墓管理服务信息共享交换、互通互联。
六、加强组织领导
各市民政部门要高度重视,充分认识建设经营性公墓审批事项改革的重要意义,将这项工作纳入党委(党组)重要议事日程,抓紧研究制定本地区的具体实施方案,明确审批实施部门,细化实化审批流程,切实保障下放审批权限工作落实到位。经营性公墓审批权限下放并不意味着审批放宽、监管放松,要进一步科学规划、规范审批、严格监管,严防一哄而上、一批了之。改革中遇到的重大问题,要及时向当地党委和政府请示报告,并同时向省民政厅报告。
经营性公墓许可证件标准、规范、样式等事项待接到民政部具体规定后另行通知。
辽宁省民政厅
2021年7月20日
关于提高全省骨灰海葬补贴标准的通知
辽民事函﹝2021﹞129号
各市民政局、财政局,沈抚示范区社会事业局、财政金融局:
为进一步深化殡葬改革,推行节地生态安葬,发挥奖补政策激励作用,提高全省骨灰海葬数量和服务水平,省民政厅、省财政厅决定提高骨灰海葬补贴标准,具体通知如下:
从2022年1月1日起,提高海葬补贴标准:沈阳、鞍山、抚顺、本溪、阜新、辽阳、铁岭、朝阳、沈抚示范区等内陆地区每份骨灰补贴标准由1600元提高到2000元,大连、丹东、锦州、营口、盘锦、葫芦岛等沿海地区每份骨灰补贴标准由1200元提高到1600元,提高标准部分,省和各市财政各按50%比例承担。省和各市提高标准部分除用于保证提供免费海葬服务外,可直接用于奖励海葬家属,具体标准由各市确定。
各市和沈抚示范区可在此标准基础上,根据本地实际,进一步提高地方海葬补贴标准。
骨灰江葬、河葬、散撒等葬法可参照海葬政策执行。
辽宁省民政厅 辽宁省财政厅
2021年9月29日
关于做好经营性公墓年度检查工作的通知
辽民事函﹝2022﹞9号
各市民政局、沈抚示范区社会事业局:
为规范全省经营性公墓建设和经营行为,根据《殡葬管理条例》(国务院令第628号)、《辽宁省殡葬管理实施办法》(省政府令第269号)、《辽宁省公墓管理办法》(省政府令第296号)等法律法规,落实《国务院关于深化“证照分离”改革进一步激发市场主体发展活力的通知》(国发﹝2021﹞7号)和《辽宁省人民政府关于辽宁省推行“证照分离”改革全覆盖工作实施方案的通知》(辽政发〔2021〕17号)要求,加强经营性公墓事中事后监管,全省自2022年起开展经营性公墓年度检查。现就有关事宜通知如下:
一、年度检查范围
依法登记为法人并经民政部门审批的经营性公墓。经营性公墓自获得批准经营次年起接受年度检查。
二、年度检查内容
(一)建设和经营审批情况;
(二)总体规划和配套设施建设情况;
(三)内部管理与队伍建设情况;
(四)经营服务情况;
(五)殡葬管理信息系统应用情况。
三、年度检查程序
(一)设区的市级民政部门每年4月15日前通过官网发布年度检查公告或通知;
(二)经营性公墓每年5月1日前依照年度检查内容,完成自查并形成自查报告,填写《经营性公墓年度检查申报表》(官网下载),备齐所需材料,一并报送属地县级民政部门;
(三)属地县级民政部门结合日常监管情况,对经营性公墓年度检查提出初审意见,于5月15日前报送设区的市级民政部门;
(四)设区的市级民政部门对初审意见和相关材料进行审查,并会同属地县级民政部门逐一进行实地检查,于6月15日前将全市经营性公墓年度检查结果在官网进行公告,同时报省民政厅备案。
四、年度检查材料
参加年度检查,经营性公墓应提供以下材料:
(一)经营性公墓自查报告;
(二)经营性公墓年度检查申报表;
(三)经营性公墓许可证(副本)复印件;
(四)营业执照(副本)或事业单位法人证书(副本)复印件;
(五)年度财务报表或审计报告复印件;
(六)开户银行出具的公墓维护管理费专用账户资金证明;
(七)已签订的墓位(含节地生态方式)安葬协议书复印件一份;
(八)宣传殡葬改革,弘扬移风易俗等资料;
(九)其他需要提供的材料。
五、年度检查结论
经营性公墓年度检查结论分为“合格”、“基本合格”与“不合格”三个等次。
(一)对照《经营性公墓年度检查评分表》,经过综合评定,得分为80分以上且无“不合格”规定情形的,确定为“合格”等次。
(二)对照《经营性公墓年度检查评分表》,经过综合评定,得分为60-79分且无“不合格”规定情形的,确定为“基本合格”等次。
(三)对照《经营性公墓年度检查评分表》,经过综合评定,得分为59分以下或有下列情形之一的,确定为“不合格”等次:
1.未在规定时间内报送年度检查材料或拒不接受检查的;
2.未经批准擅自变更名称、经营主体、经营范围、地址、批建面积、法定代表人等;
3.未凭死亡证明或火化证明等合法证明出售墓位或者有炒买炒卖行为的;
4.公墓维护管理费未按规定专户存储、专账管理的;
5.经营管理混乱不能正常提供服务的;
6.祭扫活动中发生安全生产责任事故的;
7.发生负面舆情造成较大社会影响的;
8.对违法违规建设和经营问题拒不整改的;
9.违反其他有关规定造成严重后果的。
年度检查结论为“不合格”的,由设区的市级民政部门责令限期整改;涉及其他行政管理部门管理处罚权限的,书面告知相关部门,由相关部门依法处理或联合处理。整改不到位、复检不合格的,由设区的市级民政部门依法处理,并向社会公布。通过整改验收的,确定为“基本合格”等次。
六、工作要求
(一)加强组织领导。各地要高度重视经营性公墓年度检查工作,纳入重要议事日程,纳入年度重点工作,纳入综合评估内容。要成立由分管领导任组长的工作专班,加强工作力量,明确工作责任。各市民政局要结合本通知要求和本地实际,细化年度检查办法,及时发布年度检查信息,加强与相关行政管理部门和属地县级民政部门协同配合,确保年度检查工作顺利实施。
(二)依法实施年度检查。各地要严格依照殡葬管理有关法律法规政策和本通知要求,认真组织开展年度检查工作,全面真实反映经营性公墓建设和经营情况。对经营管理规范、年度检查分值较高、社会反响良好的公墓,要总结经验做法,推广学习借鉴。对年度检查中发现弄虚作假、隐瞒真实情况的公墓,要依法依规进行查处,确保年度检查工作取得实效。
(三)加强信息报送。各地要按时保质完成经营性公墓年度检查工作,及时公布年度检查结论并向省民政厅备案年度检查结果。省民政厅适时对各地年度检查情况进行抽检,在省民政厅网站公布各市备案及抽查结果。
附件:1.经营性公墓年度检查申报表
2.经营性公墓年度检查评分表







关于印发《全省殡葬服务单位“双随机、一公开”抽查工作方案》的通知
辽民事函〔2023〕33号
各市民政局、沈抚示范区社会事业局:
《全省殡葬服务单位“双随机、一公开”抽查工作方案》已经厅党组会审议通过,现印发给你们,请结合实际认真组织实施。
辽宁省民政厅
2023年3月3日
(此件公开发布)
全省殡葬服务单位“双随机、一公开”抽查工作方案
为落实省委巡视反馈问题整改工作,进一步规范全省殡仪馆、殡仪服务站、公益性公墓、骨灰堂、经营性公墓等殡葬服务单位建设和经营行为,切实加强事中事后监管,根据《殡葬管理条例》(国务院第628号令)、《国务院关于加强和规范事中事后监管的指导意见》(国发〔2019〕18号)、《辽宁省殡葬管理实施办法》(省政府第269号令)、《辽宁省公墓管理办法》(省政府第296号令)、《辽宁省人民政府办公厅关于推广随机抽查规范事中事后监管的实施意见》(辽政办发〔2015〕95号)、《辽宁省人民政府关于印发辽宁省全面推行部门联合“双随机、一公开”监管实施方案的通知》(辽政发〔2020〕2号)等有关规定,制定全省殡葬服务单位“双随机、一公开”抽查工作方案如下:
一、总体要求
以习近平新时代中国特色社会主义思想为指导,认真贯彻落实国家和省相关法规政策规定,在殡葬服务单位监管中建立健全以“双随机、一公开”监管为基本手段、重点监管为补充、信用监管为基础的新型监管机制,规范监管程序,提升监管效能,强化部门协同,落实常态化监管,加快营造公平竞争的市场环境和法治化、便利化的营商环境,推动全省殡葬事业高质量发展。
二、基本原则
(一)坚持合法合理。严格执行殡葬管理有关法规政策,落实监管责任,确保殡葬执法监管依法有序进行,推进“双随机、一公开”抽查制度化、规范化。
(二)坚持公正高效。严格遵守执法程序,依法保障被抽查殡葬服务单位的合法权利,切实做到严格规范公正文明执法,提升监管效能,优化社会治理环境。
(三)坚持公开透明。实施随机抽查事项公开、程序公开、结果公开,实行“阳光执法”,保障殡葬服务单位权利平等、机会平等、规则平等。
三、主要内容
(一)执法主体和人员。执法主体为省、市民政部门,执法人员为两级民政部门中持有行政执法证的工作人员。
(二)抽查对象和比例。抽查对象为:依法登记为法人并经民政部门审批的殡仪馆(殡仪服务站)、公益性公墓(骨灰堂)、经营性公墓等殡葬服务单位。省级抽查比例为:殡仪馆(殡仪服务站)5%,公益性公墓(骨灰堂)2%,涉企经营性公墓10%,非涉企经营公墓5%;市级抽查比例为:殡仪馆(殡仪服务站)、公益性公墓、经营性公墓均为15%;5年内不得重复抽查同一家殡葬服务单位。对涉及投诉举报的殡葬服务单位,应随时开展执法检查。
(三)检查方式。省民政厅统一制定随机抽查事项清单,明确抽查依据、抽查主体、抽查内容、抽查方式等,并向社会公布;建立全省殡葬服务单位名录,并录入“辽宁互联网+监管系统”。省、市两级民政部门分别组织开展随机抽查工作,省级民政部门可视情会同市级民政部门联合开展。
(四)检查内容
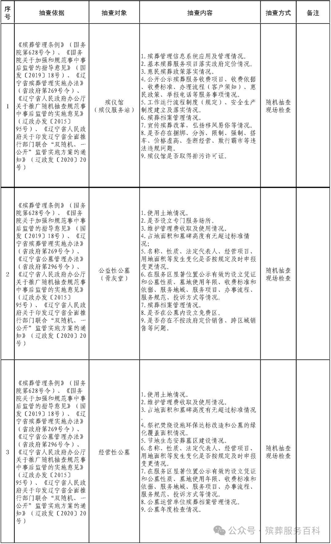
1.殡仪馆(殡仪服务站)。(1)殡葬管理信息系统应用及管理情况;(2)基本殡葬服务项目落实政府定价情况;(3)惠民殡葬政策落实情况;(4)公开公示殡葬服务收费项目、收费依据、收费标准、办理流程(客户须知)、惠民政策、举报电话等服务事项情况;(5)工作运行流程制度(规定)、安全生产制度建立及落实情况;(6)殡葬档案管理情况;(7)宣传殡葬改革,弘扬移风易俗等情况;(8)是否存在捆绑、分拆、限制、强制、搭车、价格虚高、垄断经营、欺行霸市等违法违规问题;(9)殡仪馆是否取得排污许可证。
2.公益性公墓(骨灰堂)。(1)使用土地情况;(2)是否设立专门服务场所;(3)维护管理费收取及使用情况;(4)占地面积和墓碑高度有无超过标准情况;(5)名称、性质、法定代表人、经营项目、用地面积等发生变化是否按规定及时申报变更情况;(6)在服务区显著位置公示有效的设立凭证和公墓性质、墓地使用年限、收费标准和依据、服务地域、服务项目、办事流程、服务规范、投诉方式等情况;(7)殡葬档案管理情况;(8)是否在公墓内设立免费区;(9)是否存在不按政府定价销售、跨区域销售等问题。
3.经营性公墓。(1)使用土地情况;(2)维护管理费收取及使用情况;(3)占地面积和墓碑高度有无超过标准情况;(4)祭祀焚烧设施环保达标改造和公墓的绿化覆盖面积情况;(5)节地生态安葬墓区建设情况;(6)名称、性质、法定代表人、经营项目、用地面积等发生变化是否按规定及时申报变更情况;(7)在服务区显著位置公示有效的设立凭证和公墓性质、墓地使用年限、收费标准和依据、服务地域、服务项目、办事流程、服务规范、投诉方式等情况;(8)公墓运营单位殡葬档案管理情况;(9)公墓年度检查情况。
四、实施步骤
(一)抽取人员对象(每年5月底前)。省、市民政部门分别通过“辽宁互联网+监管系统”,随机抽取确定年度“双随机、一公开”抽查执法检查人员和检查对象,抽取的检查对象通过民政部门官网公布。涉企经营性公墓年度抽查工作,省、市民政部门应按同级司法行政部门要求组织开展。
(二)印发检查通知(每年6月底前)。省、市民政部门分别印发《关于开展殡葬服务单位“双随机、一公开”抽查的通知》,明确具体抽查时间、抽查对象、抽查内容、抽查方式等。各级民政部门可结合工作实际,协调组织相关部门开展联合抽查,提高执法效能,降低抽查检查对象成本。
(三)开展实地检查(每年9月底前)。执法检查人员进入殡葬服务单位有关场所进行现场查看,查阅、复制有关文件资料,约谈询问有关工作人员。检查过程至少有2名持证执法人员参与,首先出示执法证和检查通知书,使用记录仪记录执法全过程,检查结束如实填写检查记录表并经双方签字确认,做到责任可追溯。
(四)应用抽查结果(每年12月底前)。针对抽查发现问题,向检查对象下达整改通知书,明确存在问题、整改要求、整改时限等,限期完成整改并上报整改情况。“双随机、一公开”抽查结果分别在民政部门官网和“辽宁互联网+监管系统”向社会公示。对抽查中发现的不属于本部门职责范围的违法行为,及时通报或移交有关部门;涉嫌犯罪的,依法移送司法机关追究刑事责任。
五、工作要求
(一)提高思想认识。开展殡葬服务单位“双随机、一公开”抽查是贯彻落实省委、省政府关于深化行政审批制度改革,全面推进简政放权、放管结合、优化服务的重要举措。全省民政系统要充分认识此项工作的重要性,扎实组织开展相关工作,依法高效履行监管职能,进一步规范全省殡葬执法行为、创新管理方式、提升监管效能。
(二)加强组织领导。各级民政部门要加强对“双随机、一公开”抽查工作的组织领导,建立健全随机抽查工作机制,加强与同级司法行政部门的协同配合,加强执法资格考试和业务培训,充实并合理调配行政执法检查人员力量,不断提高行政执法检查水平,切实把随机抽查监管落到实处。
(三)强化工作落实。执法检查人员应当恪守职业道德,严守工作纪律,严格规范公正文明执法。抽查工作中要依照法规政策规定,履行好监督检查职责,及时、准确完成规定工作,确保抽查工作有序开展、取得实效。相关人员在抽查工作中发生违法违规行为的,要依法依规严肃问责。
(四)加强信息报送。省、市民政部门自抽查结束之日起20个工作日内将抽查结果录入“辽宁互联网+监管系统”。各市民政局要及时将本地区年度“双随机、一公开”抽查工作情况,形成工作报告,每年10月底前报送省民政厅。各地要及时发现、总结、报送开展抽查工作的好经验、好做法,省厅将通过参阅件等形式在全省推广。
附件:全省殡葬服务单位“双随机、一公开”抽查事项清单

《关于建立健全惠民殡葬服务政策的通知》(辽民发〔2024〕60号) 2024年12月4日
(全文完)
(来源:辽宁省民政厅网站)
注:本网站部分资料来源于网络,版权归原作者所有,如有相关诉求,请联系 4001133231
网站备案号:陕ICP备2023019003号 殡葬信息网版权所有 网站地图
CopyRight (C)2015- 2020JiuYiYongSheng Technology Allrights