发布者 :cjt1188 发布时间 : 2025-10-31 人浏览
特别提示:本站所标注价格及相关信息来源于网络采集,仅供参考,实际情况以墓园前台咨询为准。
市民政局 市发展改革委 市财政局 市市场监管委
关于公布《天津市殡葬服务清单(试行)》的通知
津民发〔2025〕16号
各区民政局、发展改革委、财政局、市场监管局:
为贯彻落实民政部、国家发展改革委、财政部、市场监管总局部署要求,切实加强我市殡葬收费管理,进一步规范殡葬收费行为,保障群众合理殡葬服务需求,市民政局会同市发展改革委、市财政局、市市场监管委共同研究制定了《天津市殡葬服务清单(试行)》,予以公布。
新增基本殡葬服务项目,在政府相关部门公布收费标准前,仍按现行政策执行。如遇国家相关政策调整,从其规定。
附件:天津市殡葬服务清单(试行)
天津市民政局 天津市发展和改革委员会
天津市财政局 天津市市场监督管理委员会
2025年10月10日
(此件主动公开)

政策解读
切实加强我市殡葬收费管理,进一步规范殡葬收费行为,保障群众合理殡葬服务需求,市民政局会同市发展改革委、市财政局、市市场监管委共同研究制定了《天津市殡葬服务清单(试行)》。现将有关情况解读如下:
一、制定背景
为贯彻落实民政部、国家发展改革委、财政部、市场监管总局部署要求,强化公办机构公益属性,切实减轻群众丧葬负担。
二、制定目的
以提升群众满意度为根本目标,严厉打击天价收费行为,着力推进“减项降费优服务”,制定天津市殡葬服务清单内容。
三、主要内容
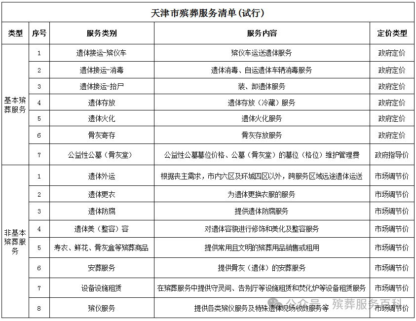
包括基本殡葬服务和非基本殡葬服务。
基本殡葬服务包括:遗体接运-殡仪车、遗体接运-消毒、遗体接运-抬尸、遗体存放、遗体火化、骨灰寄存、公益性公墓(骨灰堂)共7项。
非基本殡葬服务:遗体外运、遗体更衣、遗体防腐、遗体美(整容)容、寿衣、鲜花、骨灰盒等殡葬商品、安葬服务、设备设施租赁、殡仪服务共8项。
2025年10月27日
(全文完)
(来源:天津市民政局网站)
注:本网站部分资料来源于网络,版权归原作者所有,如有相关诉求,请联系 4001133231
网站备案号:陕ICP备2023019003号 殡葬信息网版权所有 网站地图
CopyRight (C)2015- 2020JiuYiYongSheng Technology Allrights