电话
相关资讯:

13部门围绕“逝、殡、葬、祭”全领域对殡葬进行跨部门综合监管


发布者 :cjt1188 发布时间 : 2025-10-26 人浏览

特别提示:本站所标注价格及相关信息来源于网络采集,仅供参考,实际情况以墓园前台咨询为准。

关于推进殡葬行业跨部门综合监管的指导意见

各设区市民政局、党委网信办、发展改革委、公安局、自然资源主管部门、住房和城乡建设局(委员会)、水利(务)局、卫生健康委、应急管理局、市场监管局、林业局、消防救援支队、人民银行各市分行:

为进一步加强殡葬行业跨部门综合监管,提升综合监管系统性、协同性、有效性,规范殡葬市场秩序,根据《国务院办公厅关于深入推进跨部门综合监管的指导意见》(国办发〔2023〕1号)等相关文件要求,结合我省实际,制定如下指导意见。

一、总体要求

以习近平新时代中国特色社会主义思想为指导,深入学习贯彻习近平总书记关于殡葬工作的重要指示批示精神,坚持以人民为中心,强化公益惠民导向,全面深化殡葬领域改革。围绕“逝、殡、葬、祭”全领域,聚焦突出问题、重点矛盾、薄弱环节,明确监管任务,明晰部门职责,建立健全“各司其职、各负其责、协同配合、齐抓共管”的跨部门综合监管体制机制

二、工作目标

到2025年底,全省基本形成行业主管部门牵头、各职能部门协同联动的综合监管体系,殡葬行业跨部门综合监管机制更加完善,联动更加顺畅,殡葬活动更加规范,殡葬服务更加有序,广大群众获得感和满意度明显提升。具体目标包括:实现殡葬服务价格公开透明,有效遏制各类违法违规行为,显著提升殡葬设施的安全性和管理服务水平,推动殡葬行业健康有序发展,形成具有江苏特色的殡葬服务管理新模式。同时,通过跨部门综合监管,进一步促进殡葬文化的传承与创新,引导社会公众树立文明、绿色、生态的殡葬新风尚。

三、主要任务

(一)健全跨部门综合监管工作机制。省市县三级全面构建殡葬行业跨部门综合监管工作机制,统筹协调本地区殡葬行业跨部门综合监管任务,明确工作重点,细化落实措施,定期会商研判,解决实际问题。聚焦殡葬设施违规建设、违规收费、违规销售、丧事扰民、散埋乱葬等多发问题,建立风险隐患联合监测机制,利用信息手段全面提升监测能力,有效归集相关监测信息,对重大问题开展跨部门综合研判,确保专项问题尽快处置、复杂问题联动处置。积极整合监管执法资源,统筹殡葬行业跨部门综合监管执法力量,组织开展联合抽查检查,持续提升协同监管能力。健全完善以“双随机、一公开”监管为基本手段、以重点监管为补充、以信用监管为基础的新型监管机制,优化抽查检查形式,根据工作需要组织开展联合执法行动,加大对违法违规行为的查处力度。建立行政执法与刑事司法联动机制,相关部门在依法查处殡葬违法行为过程中发现违法乱纪线索、涉嫌犯罪的,应及时移送有关机关处理;存在暴力抗法等情形的,可商请有关机关协助处置。

(二)明确重点监管事项和部门职责。各地民政部门会同相关职能部门,结合本地区实际,加大对遗体接运、殡仪服务、骨灰安葬、殡葬用品市场等服务机构、组织和个人行为的监管力度。围绕“逝、殡、葬、祭”等环节,聚焦殡葬行业阶段性突出问题,从监管场景入手,针对重点监管事项,规范各项工作内容、流程和标准,为跨部门综合监管提供有效依据,不断提升综合监管的精准性和实效性。要建立殡葬行业跨部门综合监管事项清单,明确监管重点事项名称、牵头单位、配合单位、监管对象、责任分工、监管方式等,并实行动态管理,适时优化更新。要压实主体责任,按照法律法规、“三定”规定和权责清单,明确监管事项责任分工,加强协同联动,强化事前、事中、事后全链条全领域监管。县级以上地方人民政府民政部门应当加强殡葬行业日常监管,明确服务规范和工作流程,并对殡葬行业组织进行指导;发展改革部门应当依法制定殡葬服务收费管理政策和具体收费标准;公安机关应当依法查处涉及殡葬行业的违法犯罪行为及违反治安管理的行为;自然资源主管部门应当依法查处违法占用耕地建坟行为卫生健康部门应当加强对医疗卫生机构及太平间的监督管理;市场监管部门应当加强对殡葬设备、丧葬用品生产经营等无需取得许可的无照经营行为及殡葬服务价格收费的监督管理;林业主管部门应当依法依规查处非法占用林地湿地自然保护地建设殡葬设施行为,涉及刑事犯罪和违纪情形的,依法及时移送;网信部门要加强对网络祭扫平台的监督管理;其他有关部门依照各自职责做好殡葬行业有关监督管理工作

(三)强化跨部门综合监管执法。各地殡葬行业跨部门综合监管工作机制要将殡葬执法纳入市、县综合执法范围,暂未纳入的应建立健全联动执法机制。对涉及多部门联合监管的事项,明确牵头部门和参与配合部门,构建“1+N”多主角监管和去中心化协同体系,形成监管合力。要建立发现问题联合会商、联合处置及通报机制,针对“双随机”检查、专项检查及投诉举报中发现的违法违规行为,迅速组织联合行动,确保问题得到及时有效整改。加强跨部门综合监管政策的协同性、有效性和可操作性,既要防止出现监管漏洞,又要避免政策叠加、交叉监管造成不利影响。要健全监管问责机制,细化责任追究措施,因失职渎职、滥用职权等导致逝者及其家属权益受到严重侵害的,对工作不力造成不良社会影响的责任单位和个人,依照有关法律法规追究责任。

(四)推动跨部门综合监管智慧平台建设。充分运用大数据等新技术手段,建立健全源头追溯、线索移交、联合调查、联动执法等机制,推动综合监管规范化、精准化、智能化。要利用“互联网+监管”,搭建综合监管信息平台,汇集殡葬管理基础数据。积极发挥数据作用,建立数据决策分析库,及时发布殡葬动态信息,为制定殡葬行业服务管理政策提供数据支撑;建立数据交换共享库,为民政、财政、人社、医保、公积金等多部门“个人身后一件事”业务办理、业务注销、停发待遇提供数据参考依据。要完善平台链接功能,逐步将医院太平间、殡仪馆、公墓等场所的视频监控系统、遗体接运车辆管理系统以及数据资源交换共享平台、网上祭扫系统等有机对接,促进殡葬服务管理实现全要素监管,骨灰安放流程实现全链条追溯,切实规范殡葬服务秩序。要完善信息平台殡葬基础设施管理模块,由自然资源主管部门提供殡葬设施用地范围,由民政部门完善殡葬设施相关信息后上传至管理模块,及时预警发现违法用地行为,严格落实国土空间总体规划、详细规划(村庄规划)和殡葬设施专项规划要求。要充分发挥平台调度作用,对殡葬领域“逝、殡、葬、祭”的业务流转、公众办理预约、车辆使用、祭扫活动等环节信息高效响应,以信息资源共享共治为基础,提高监管效能。

(五)定期开展综合监管跟踪评估。要建立健全综合监管跟踪评估机制,开展综合监管实施情况和效果评估。通过用户评价、投诉举报等环节收集问题线索,形成联合监管工单,应用综合监管信息平台分发部门处理,跟踪督促办结反馈,形成问题处置闭环。通过整合部门联合监管成效、业务办理结果等各类数据资源内容,对违规情形预警分析,提升监管效率。要建立健全定期督导检查工作机制,对综合监管中存在的问题,及时进行会商,指导督促落实。加强殡葬服务信用建设,将相关个人和殡葬服务机构的信息数据和失信情况等纳入诚信体系,探索适合殡葬行业的信用监管模式,建立健全跨部门综合监管事项信用评价体系,明确分级分类标准及相应的协同措施。依托信用监管平台,全面记录殡葬服务市场主体在注册登记、资质审核、日常管理、公共服务及监督执法等各个环节中的信用行为,及时归集共享信息,实现违法信息在线披露和信用共享。聚焦殡葬服务机构的核心业务监管,全面汇聚、整合监管对象的信用数据,实施联合惩戒措施,助力监管工作开展。

四、保障措施

(一)加强组织领导。殡葬行业跨部门综合监管工作涉及多个部门,各地要切实提高政治站位,把综合监管作为深化殡葬改革、推进“逝有所安”的重要内容,加强统筹谋划,加快推进落实。对未履行相关监管职责的部门,由本级人民政府和上级主管部门适时约谈其主要负责人,约谈情况和整改情况纳入对当地有关部门的工作评价。

(二)加强队伍建设。根据跨部门综合监管工作需要,各地要针对性地开展多部门联合执法培训,做好人员、技术、设备和经费保障。坚持属地管理与部门联动,加强对殡葬服务全过程的监管,探索将殡葬执法纳入乡镇(街道)综合执法管理范畴,推动殡葬监管下沉、关口前移。各地要及时总结殡葬行业典型执法案件,不断规范执法资格、调查取证、案件文书,形成一批执法案例卷宗,用以指导殡葬行业执法实践。

(三)加强宣传引导。各地要把跨部门综合监管与保障群众合法权益、提升殡葬服务质量、促进殡葬事业健康发展结合起来,利用各媒体平台和多样化的宣传形式,深入普及殡葬管理法律法规及相关政策,增强群众的认知度,并激发公众参与跨部门综合监管的积极性。充分发挥党员干部表率作用,大力宣传丧葬习俗改革中以身作则的先进事例,形成示范带动效应。充分发挥殡葬协会、村(居)红白理事会的宣传引导作用,持续营造公平有序的发展环境。

本指导意见自2025年11月16日起施行,有效期至2030年11月15日

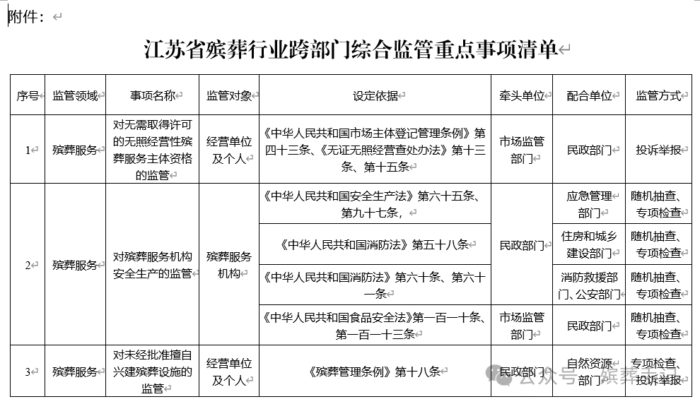
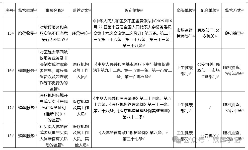
附件:江苏省殡葬行业跨部门综合监管重点事项清单

江苏省民政厅 江苏省委网信办 江苏省发展改革委 江苏省公安厅 江苏省自然资源厅 江苏省住房和城乡建设厅 江苏省水利厅 江苏省卫生健康委 江苏省应急管理厅 江苏省市场监管局 江苏省林业局 江苏省消防救援总队 中国人民银行江苏省分行

2025年10月16日


江苏省殡葬行业跨部门综合监管重点事项清单附件截图如下:(可点开看大图)

图片
图片
图片
图片
图片

(完,若有侵权请联系删除,谢谢。)

网络祭拜