发布者 :cjt1188 发布时间 : 2025-09-05 人浏览
特别提示:本站所标注价格及相关信息来源于网络采集,仅供参考,实际情况以墓园前台咨询为准。
根据国家、省、市殡葬服务收费管理有关要求,2025年4月,苏州市殡仪馆向市发改委提交《关于调整殡葬服务收费项目及标准的请示》(苏殡字〔2025〕19号)。为合理确定市殡仪馆基本服务项目收费标准,更好满足群众基本殡葬服务需求,促进殡葬事业可持续发展,根据《关于进一步加强殡葬服务收费管理有关事项的通知》(苏发改收费发〔2025〕69号)、《关于进一步规范殡葬服务收费管理的通知》(苏发改费〔2025〕8号)等文件要求,苏州市发改委按照新的基本服务项目清单,依据《江苏省定价目录》《苏州市殡葬服务收费管理实施细则》等规定,经过成本调查,制定《苏州市殡仪馆基本服务项目收费标准(征求意见稿)》,现予以公示。
一、项目概况
1.项目名称
苏州市殡仪馆基本服务项目收费标准(征求意见稿)
2.苏州市殡仪馆地址为苏州市吴中区木东公路8762号
3.苏州市殡仪馆主要服务区域
吴中区、姑苏区、苏州工业园区、苏州高新区
4.项目实施内容
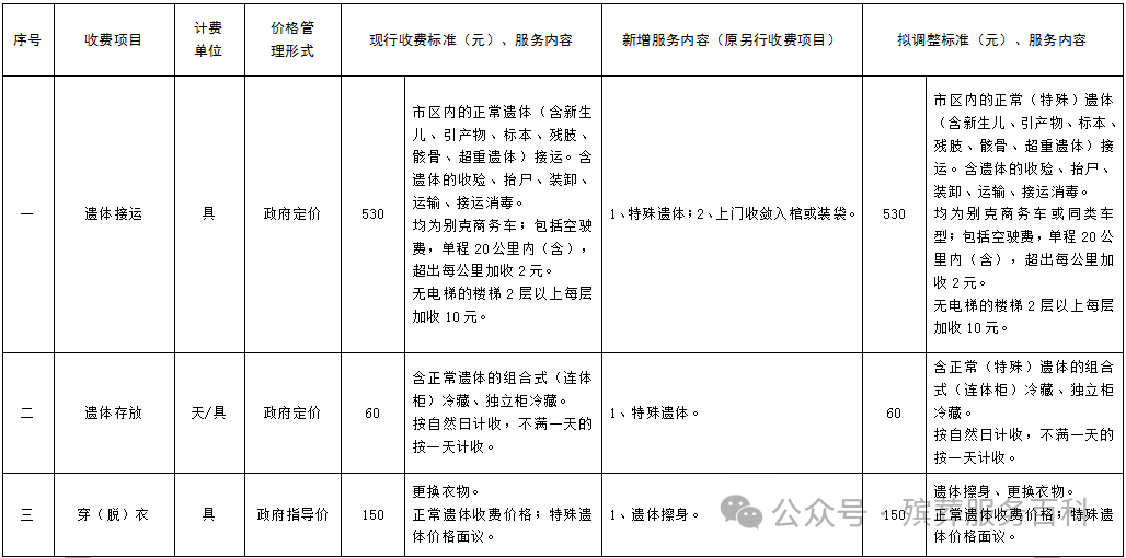
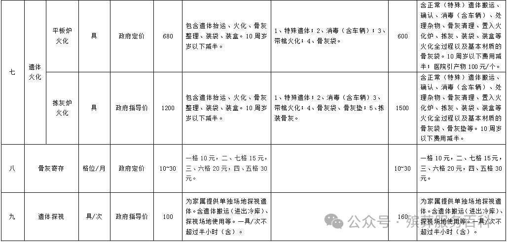
殡葬基本服务项目:遗体接运、遗体存放、穿(脱)衣、遗容整理、告别厅租用、守灵厅租用、遗体火化、骨灰寄存、遗体探视,此类服务收费标准实行政府定价或政府指导价管理。
按照“减项降费优服务”总体要求,坚持就低优先,保障基本民生。在现行收费标准加总的基础上,结合需求属性、调查成本等情况适当调整,尽量压降收费标准。9项(13个子项目)服务调整后的收费标准实现结构性优化,保障了群众基本服务支出稳中有降。
遗体接运、遗体存放、平板炉火化、骨灰寄存项目实行政府定价,与现行标准相比,调整后平板炉火化项目在服务内容增加的同时、收费标准有所降低;其他项目服务内容增加、收费标准保持不变。
穿(脱)衣、遗容整理、告别厅租用、守灵厅租用、拣灰炉火化、遗体探视项目实行政府指导价,与现行标准相比,调整后守灵厅租用项目在服务内容增加的同时、收费标准有所降低;穿(脱)衣项目在服务内容增加的同时、收费标准保持不变;其他项目在服务内容明显增加的同时、总收费较原分项收费的总和相比,大多实现不同程度的压降。
经测算,调整后预计每年为群众减少支出超过700万元。在同样完成遗体接运、遗体存放(3天)、穿(脱)衣、遗容整理、小型告别厅租用(1场)、守灵厅租用(1天)、平板炉火化服务情况下,现行标准收费为3070元;按调整后的标准为3000元,减少70元。按照现行的苏州市免除殡葬基本服务费用相关规定,苏州市户籍居民等6类对象免除总额为1570元。
二、征求公众意见内容
现对该项目进行公示,主要就以下几点征求公众对本项目的意见:
1.您是否支持本次收费标准调整;
2.本次收费标准调整的实施对当地公众的影响;
3.本次收费标准调整的实施对殡葬行业发展的影响;
4.其他相关意见和建议。
三、征求公众意见的形式
自本公示发布之日起7个工作日内(2025年9月4日~2025年9月12日),公众如对本项目有相关建议或意见,可通过电话、信函、电子邮件等形式向评估责任单位或评估实施单位反馈。
四、联系方式
1.评估责任单位:苏州市发展和改革委员会
电话:68616372邮箱:SFC@fgw.suzhou.gov.cn
联系地址:苏州市姑苏区三香路998号邮编:215004
2.评估实施单位:苏州国同咨询有限公司
电话:18015491015邮箱:1121581519@qq.com
联系地址:苏州市西环路868号519室邮编:215004
附件:苏州市殡仪馆基本服务项目收费标准(征求意见稿)
苏州市发展和改革委员会
2025年9月4日
附件
苏州市殡仪馆基本服务项目收费标准
(征求意见稿)




注:1、特殊遗体指传染病、腐尸等非正常遗体;
2、根据苏府办〔2011〕169号规定:自2011年10月1日起,对苏州市户籍的城乡居民;出生后尚未登记户口的婴儿、社会福利机构抚养的儿童;在苏大中专院校全日制非苏州市户籍的学生;驻苏部队现役军人;与在苏企(事)业单位签订劳动合同,按规定缴纳养老保险金1年以上并办理居住证的外来务工人员;公安机关经办处理的无名尸等6类对象免收基本丧葬服务费1510元(具体包括普通接尸车200元,遗体消毒费30元,三天内遗体冷藏费180元,普通炉火化费600元和骨灰盒500元)。
3、根据苏府办〔2022〕14号规定:调整《苏州市免除殡葬基本服务费用实施办法》(苏府办〔2011〕169 号)相关条款,取消骨灰盒费 500 元,改为赠送骨灰盒(500 元);增加免除骨灰盒临时寄存费 60 元(寄存时间半年),其他条款继续执行。调整后殡葬基本服务费用免除总额 1570 元。丧事承办人在遗体接运、消毒、冷藏、火化、骨灰盒、临时寄存等殡葬服务项目消费超出免除标准的部分,由承办人自行支付。
4、吴中区、姑苏区、苏州工业园区、苏州高新区辖内合法合规殡仪服务机构提供基本服务的可参照该标准进行收费。
(全文完)
(来源:苏州市发改委网站)
注:本网站部分资料来源于网络,版权归原作者所有,如有相关诉求,请联系 4001133231
网站备案号:陕ICP备2023019003号 殡葬信息网版权所有 网站地图
CopyRight (C)2015- 2020JiuYiYongSheng Technology Allrights