发布者 :cjt1188 发布时间 : 2025-09-21 人浏览
特别提示:本站所标注价格及相关信息来源于网络采集,仅供参考,实际情况以墓园前台咨询为准。

关于印发殡葬服务机构减项降费优服务的通知
市殡葬管理所、市白兆陵园管理处:
为进一步规范我市殡葬服务收费管理,切实减轻群众丧葬负担,促进殡葬改革和殡葬事业健康有序发展,根据《省民政厅省发改委省财政厅省市场监管局关于印发全省殡葬服务机构减项降费优服务工作方案的通知》(鄂民政发〔2025〕3号)等文件精神,参照孝感市殡葬服务机构减项降费优服务模板,结合我市实际,现就有关事项通知如下。
一、精简收费项目。严格执行《湖北省定价目录》,将四项基本殡葬服务(遗体接运、遗体存放、遗体火化、骨灰寄存)纳入政府定价,殡葬重要延伸服务收费包括遗体整容化妆(含洁身、更衣)、吊唁设施及设备租赁(含礼厅)共2项收费,其收费标准实行政府指导价,公益性公墓(骨灰堂)的墓位(格位)价格及管理维护费实行政府定价,除上述3类收费项目以外的其他服务项目实行市场调节价,由经营者依据相关法律法规规定,按照公开、公平、合理利润和诚实信用原则自主制定。取消不必要的项目,合并重复服务,减少服务项目交叉重复。市白兆陵园取消收费项目1项,补办公墓安葬证20元/个。
二、降低收费标准。基本服务费用下调,市殡仪馆降低收费项目3项,尸袋单价由120元/个降至60元/个;包布单价由50元/块降至10元/块;盖布单价由60元/块降至25元/块。
三、优化服务流程。推行“一站式”服务,减少群众跑动次数。公开服务清单(含服务项目内容、收费价格、定价依据)实时同步公示。落实《省发改委省民政厅省财政厅省市场监管局关于规范优化殡葬服务价格公示管理的通知》(鄂发改价调〔2025〕60号)要求,实行殡仪服务收费“一图三表一说明”价格公示,规范殡仪馆、经营性公墓和公益性公墓价格公示管理。
四、职责分工
市民政局:牵头协调,监督殡葬服务机构落实政策。
市发改局:核定政府定价项目标准。
市财政局:保障惠民殡葬补贴资金。
市市场监督管理局:打击强制消费、价格欺诈等违法行为。
五、加强监管
市民政、发改、财政、市场监管部门建立殡葬服务收费事项跨部门监管机制,对市殡葬管理所和市白兆陵园管理处落实和规范价格公示情况开展经常性监督检查,推进殡葬服务价格管理进一步规范优化。
附件:1.1-1安陆市殡仪馆服务流程图
1-2安陆市殡仪馆服务项目及价格标准
1-3安陆市殡仪馆服务项目和价格标准说明
2. 安陆市白兆陵园经营性公墓服务项目及价格标准
3. 安陆市白兆陵园公益性公墓服务项目及价格标准
安陆市民政局 安陆市发展和改革局
安陆市财政局 安陆市市场监督管理局
2025年6月27日

附件1-1
安陆市殡仪馆服务环节及收费项目流程图
( ▼ 以附件图片可点开看大图)


附件1-2
安陆市殡仪馆服务项目及价格标准






附件1-3
安陆市殡仪馆服务项目及价格标准说明
一、文件依据
1.《省发改委省民政厅省财政厅省市场监管局关于进一步规范殡葬服务收费管理的通知》(鄂发改价调〔2022〕415号);
2.《省民政厅省发改委省财政厅省市场监管局关于印发全省殡葬服务机构减项降费优服务工作方案的通知》(鄂民政发〔2025〕3号);
3.湖北省标准化学会团体标准 T/HBAS072—2024《选择性殡葬服务项目指导目录》;
4.《安陆市发展和改革局关于殡仪馆殡葬服务收费标准的通知》(安发改发〔2024〕11号);
5.《安陆市人民政府办公室关于免除基本殡葬服务费用的通知》(安政办电〔2024〕4号)。
二、普惠范围
1.免除基本殡葬服务费用对象:本市行政区域内常住居民,遗体在本行政区域内且在本市殡仪馆实行火化的人员。
2.免除基本殡葬服务费用项目及标准:
(1)遗体接运:免除在安陆市域范围内普通殡仪车辆遗体接运费290元;
(2)遗体火化:免除在市殡仪馆平板炉遗体火化费350元;
(3)遗体存放:免除72小时内普通冷藏(冻)柜遗体存放费(超出按10元/小时);
(4)骨灰寄存:免除火化之日起1年内骨灰寄存费用(超出期限的按发改定价标准收费)。
补充说明:以上免费项目中未产生的项目不折现;本行政区域范围外产生的基本殡葬服务费用不予免除;产生除基本殡葬服务项目以外的费用,由经办人负责支付。
三、服务项目具体说明
(一)政府定价服务项目
1.殡葬基本服务收费。按照《关于殡仪馆殡葬服务收费标准的通知》(安发改发〔2024〕11号)执行(政府定价普惠范围内免费)。
(1)遗体接运(含抬尸、消毒)。安陆市域范围内收费标准为290元/具(辖区内免费)。
(2)遗体存放(含冷藏、冷冻保存)。收费标准为10元/具/小时 (72小时内免费)。
(3)遗体火化(含骨灰装整)。平板炉火化收费标准为350元/具,拣灰炉火化收费标准为900元/具(普惠范围减免平板炉费用,补差价550元)。
(4)骨灰寄存服务。将骨灰存放在指定位置,收费标准为30元/盒/年(自火化之日起1年内免费)。
2.重要延伸服务收费。殡葬延伸服务收费是在基本服务以外、供群众自愿选择的服务收费,其中,重要延伸服务收费包括遗体整容化妆(含洁身、更衣)、吊唁设施及设备租赁(含礼厅)共2项收费,其收费标准实行政府指导价,不能上浮,下浮不限。
(1)遗体整容化妆(含洁身、更衣)。对遗体容貌修饰美化,对遗体进行一般清洁卫生处理,按程序或服务对象要求更换逝者衣物(遗体整容化妆80元/具,洁身150元/具,更衣150元/具)。遗体整形(含对头颅、面部、躯体进行修复)不包括在内。
(2)吊唁设施及设备租赁(含礼厅)。收费标准为小悼念厅150元/次,大守灵厅500元/次。需提供哀悼、祭奠、追思逝者的吊唁设施及设备租赁(含礼厅及礼厅内固定布置物品,如遗体瞻仰台、电子屏、音箱、空调等,礼厅出租的花圈另计)。
(二)常规延伸服务自选项目
常规延伸服务收费项目,按照服务项目清单和合同,采取公开、公平的原则,根据服务对象需求,经双方协商一致,在服务清单选定或签订合同,并签字确定。
(1)丧葬用品服务:用于装骨灰的容器(骨灰盒100-1980元/个,按利润最高不超过成本价的30%销售),尸袋60元/个、红色包布10元/块、盖布(小)15元/块、盖布(大)25元/块。
(2)租赁服务:市域内租赁殡仪车将独立冷藏棺、逝者骨灰等运送至家属指定位置收费标准为290元,市域外租赁殡仪车按照15元/公里(收取单边费用,路桥费另计),租赁独立式冷藏棺收费标准为10元/具/小时,租赁小守灵厅20元/小时,租赁大守灵厅50元/小时。
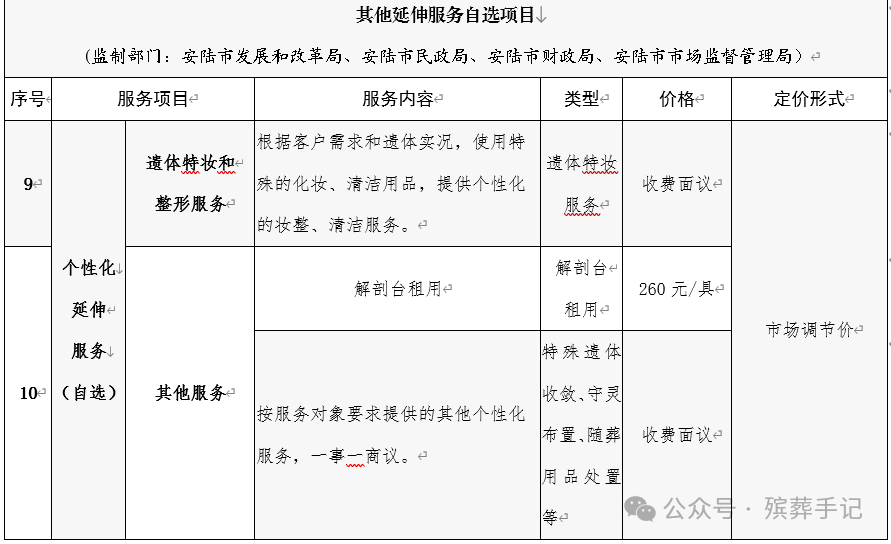
(三)其他延伸服务自选项目
按服务对象要求提供的其他个性化服务,采用一事一商议,并签订服务合同。
(1)遗体特妆和整形服务:遗体特妆服务是根据客户需求和遗体实况,使用特殊的化妆、清洁用品,提供个性化的妆整 、清洁服务,按实际需求服务面议。
(2)其他服务:按服务对象要求提供的其他个性化服务,解剖台租用260元/具、特殊遗体收敛400-800元/具、守灵布置、随葬用品处置等,一事一商议,按实际需求服务面议。
四、监督备案
安陆市民政局、安陆市发展和改革局、安陆市市场监督管理局具体监制。
价格监督电话:0712-5262315 12315 12345
安陆市殡仪馆24小时殡仪服务电话:0712-5712644
附件2
安陆市白兆陵园经营性公墓服务项目及价格标准
(监制部门:安陆市民政局、安陆市财政局、安陆市市场监督管理局)



附件3
安陆市白兆陵园公益性公墓服务项目及价格标准
(监制部门:安陆市发展和改革局、安陆市民政局、安陆市财政局、安陆市市场监督管理局)



↙ 点击 “阅读原文” 查看原文内容
(完,若有侵权请联系删除,谢谢。)
注:本网站部分资料来源于网络,版权归原作者所有,如有相关诉求,请联系 4001133231
网站备案号:陕ICP备2023019003号 殡葬信息网版权所有 网站地图
CopyRight (C)2015- 2020JiuYiYongSheng Technology Allrights