
发布时间:2022-02-20 浏览量:人次
为进一步深化殡葬改革,引导群众转变丧葬观念,推行生态安葬,潮州市民政局近日印发了《潮州市生态安葬奖励办法》(潮民规〔2022〕1号)(下称《办法》)。自愿参加民政部门和殡葬服务单位集中组织开展生态安葬活动的潮州市户籍居民,可获得一次性资金奖励。
潮州市民政局局长廖利胜对《潮州市生态安葬奖励办法》进行解读:“生态安葬是以节约资源、保护环境为价值导向的,进一步深化殡葬改革,引导群众转变丧葬理念,推行生态安葬的发展,鼓励和引导人们采用花葬、草坪葬、树葬、海葬等少占地或不占地的骨灰安葬方式,采用少耗资源、少使用不可降解材料来安葬骨灰或遗体的方式。推行生态安葬有利于减轻群众负担,节约和保护土地资源”。
(一)明确奖补对象。
1.逝者为本市户籍居民;
2.逝者丧属自愿与实施生态安葬的殡葬服务单位签订《骨灰生态安葬承诺书》并参加潮州市民政局组织的生态安葬活动。
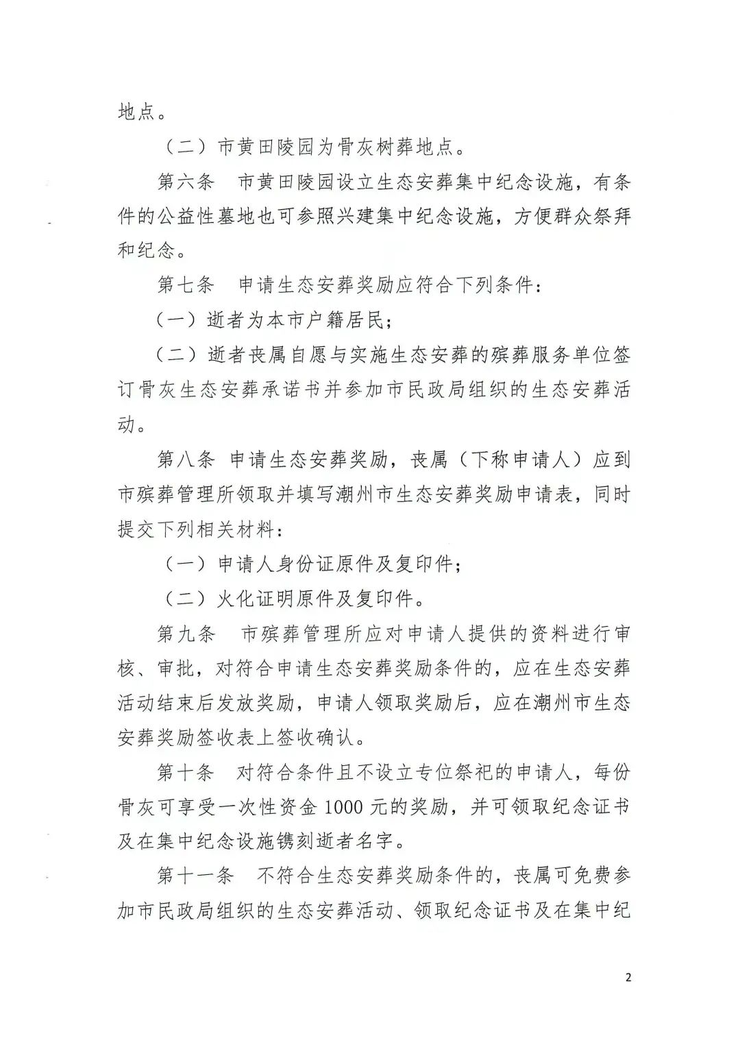
(二)明确奖补标准。
《办法》明确建立生态安葬奖励制度,对自愿参加民政部门和殡葬服务单位组织开展的生态安葬活动、符合条件且不设立专位祭祀的的本市户籍居民,每份骨灰可享受一次性资金1000元的奖励,并可领取《纪念证书》及在集中纪念设施镌刻逝者名字。
(三)明确奖补程序
申请生态安葬奖励,丧属应到潮州市殡葬管理所领取并填写《潮州市生态安葬奖励申请表》,同时提交下列相关材料:1.申请人身份证原件及复印件;2.火化证明原件及复印件。
潮州市殡葬管理所应对申请人提供的资料进行审核、审批,对符合申请生态安葬奖励条件的,应在生态安葬活动结束后发放奖励,申请人领取奖励后,应在《潮州市生态安葬奖励签收表》上签收确认。
(四)明确了安葬地点。
1.潮州市饶平县柘林镇七星礁海域或汕头市澄海区莱芜海域为我市骨灰海葬活动地点。2.潮州市永安陵园为骨灰树葬、花葬地点。




来源:潮州市人民政府网
特别提示:本站所标注价格及相关信息来源于网络采集,仅供参考,实际情况以墓园前台咨询为准。

墓地价格:13800元(仅供参考)(点击询价)

墓地价格:19800元(仅供参考)(点击询价)

墓地价格:15800元(仅供参考)(点击询价)
墓地价格:壁葬8000元、墓地11800元(仅供参考)(点击询价)

墓地价格:21000元(仅供参考)(点击询价)

墓地价格:19800元(仅供参考)(点击询价)

墓地价格:16800元(仅供参考)(点击询价)

墓地价格:12000元(仅供参考)(点击询价)

墓地价格:15000元(仅供参考)(点击询价)

墓地价格:5000元(仅供参考)(点击询价)

墓地价格:15000元(仅供参考)(点击询价)

墓地价格:(仅供参考)(点击询价)
墓地价格:23800元(仅供参考)(点击询价)

墓地价格:26800元(仅供参考)(点击询价)

墓地价格:(仅供参考)(点击询价)

墓地价格:18900元(仅供参考)(点击询价)

墓地价格:格位10800元,墓地59000元(仅供参考)(点击询价)

墓地价格:15000元(仅供参考)(点击询价)

墓地价格:16800元(仅供参考)(点击询价)

墓地价格:(仅供参考)(点击询价)

墓地价格:28000元(仅供参考)(点击询价)

墓地价格:30500元(仅供参考)(点击询价)

墓地价格:12800元(仅供参考)(点击询价)

墓地价格:18900元(仅供参考)(点击询价)

墓地价格:20000元(仅供参考)(点击询价)

墓地价格:8900元(仅供参考)(点击询价)

墓地价格:29800元(仅供参考)(点击询价)

墓地价格:17800元(仅供参考)(点击询价)

广东省惠州市 博罗县罗浮山公墓 位于惠州博罗县福田镇接仙桥...

广东省惠州市永祥和人文纪念园400-1133-201 ,地处粤港澳大湾区核...

广东省肇庆市五福永久墓园400-1133-201 陵园墓地价格20000元,位...

广东肇庆市四会市聚福宝华侨陵园400-1133-201 是经国家民政部、...

广东清远市中华墓园(现名称:清远市益圆陵园)是根据中华人民...

广东惠州市罗浮净土人文纪念公园位于惠州博罗县福田镇接仙桥...

广东惠州市博罗县罗阳岭南永久墓园是广东省合法永久经营性陵...

广州正果万安园人文纪念公园(简称万安园)是由北京通达观集...