医院太平间为何成为监管“灰色地带
发布时间:2022-04-15 浏览量:人次
近日一则关于“逝者遗体暂存北京大学第三医院太平间不到三天,总共花费3万8千多元”的报道引起社会广泛关注和热议,公众纷纷对高价殡葬费产生质疑。名目种类繁多的“一条龙”殡葬服务到底是什么?高昂的殡葬费是否存在价格欺诈?殡葬服务行业缘何沦为监管盲区?记者进行了追踪。
根据媒体报道,北京市民邓先生(化姓)的爱人2月中旬在家中离世,亲属们将她的遗体送至北医三院太平间暂时存放,等待三天之后的火化。但在结算费用时却收到了总额3万8千多元的殡仪服务项目收费确认单,其中涵盖沐浴SPA、供饭、起灵金光大道等各种名目。

北京市市场监管综合执法总队在北医三院实地检查,现场调取殡仪服务相关收费证据材料。(北京市市场监管综合执法总队提供)

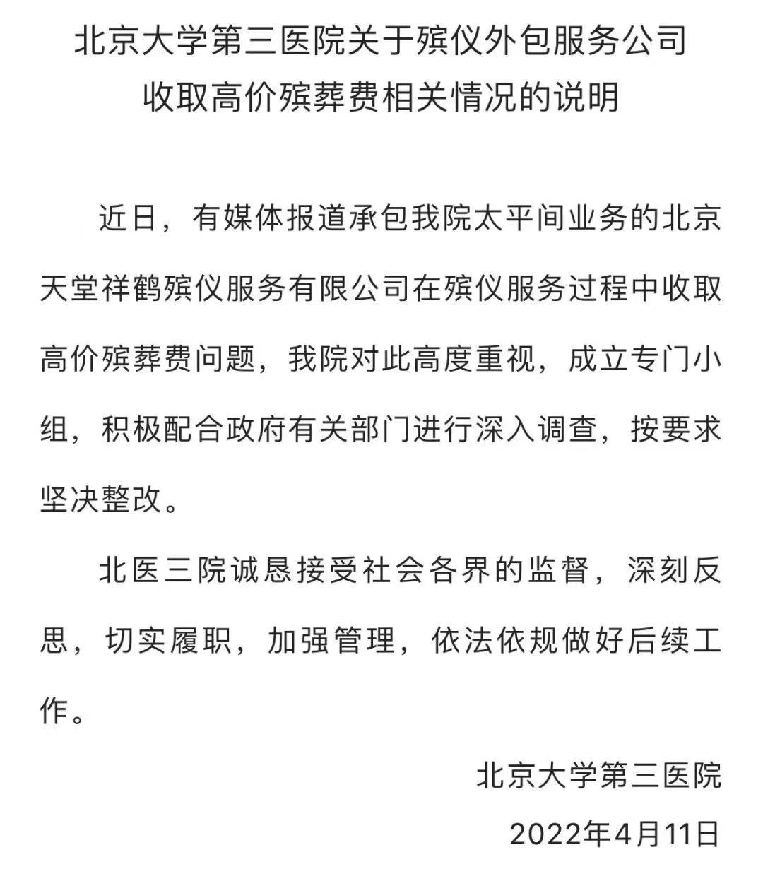
北医三院发布的关于殡仪外包服务公司收取高价殡葬费相关情况的说明。(北医三院提供)
根据最新进展,北京市市场监管局、北京市民政局、北京市卫健委三部门实地检查发现,涉案企业北京天堂祥鹤殡仪服务有限公司涉嫌存在不明码标价、不执行政府定价、未经批准开展遗体存放业务等一系列问题,将依法对其从严查处。而北医三院通过招标确定北京天堂祥鹤殡仪服务有限公司承包管理医院太平间和提供殡仪服务后,未严格按照与公司签订的服务合同对公司进行监督管理,对公司的违法违规行为失察失管。
北京市市场监管局已对涉案公司立案调查,将尽快查清违法事实,并依法从严处理。
北京市卫健委表示,目前已启动对全市医院太平间外包情况全面排查,并将研究制定改进医院太平间管理服务的政策措施,维护公立医院公益性,切实回应人民群众关切。
借悲伤情绪误导、捆绑消费 太平间成为监管“灰色地带”
2018年修订的《殡葬管理条例》明确要求殡葬服务机构不得巧立名目,不得误导、捆绑、强迫消费。北京市民政局印发的《关于进一步做好殡葬服务收费和管理工作的通知》中也明确提出殡葬服务价格实行全市统一政策、分级管理,并根据服务项目的重要程度和竞争条件,实行政府定价、政府指导价和市场调节价。受访的殡葬行业内部人士表示,上述涉事的殡葬礼仪公司涉嫌利用政策“钻空子”,借逝者亲属悲伤情绪下无法做出理性判断,在销售及提供服务的过程中误导消费者的情况。
——巧立名目,延伸性服务“做文章”。根据北京市民政局印发的《关于进一步做好殡葬服务收费和管理工作的通知》,北京市殡葬服务分为殡葬基本服务和延伸性服务。业内人士表示,遗体整容、遗体防腐等5类服务收费由民政部门单独定价,一些医院太平间便在延伸性服务项目上“做文章”,高价殡葬服务费也就此产生。“诸如SPA、感恩致孝、垫背钱等项目都是殡仪公司巧立名目的服务项目”。
——借悲伤情绪,误导消费者。多名受访消费者告诉记者,很多医院太平间会借亲属沉浸在刚失去亲人的悲伤情绪中,伺机推销殡葬服务。记者发现,上述涉事企业标价的殡葬项目,例如清洁化妆的遗体“SPA沐浴”项目收费2990元到7990元不等,很多消费者在亲人逝去的情况下不会做过多考虑,不会计较太多,也就正中殡葬公司下怀。业内人士表示,在殡仪馆等民政部门下属殡葬场所进行遗体清洁、遗体整容等项目,全部费用也不过千元左右,价格相差数倍。

北京市企业信用信息网上显示的北京天堂祥鹤殡仪服务有限公司基本信息。(网络图片)
——注册公司开展殡葬服务,监管属于“灰色地带”。记者梳理发现,涉事企业北京天堂祥鹤殡仪服务有限公司在注册时明确标有殡葬礼仪服务、遗体搬运存放服务、殡仪馆管理服务、墓地安葬服务、零售殡葬用品等服务,但在经营过程中民政部门除政府定价项目外,其余延伸性服务无法对其进行监管。虽有相关政策文件规定,但医院太平间并不属于民政部门直接管理,无法实现全过程监管。此外,医院虽收取相关管理和场地使用费用,但并无法对涉事公司的经营过程进行监督,于是也就产生了监管的“灰色地带”。
“殡葬是民生大事。”北京中凯律师事务所高级合伙人陈凯建议,避免医院太平间成为监管“盲区”,对于这类在工商注册、经营殡葬相关业务的公司,可同时在民政部门备案,由市场监管部门、民政部门共同加强监管,理顺管理体制,避免权责不明。医院作为场地提供方,也是民生服务的“端口”,也需加强监管职责。
中国政法大学副教授朱巍建议,在定价权方面,殡葬行业利润空间和议价空间非常大,且具有较强的垄断性,大多提供“一条龙”服务,消费者基本上是被动选择的,缺乏议价空间和议价能力。这种行业应主要由政府调节指导定价,而不能主要依靠市场。建议将殡葬服务的价格透明化,给予消费者知情权、自由选择权和公平交易的权利。
记者了解到,近年来北京已在一些医院开展试点,加强殡仪馆与医院的对接,弱化医院太平间的经营性殡仪服务功能。例如,医院只设殡仪服务联络站,医院提供场地和设施,殡仪馆提供服务人员,双方不产生费用。服务站提供免费的殡仪咨询,为家属联络正规殡仪馆接收遗体。医院提供免费的遗体搬运、24小时内暂存等服务。殡葬用品公示价格,不强制消费。
移风易俗,减少“厚葬之风”的生存土壤。近年来,尽管监管手段增多,但各类“天价殡葬费”“天价墓”“天价寿衣”等仍屡禁不绝。专家建议,在对殡葬行业加强监管规范,允许适度市场化的同时,倡导“厚养薄葬”的新孝道,让绿色殡葬、生态殡葬、节俭殡葬成为新风尚,为逝者家属和生态环境“减负”,让借天价殡葬、封建迷信敛财的企业缺乏生存土壤。
近日一则关于“逝者遗体暂存北京大学第三医院太平间不到三天,总共花费3万8千多元”的报道引起社会广泛关注和热议,公众纷纷对高价殡葬费产生质疑。名目种类繁多的“一条龙”殡葬服务到底是什么?高昂的殡葬费是否存在价格欺诈?殡葬服务行业缘何沦为监管盲区?记者进行了追踪。
根据媒体报道,北京市民邓先生(化姓)的爱人2月中旬在家中离世,亲属们将她的遗体送至北医三院太平间暂时存放,等待三天之后的火化。但在结算费用时却收到了总额3万8千多元的殡仪服务项目收费确认单,其中涵盖沐浴SPA、供饭、起灵金光大道等各种名目。

北京市市场监管综合执法总队在北医三院实地检查,现场调取殡仪服务相关收费证据材料。(北京市市场监管综合执法总队提供)

北医三院发布的关于殡仪外包服务公司收取高价殡葬费相关情况的说明。(北医三院提供)
根据最新进展,北京市市场监管局、北京市民政局、北京市卫健委三部门实地检查发现,涉案企业北京天堂祥鹤殡仪服务有限公司涉嫌存在不明码标价、不执行政府定价、未经批准开展遗体存放业务等一系列问题,将依法对其从严查处。而北医三院通过招标确定北京天堂祥鹤殡仪服务有限公司承包管理医院太平间和提供殡仪服务后,未严格按照与公司签订的服务合同对公司进行监督管理,对公司的违法违规行为失察失管。
北京市市场监管局已对涉案公司立案调查,将尽快查清违法事实,并依法从严处理。
北京市卫健委表示,目前已启动对全市医院太平间外包情况全面排查,并将研究制定改进医院太平间管理服务的政策措施,维护公立医院公益性,切实回应人民群众关切。
借悲伤情绪误导、捆绑消费 太平间成为监管“灰色地带”
2018年修订的《殡葬管理条例》明确要求殡葬服务机构不得巧立名目,不得误导、捆绑、强迫消费。北京市民政局印发的《关于进一步做好殡葬服务收费和管理工作的通知》中也明确提出殡葬服务价格实行全市统一政策、分级管理,并根据服务项目的重要程度和竞争条件,实行政府定价、政府指导价和市场调节价。受访的殡葬行业内部人士表示,上述涉事的殡葬礼仪公司涉嫌利用政策“钻空子”,借逝者亲属悲伤情绪下无法做出理性判断,在销售及提供服务的过程中误导消费者的情况。
——巧立名目,延伸性服务“做文章”。根据北京市民政局印发的《关于进一步做好殡葬服务收费和管理工作的通知》,北京市殡葬服务分为殡葬基本服务和延伸性服务。业内人士表示,遗体整容、遗体防腐等5类服务收费由民政部门单独定价,一些医院太平间便在延伸性服务项目上“做文章”,高价殡葬服务费也就此产生。“诸如SPA、感恩致孝、垫背钱等项目都是殡仪公司巧立名目的服务项目”。
——借悲伤情绪,误导消费者。多名受访消费者告诉记者,很多医院太平间会借亲属沉浸在刚失去亲人的悲伤情绪中,伺机推销殡葬服务。记者发现,上述涉事企业标价的殡葬项目,例如清洁化妆的遗体“SPA沐浴”项目收费2990元到7990元不等,很多消费者在亲人逝去的情况下不会做过多考虑,不会计较太多,也就正中殡葬公司下怀。业内人士表示,在殡仪馆等民政部门下属殡葬场所进行遗体清洁、遗体整容等项目,全部费用也不过千元左右,价格相差数倍。

北京市企业信用信息网上显示的北京天堂祥鹤殡仪服务有限公司基本信息。(网络图片)
——注册公司开展殡葬服务,监管属于“灰色地带”。记者梳理发现,涉事企业北京天堂祥鹤殡仪服务有限公司在注册时明确标有殡葬礼仪服务、遗体搬运存放服务、殡仪馆管理服务、墓地安葬服务、零售殡葬用品等服务,但在经营过程中民政部门除政府定价项目外,其余延伸性服务无法对其进行监管。虽有相关政策文件规定,但医院太平间并不属于民政部门直接管理,无法实现全过程监管。此外,医院虽收取相关管理和场地使用费用,但并无法对涉事公司的经营过程进行监督,于是也就产生了监管的“灰色地带”。
“殡葬是民生大事。”北京中凯律师事务所高级合伙人陈凯建议,避免医院太平间成为监管“盲区”,对于这类在工商注册、经营殡葬相关业务的公司,可同时在民政部门备案,由市场监管部门、民政部门共同加强监管,理顺管理体制,避免权责不明。医院作为场地提供方,也是民生服务的“端口”,也需加强监管职责。
中国政法大学副教授朱巍建议,在定价权方面,殡葬行业利润空间和议价空间非常大,且具有较强的垄断性,大多提供“一条龙”服务,消费者基本上是被动选择的,缺乏议价空间和议价能力。这种行业应主要由政府调节指导定价,而不能主要依靠市场。建议将殡葬服务的价格透明化,给予消费者知情权、自由选择权和公平交易的权利。
记者了解到,近年来北京已在一些医院开展试点,加强殡仪馆与医院的对接,弱化医院太平间的经营性殡仪服务功能。例如,医院只设殡仪服务联络站,医院提供场地和设施,殡仪馆提供服务人员,双方不产生费用。服务站提供免费的殡仪咨询,为家属联络正规殡仪馆接收遗体。医院提供免费的遗体搬运、24小时内暂存等服务。殡葬用品公示价格,不强制消费。
移风易俗,减少“厚葬之风”的生存土壤。近年来,尽管监管手段增多,但各类“天价殡葬费”“天价墓”“天价寿衣”等仍屡禁不绝。专家建议,在对殡葬行业加强监管规范,允许适度市场化的同时,倡导“厚养薄葬”的新孝道,让绿色殡葬、生态殡葬、节俭殡葬成为新风尚,为逝者家属和生态环境“减负”,让借天价殡葬、封建迷信敛财的企业缺乏生存土壤。
特别提示:本站所标注价格及相关信息来源于网络采集,仅供参考,实际情况以墓园前台咨询为准。
陵园墓地
-
桂林市天赐园墓园位于桂林市叠彩区灵川镇桂林市兴达驾校训练...
-
桂林市尧帝园位于桂林市叠彩区尧山脚下,背枕着巍峨连绵的尧...
-
湖北咸宁市 仙鹤湖自然生态人文纪念园 电话:027-(未经核实,仅...
-
武汉市洪山陵园位于武汉市洪山区东湖高新区,是一处风景优美...
-
山东聊城市顾官屯施孝生命文化纪念园坐落于山东省聊城顾官施...
-
四川达州市渠县宕佑陵园是渠县殡仪馆配套建设公墓,是经四川...
-
吉林省四平市伊通县 长庚生态陵园 位于长春市正南方,是由民...
-
辽宁铁岭市圣龙泉公墓联系电话: 0410-(未经核实,仅供参考),...