
发布时间:2022-04-17 浏览量:人次
大河报·豫视频记者 蔡君彦
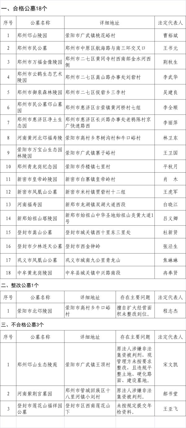
4月13日,郑州市民政局发布2021年度郑州市经营性公墓年检结果的公告,其中,合格公墓18个,整改公墓1个,不合格公墓3个。
合格公墓为:郑州市邙山陵园、郑州市民公墓、郑州市万福金像陵园、郑州市云鹤生态艺术陵园、郑州市御泉森林陵园、郑州市民公墓邙山墓园、郑州市惠济区净土生态园、河南黄河北邙福寿陵、荥阳市万宝山生态园林陵园、郑州青龙岗纪念园、新密市皇帝岭陵园、新密市凤凰山公墓、河南福寿园、新郑始祖山塔陵园、登封市嵩山公墓、登封市少林连天公墓、巩义市凤凰山公墓、中牟黄龙岗陵园。
整改公墓为:荥阳市北邙陵园。
不合格公墓为:郑州邙山生态陵苑、河南紫荆宫墓园,登封市莲花山福祥园公墓。
公告指出,为进一步加强经营性公墓监督管理,促进郑州市殡葬事业健康有序发展,在区县(市)民政部门检查的基础上,郑州市民政局对全市经营性公墓进行了抽查。从检查情况来看,全市大部分经营性公墓能够严格遵守国家、省、市公墓建设管理政策规定,公墓经营管理规范化不断提升,基础设施建设、环境美化绿化、服务能力水平等方面取得新的发展。结合各地年检申报材料审核情况,发布2021年度全市经营性公墓年检结果公告。
根据相关规定,不合格公墓和整改公墓不得进行销售,经整改验收合格,换发《公墓经营许可证》后,方可经营销售。

特别提示:本站所标注价格及相关信息来源于网络采集,仅供参考,实际情况以墓园前台咨询为准。

墓地价格:13800元(仅供参考)(点击询价)

墓地价格:19800元(仅供参考)(点击询价)

墓地价格:15800元(仅供参考)(点击询价)
墓地价格:壁葬8000元、墓地11800元(仅供参考)(点击询价)

墓地价格:21000元(仅供参考)(点击询价)

墓地价格:19800元(仅供参考)(点击询价)

墓地价格:16800元(仅供参考)(点击询价)

墓地价格:12000元(仅供参考)(点击询价)

墓地价格:15000元(仅供参考)(点击询价)

墓地价格:5000元(仅供参考)(点击询价)

墓地价格:15000元(仅供参考)(点击询价)

墓地价格:(仅供参考)(点击询价)
墓地价格:23800元(仅供参考)(点击询价)

墓地价格:26800元(仅供参考)(点击询价)

墓地价格:(仅供参考)(点击询价)

墓地价格:18900元(仅供参考)(点击询价)

墓地价格:格位10800元,墓地59000元(仅供参考)(点击询价)

墓地价格:15000元(仅供参考)(点击询价)

墓地价格:16800元(仅供参考)(点击询价)

墓地价格:(仅供参考)(点击询价)

墓地价格:28000元(仅供参考)(点击询价)

墓地价格:30500元(仅供参考)(点击询价)

墓地价格:12800元(仅供参考)(点击询价)

墓地价格:18900元(仅供参考)(点击询价)

墓地价格:20000元(仅供参考)(点击询价)

墓地价格:8900元(仅供参考)(点击询价)

墓地价格:29800元(仅供参考)(点击询价)

墓地价格:17800元(仅供参考)(点击询价)

河南焦作市天安陵园联系电话:0391-(未经核实,仅供参考)如不...

河南郑州中牟县黄龙岗陵园联系电话:0371-(未经核实,仅供参考...

河南郑州市新密市凤凰山人文纪念园公墓位置地址位于新密市米...

河南郑州惠济区净土生态园公墓位置地址位于郑州市惠济区长兴...

河南长葛市中州人文纪念园是经河南省政府批准兴建的全省首家...

莲花山人文纪念公园:400-1133-231 依嵩山而建,背靠九朵莲花山...

郑州邙山生态陵园是经省发改委和省民政厅批准,由河南省殡葬...

郑州青龙岗纪念园:400-1133-231 坐落在郑州与荥阳交界处的青...