
发布时间:2025-10-30 浏览量:人次
根据《民政部办公厅关于进一步规范殡葬服务收费工作的通知(民办函〔2024〕70号)》精神,为规范我市殡葬服务机构殡葬服务收费行为,保障群众基本殡葬服务需求,我局草拟《来宾市殡仪馆非基本殡葬服务收费项目(征求意见稿)》,现面向社会广泛征求意见建议,欢迎社会各界人士提出宝贵的意见建议。各界人士有相关意见建议请于2025年10月31日上午下班前以邮件形式将意见建议反馈我局。
联系人:朱成光
联系电话:0772-4292136
联系邮箱:lbqhsw@163.com
联系地址:来宾市兴宾区新侨路566号
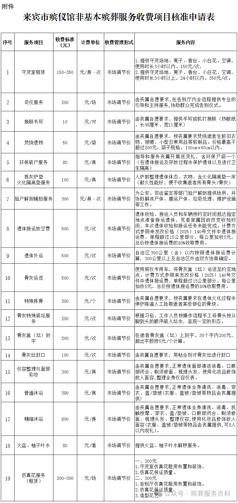
附件:《来宾市殡仪馆非基本殡葬服务收费项目(征求意见稿)》
来宾市民政局
2025年10月29日

(全文完)
特别提示:本站所标注价格及相关信息来源于网络采集,仅供参考,实际情况以墓园前台咨询为准。

墓地价格:13800元(仅供参考)(点击询价)

墓地价格:19800元(仅供参考)(点击询价)

墓地价格:15800元(仅供参考)(点击询价)
墓地价格:壁葬8000元、墓地11800元(仅供参考)(点击询价)

墓地价格:21000元(仅供参考)(点击询价)

墓地价格:19800元(仅供参考)(点击询价)

墓地价格:16800元(仅供参考)(点击询价)

墓地价格:12000元(仅供参考)(点击询价)

墓地价格:15000元(仅供参考)(点击询价)

墓地价格:5000元(仅供参考)(点击询价)

墓地价格:15000元(仅供参考)(点击询价)

墓地价格:(仅供参考)(点击询价)
墓地价格:23800元(仅供参考)(点击询价)

墓地价格:26800元(仅供参考)(点击询价)

墓地价格:(仅供参考)(点击询价)

墓地价格:18900元(仅供参考)(点击询价)

墓地价格:格位10800元,墓地59000元(仅供参考)(点击询价)

墓地价格:15000元(仅供参考)(点击询价)

墓地价格:16800元(仅供参考)(点击询价)

墓地价格:(仅供参考)(点击询价)

墓地价格:28000元(仅供参考)(点击询价)

墓地价格:30500元(仅供参考)(点击询价)

墓地价格:12800元(仅供参考)(点击询价)

墓地价格:18900元(仅供参考)(点击询价)

墓地价格:20000元(仅供参考)(点击询价)

墓地价格:8900元(仅供参考)(点击询价)

墓地价格:29800元(仅供参考)(点击询价)

墓地价格:17800元(仅供参考)(点击询价)