
发布时间:2025-12-05 浏览量:人次

2025年现代殡葬技术与管理专业人才培养方案调研报告
一、调研工作开展情况
(一)调研目的
为客观、合理修订现代殡葬技术与管理专业人才培养方案提供科学的参考和依据,把握行业发展现状与趋势;了解行业企事业单位专业人才需求状况、岗位现状与期望岗位、岗位对知识技能的要求、相应的职业资格要求等,根据调查意见指导专业定位、课程安排以及人才培养方案的制订与调整,以达到更好地教育教学及人才培养效果。
(二)调研对象
调查对象主要为行业企业单位、相关专业职业院校、本专业毕业生、研究评价机构、在校学生等。
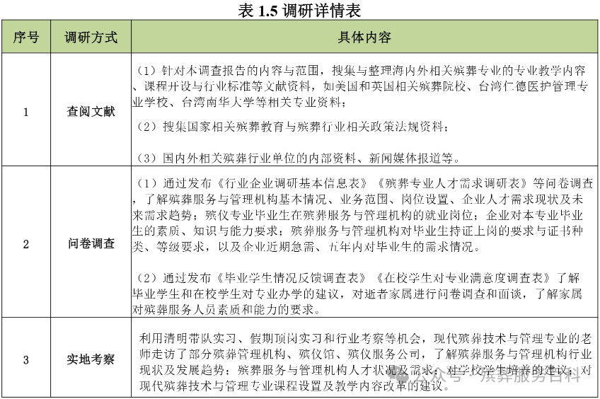
1.行业企业单位
本次人才培养方案调研共选取殡葬行业单位16家、企业单位51家(详见下表1.1/1.2),行业主要是指省、市民政部门的社会事务处或社会事务科、殡葬服务中心,中国殡葬协会、省殡葬协会。企业指现代殡葬技术与管理专业的主要用人单位,主要为国有体制的殡仪馆和民营性质的殡葬服务公司。在调研方法上主要采取现场调研、线上问卷调研、电话调研的方式。


2.同类型职业院校
殡葬专业属于特殊专业,调研小组对开设现代殡葬技术与管理专业的2所中职院校、5所高职和1所职业大学进行调研,调研情况如表1.3所示。

3.毕业生和在校生
本次共调研毕业生215名,分布在全国23个省份5个自治区4个直辖市。其中,毕业五年内毕业生70名,毕业六到十年内毕业生45名,毕业十年以上毕业生100名。本次调研在校学生280名,其中现代殡葬技术与管理专业2024级100人,2023级90人,2022级90人。

4.研究评价机构
通过中国民政部101研究所、社会科学文献出版社等国内权威机构发布的《中国殡葬事业发展报告》,以及美国国际职业标准协会(ANSI)、美国殡葬服务教育委员会(ABFSE)、英国巴斯大学死亡与社会研究中心”(CSMS)、英国全国葬礼承办人协会(NAFD)、日本葬祭指导师技能审查协议会(JCFA)等国外机构发布的文献与报告,系统梳理并比较中外殡葬服务与管理体系、行业职业岗位能力标准及从业人员核心素质要求,为构建本土化、国际化兼备的殡葬服务人才培养方案提供依据。
(三)调研方式
研究主要采用现场调研、在线问卷、一对一深访、线下问卷与多语种文献检索四位一体的方式同步推进。

通过调查问卷、电话访谈、上门深访、 座谈会、网络查询文献等直接调研与间接调研相结合的方式,对现代殡葬技术与管理行业人才培养方案的修订进行了系统的调研(工作程序图如图1.1)

(四)调研实施情况
1.调研总体安排
整个调研分为组建研制组成员、学习相关文件、制作调查表与访谈提纲、开展调查、收集及分析成果、撰写调研报告等过程。
(1)联合院校、行业、企业组建调研组
调研牵头单位长沙民政职业技术学院殡仪学院联合广州市殡葬服务中心、长沙市殡葬事务中心等有关单位组建了现代殡葬技术与管理专业调研组,调研组成员全程参与调研过程。
(2)制定调查表与访谈提纲
项目组围绕任务日标,将每一项任务分解到人,按照任务名称、具体任务、任务要求、负责人、完成时间等要素制定了调研实施计划项目组针对产(行)业、用人单位、毕业生、在校学生设计3份访谈提纲、3份调查问卷,1份岗位典型工作任务调查表。
2.调研工作安排表

二、调研内容
(一)行业企业调研
1.调研内容
现代殡葬技术与管理专业的行业面向为殡葬服务业。调研内容为殡葬行业国内、国外发展总体形势包括《“十四五”民政事业发展规划》《 民政法规制度建设规划(2023-2027年) 》及有关权威分析报告等、经济转型升级、产业结构调整、新技术应用等带来的行业有关职业人才标准的新要求;专业对应的职业岗位设置情况及行业人才结构现状;专业人才培养方案与专业标准、职业标准对接的情况。
企业调研对象面向殡葬服务企业。重点调研企业在开展殡葬服务工作中,殡仪服务员、遗体防腐整容师的工作方式变化情况(如产业业态、服务内容、服务方式等),企业对毕业生最关注的职业素养要求、企业对职业资格证书的要求等。
2.调研完成情况
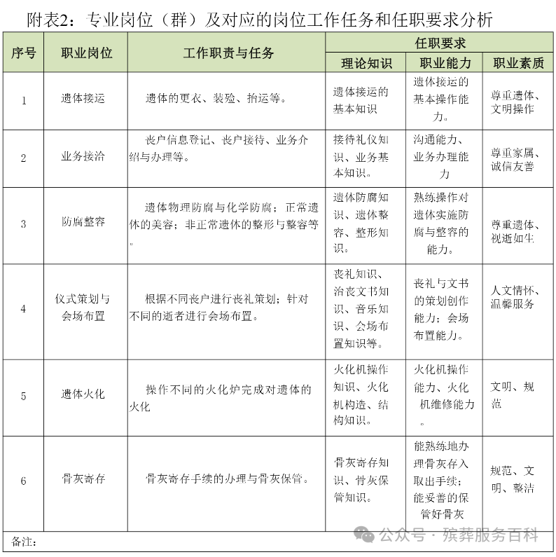
通过36家典型企业问卷调查、15家 企业的实地访谈,重点调查岗位名称、岗位职责、岗位要求、人才需求等。其中,岗位要求包括知识要求、能力要求及素质要求。通过对工作任务调查,深入服务一线,观察服务工作流程、完成工作任务应具备的要素,同时对调查的所有工作任务采用“合并同类项”的方式,梳理出核心岗位与典型工作任务,形成典型工作任务分析表,明晰殡仪服务员与遗体防腐整容师应具备的知识、能力和素质。(具体调研内容参见附表1、2)
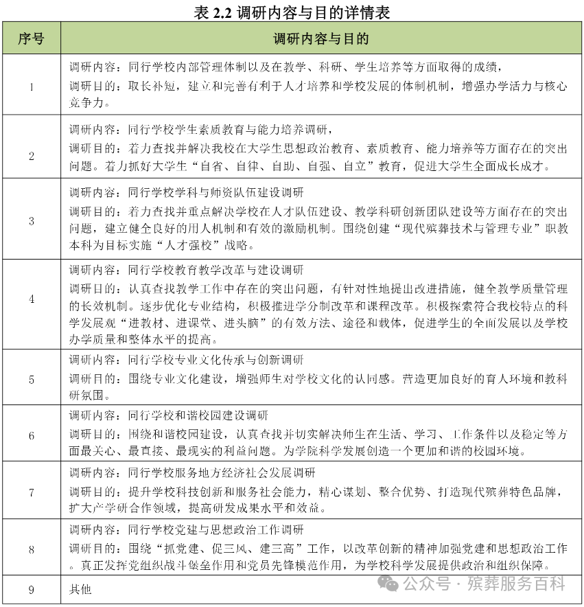
(二)同行学校调研
1.指导思想
以习近平新时代中国特色社会主义思想为指导,按照“理清发展思路,完善发展措施”的要求,全面审视学校在“十四五”规划期间面临的新机遇、新挑战,着力查找并研究解决“现代殡葬技术与管理专业”学科科学发展大局的重大问题、突出问题、热点问题。
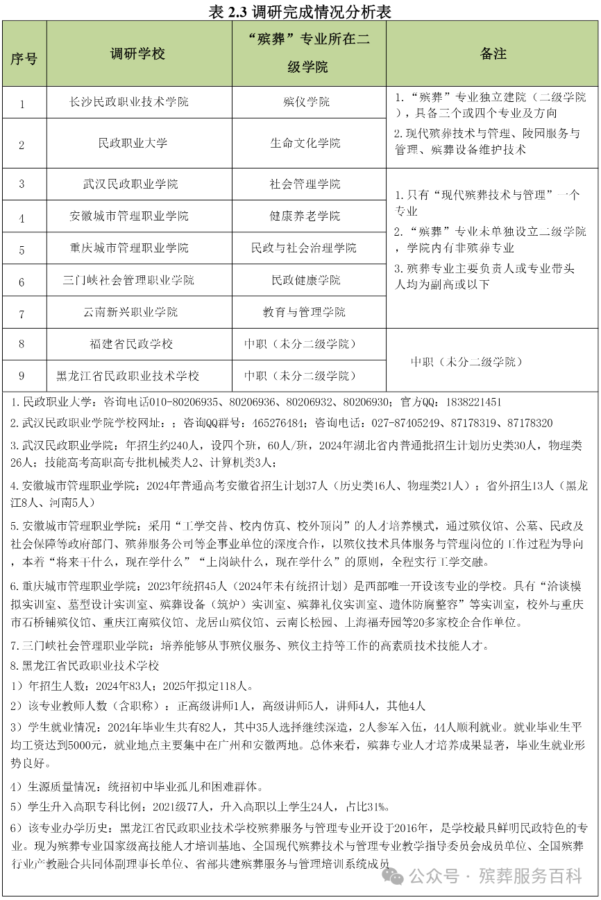
专业团队通过“现场访谈、网络交流”等不同的途径对下表2.1所中高职同行学校做了调研,对同行学校内部管理体制以及在教学、科研、学生培养等方面取得的成绩等方面进行了调研与对比研究,调研学校如下表所示:

2.调研内容与目的
本次调研由殡仪学院统筹顶层设计并全程协调,殡仪服务系负责具体落地实施,形成“学院总控——系部主战”的一体化推进机制。

3.调研完成情况
以在线问卷、实地走访、教育部及院校官网“三源并流”方式同步收集中高职殡葬类专业问卷反馈、开设目录与招生数据,确保信息全链无遗漏。

4.调研过程部分图片、照片资料(节选)

(三)毕业生调研
1.调研内容
调研对象为从事现代殡葬技术与管理专业相关工作岗位的毕业生。调研内容为所从事的工作及岗位对本专业知识、能力、素质的实际需求情况;对本专业人才培养工作(如教学内容、教学实施、实训教学、拓展课程、技能等级类证书等)的意见建议等。
2.调研完成情况
本次共调研毕业生215名,根据毕业年限分配如下表,调研对象分布在全国23个省份5个自治区4个直辖市,其中,湖南省内50名,其余各省、自治区、直辖市各约5~15人。通过设计毕业生调查问卷,共获取215位本专业毕业生问卷反馈,通过调查,了解他们所从事的初始岗位、现就业岗位,对专业教学效果的评价,对专业人才培养工作(如教学内容、教学实施、实训教学、拓展课程、技能等级类证书等)的意见。

(四)在校生学情调研
1.调研内容
本次问卷调查旨在了解学生对现代殡葬技术与管理专业的认知、兴趣以及期望,以及对该专业的教学质量、课程设置、实习安排等方面的看法和建议。通过对调查结果的分析,可以为该专业的教学改进和发展提供参考和指导。在问卷中,涵盖了学生个人信息、对专业的兴趣程度、对专业相关内容的了解程度、对专业发展前景的看法、对课程设置和教学质量的评价、对实习安排和学习资源的期待等多个方面的内容。
2.完成情况
木次问卷调研共有277名在校学生参与,覆盖到每一个班级,具体见图2.1。学生生源以湖南省为主,但覆盖到除港澳台以外的全国各地,具体见图2.2。

(五)研究评价机构调研
1.调研内容
我国殡葬资格呈“多部门、多层级”并行:人社部技能等级认定覆盖殡仪服务员、遗体接运工等核心工种,地方民政、标委会(SAC/TC354)细化属地标准,行业协会及JYPC等社会机构提供补充认证;培训由民政部培训中心、北京社管职院、礼济学院、各地基地与龙头集团内训构成“国一省一企”三级网,核心遵循GB/T-24441-2009与2020版《殡仪服务员》国标。国际方面,美ANSI、英NAFD、日JCFA等实行“殡葬主任一防腐整容一礼仪” 阶梯执照, 突出生死学、心理抚慰与绿色技术,并新增碳足迹管理、数字遗产、跨文化沟通等要求,为我国标准升级提供镜像。
2.调研完成情况
通过对上述相关机构及专业网站的查阅和相关文件与文献的研读分析,了解中国的殡葬从业资格认证结构、资格证的考试报名途径、考试内容、发证机关、从业人员的岗前培训、继续教育和技能提升要求。熟悉中国殡葬行业全方位、多层次的培训机制。梳理中国、美国、德国、英国、日本等不同国家的职业培训渠道与主要培训课程,由此理解中外殡葬从业人员培训在方式、侧重点和能力培养等方面的不同。
三、调研结果分析
(一)行业现状及发展趋势
依据《中华人民共和国职业分类大典(2022版)》《国民经济行业分类(2019版)》等文件,对现代殡葬技术与管理专业基本信息进行统揽,具体如表3.1所示。

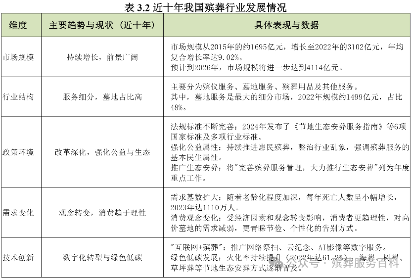
据2024年华经产业研究院的研究数据显示,2015年殡葬服务行业市场规模为1695亿元,2020年为2577亿元,2026年我国殡葬服务行业市场规模将超4000亿元。2015-2022年的平均增速超过了8%。2024年中国殡葬服务细分产业占比情况如图3.1:遗体处理4.15%、殡仪服务14.92%、其他产品销售和服务占比(%) 23.09%、墓地服务57.84%。

1.国家政策、标准持续推动改革,人文、绿色、科技殡葬服务新格局初步形成。
2021年,民政部召开《“十四五”民政事业发展规划》贯彻落实视频会议,深入学习贯彻习近平总书记“七一”重要讲话和对民政工作重要指示精神,要求完善殡葬公共服务体系,大力引导绿色、节地、生态安葬,推动殡葬服务与“互联网+”融合、探索推广远程告别、网络祭扫等殡葬服务新模式。
2024年,国务院对《殡葬管理条例》进行了修订,进一步明确了殡葬管理的方针和措施,尤其提出要加强殡葬服务的监督和管理,对殡葬服务规范及提质进行了明确要求。
2023年,民政部办公厅印发《民政法规制度建设规划(2023-2027年)》,明确完善殡葬服务制度,推动制定加强和改进殡葬服务管理工作有关政策,进一步落实《殡葬管理条例》对于殡仪服务的要求。
2.响应国家政策号召,我国殡葬服务发展趋势呈现生态化与智能化的鲜明特点。
(1)绿色生态殡葬深入人心,引领殡葬服务新趋势
随着老龄化社会的到来,殡葬服务需求持续增加,国内殡葬服务行业市场规模持续扩大,由2015年的1695亿元迅速增长至2022年的3102亿元,其间年均复合增速为9.02%。据统计,到2030年中国老年人口将超过3亿,“逝者与生者争地”的矛盾已将凸显,殡葬改革急需进行第二次革命,即从留骨灰到不留骨灰转变。绿色殡葬、生态殡葬等理念逐渐深入人心,推动殡葬服务行业向更加环保、可持续的方向发展。
(2)数字技术助推行业发展,衍生殡葬服务新模式
互联网时代,殡葬行业亦在积极探索殡仪服务O2O的方式,为老百姓提供互联网一站式殡仪服务 方式,助推传统殡葬向现代殡葬数字化转型升级。尤其经历新冠疫情之后,有力助推了“互联网+”与殡葬服务融合发展,逐步探索开展远程告别、网上祭扫、追思元宇宙等殡葬服务新模式。据民政部统计,2024年全国有1309个网络祭扫平台提供网络祭扫服务188.28万人次。
3.顺应人民群众期待,殡仪服务岗位个性化、专业化需求对人才技能水平提出新要求。
(1)市场竞争中期盼个性化殡葬服务人才
据综合网络信息调查显示,从市场规模、行业结构、政策环境、需求变化和技术创新等维度出发,可以看出,我国殡葬市场规模是逐步扩大的,绿色殡葬理念逐渐深入人心,政策不断完善,个性化殡葬需求在攀升,对殡葬服务人才也提出了更高的要求。

消费观念迭代,“一人一礼” 成新刚需:仪式脚本、礼场美学、纪念单品皆需烙印逝者基因。需求裂变叠加资本入局,市场加速向头部聚拢,唯有持续输出高定制、高情感密度的场景方案,方能在同质化竞争中破圈。

(2)岗位细分下要求专业型殡葬服务人员
2021年,民政部、国家发展改革委印发《“十四五”民政事业发展规划》,提出“健全殡葬领域人才培养和激励机制”。殡葬服务也从过去的“一人多岗”,转变为“专人专岗”。上海、深圳、北京、长沙等地殡仪馆纷纷跨专业引入播音与主持、表演、医学、法学等本科及以上学历水平人才,为专业型服务提质。
2024年下半年开始,我们对殡葬行业15家单位进行了走访调查。通过对300份企业有效问卷的统计,新的殡葬服务形态对现代殡葬技术与管理人才能力结构及素养提出新的要求,见下图。

(3)新时代殡葬人才的新需求
随着时代的发展,殡葬行业对于人才的特别需求也在不断更新。通过对江浙较发达地区的宁波市殡仪馆、象山市殡仪馆、温岭市殡仪馆和南通市殡仪馆的调研发现,当前对殡葬从业人员的要求有了新的变化。
首先,拥有现代插花技能的人员较为紧缺,特别是传统假花技巧之外的鲜花和绢花插花技能,已经成为市场紧缺型人才;其次,各殡仪馆对于殡葬行业专业的管理人员的需求正在增加,都迫切需要本科学历的殡葬管理人员,同时要求人才培养时,专门设置殡葬心理学,并且树立学生吃苦耐劳的精神;最后,防腐整容方向当前需要继续向外延伸,如对逝者理发、塑形整形方面的技能人员比较缺少,另外防腐液的开发也迫切需要突破固有观念,借鉴其他行业的防腐剂发展,多学科交叉开发新式防腐液。
(二)适合毕业生从业的职业及岗位分析
毕业生从业的职业主要有“殡仪服务、防腐整容、遗体接运、企业管理”等,从调研数据来看,各校毕业生在毕业时技能等级证书需求较高的主要有:殡仪服务技能等级证书、防腐整容技能等级证书,目前各校主要以鼓励学生考取职业技能等级证书与职业资格证书,并没有强制要求。


(三)相关职业岗位对知识、技能及职业素养要求分析
经过对调研资料予以分析,相关职业岗位对知识、技能及职业素养要求如下表所示。

(四)相关职业岗位对从业资格或职业资格要求分析
相关职业岗位主要有“殡仪服务、防腐整容、遗体接运、企业管理”等,从调研数据来看,各校毕业生在毕业时技能等级证书需求较高的主要有:殡仪服务技能等级证书、防腐整容技能等级证书,目前各校主要以鼓励学生考取职业技能等级证书与职业资格证书,并没有强制要求。
(五)行业职业培训及取证现状分析
1殡葬行业职业培训现状分析
中国殡葬行业的职业培训体系与其他国家相比,既有相同点,也有不同点。
相同点主要表现在以下几个方面:一是职业资格认证,中国的殡仪服务员职业技能标准规定了从初级工到高级技师五个等级的职业能力要求,涵盖理论培训和技术指导。二是多层次教育体系,目前国内有13所中高职学校开设了殡葬专业,培养高素质技术技能人才;三是标准化管理。英国和日本在殡葬服务中强调标准化管理和规范操作,如英国的殡葬行业协会负责制定行业规范和提升服务质量。中国也在逐步推进殡葬标准化管理,如民政领域殡葬标准化管理培训班。
不同点主要表现在以下几个方面:一是教育体系成熟度不同,中国的殡葬教育体系尚需进一步改革和完善,以满足现代殡葬对人才的需求。二是国际化程度不同,中国的殡葬职业教育虽然也在努力国际化,但日前仍主要集中在本土合作和资源共享上。三是课程内容与实践机会不同。日本和英国的课程内容更为细化和系统化,包括基础执照及二年实务礼仪师、礼仪指导师进阶发展及礼仪师生涯发展学习进修课程,国外的培训更加多样化和灵活,注重实际操作和客户互动能力的培养,注重环保和可持续发展的理念。综上可见,不同国家的殡葬职业培训体系各有特色,但都强调了专业化和规范化的要求。西方国家在培训和认证方而更显后现代特色。
2.殡葬行业取证现状分析
(1)职业证书种类
中国殡葬行业的职业证书种类包括:殡仪服务员(分初级工、中级工、高级工、技师和高级技师五个等级)、遗体接运工(分初级工、中级工、高级工、技师和高级技师五个等级)、殡葬礼仪师(分初级工、中级工、高级工、技师和高级技师五个等级)其他相关职业如遗体防腐整容师、遗体火化师、墓地管理员等。与此相对应,美国殡葬行业的职业证书种类有防腐师、殡仪馆主任、殡葬管理师、殡葬服务员、殡葬礼仪师等,在职业证书种类上,每个国家的情况大体相似。
(2)考试内容
每个国家的职业证书的获取都要考试。考试一股都分有理论考试和实践考试两个部分。技能考试包括实操能力和设备操作。实操能力要求考生熟悉殡葬流程,并具备组织殡葬服务的能力。理论考试通常以客观题为主,考生需要多刷题库以掌握相关知识。技能考试则更注重实操能力,要求考生在实际操作中展示其专业技能。
(六)生源现状及课程设置分析
本次参与调查的有效填写人次为277人,其中男性占比44.77%,女性占比55.23%;可以看出,在此次调查中,女性参与人数略多于男性,因此亦与专业男女分布实际情况相符合。参与调研的同学数据显示通过单招方式入学的人数为112人,占比40.43%;通过统招方式入学的人数为165人,占比59.57%。统招方式入学的人数略多于单招方式入学的人数。

277名受访者中,有45.13%的受访者对现代殡葬技术与管理专业这一学科“非常感兴趣”,而43.68%的受访者“比较感兴趣”,这两个选项合计占比高达88.81%。相比之下,只有10.83%的受访者表示对该专业“一般般”的兴趣,而仅有0.36%的受访者表示“不感兴趣”。93.86%的受访者了解现代殡葬技术与管理专业学科相关内容,这些数据表明,现代殡葬技术与管理专业在受访者中具有较高的吸引力,大多数人对这一学科持有积极和感兴趣的态度。在对殡葬方面感兴趣的人群中,最受关注的方面是遗体整形、化妆、防腐殡葬技术,占比高达83.03%;其次有63.54%的受访者对殡葬礼仪感兴趣,紧随其后的是殡葬文化传承,占比为55.23%;相对而言,对于陵园墓地管理、殡葬管理等相关殡葬技术兴趣相对较低,具体见图3.6。

根据调研数据显示,有55.6%的人认为现代殡葬技术与管理专业的实践环节是足够的,而有44.4%的人认为不足够。可以看出,进一步加强专业实践,在今后的培养过程中仍有较高的必要性。所有受访者中,认为学习压力大的比例为26.35%(73人),一般的比例为69.68%(193人),认为学习压力小的比例为3.97%(11人),故可以看出大多数人认为学习压力一般, 也反映了该专业学习实际情况。其中94.95%的人认为本专业学习氛围较好,仅有5.05%的人认为氛围淡薄。整体来看,大多数人对现代殡葬技术与管理专业的学习氛围持较为积极的态度。
所有受访者中,94.58%的人认为专业课程具有实用性,而仅有5.42%的人认为不具有实用性。同时受访者中有91.34%的人认为现代殡葬技术与管理专业的课程设置贴合学生需求,仅有8.66%的人认为不贴合;93.5%的人认为现代殡葬技术与管理专业的课程设置贴合社会需求,仅有6.5%的人认为不贴合;调研数据显示,对现代殡葬技术与管理专业的教学质量评价中,超过一半的受访者认为教学质量优秀,占比为53.07%。其次,有42.24%的 受访者认为教学质量良好。较少的受访者认为教学质量一般(4.33%)或较差(0.36%),有270人选择将来选择现代殡葬技术与管理专业作为就业的专业方向,占比为97.47%;约44%表示已经做好了升学深造的准备,而56%表示没有进一步升学的打算。由此整体来看,大多数受访者对现代殡葬技术与管理专业的教学质量持较高评价。因此,绝大多数人认为现代殡葬技术与管理专业的课程设置是符合学生与社会需求的;且大多数受访者表示愿意将来选择现代殡葬技术与管理专业作为他们]就业的专业方向。
四、调研结论及对策建议
(一)调研结论
1.现代殡葬技术与管理产业快速发展人才需求旺盛
通过以上分析,由于受人口持续增长和人口老龄化等因素的影响,在未来的几十年内,殡葬行业将呈持续扩张的趋势,从而带来巨大的人才需求。据测算,每年殡葬行业的用人需求至少在8000人以上。现在全国开设有现代殡葬技术与管理专业的高职院校一共7所,加上3所中职学校每年毕业生在1500人左右,满足不了市场的需求。
2.进一步明确了现代殡葬技术与管理专业的职业岗位(群)和具体岗位工作任务
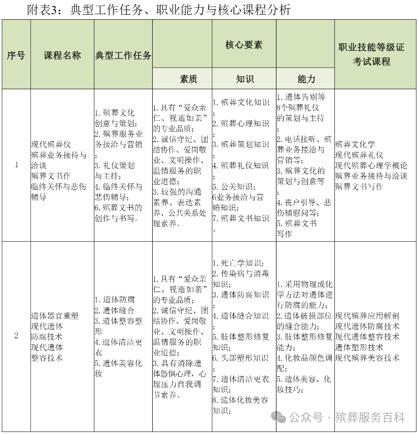
本次人才培养方案在进行企业广泛调研的基础上,在后续本科人才培养方案中增加了殡葬企业管理这一岗位(群),并且对具体岗位典型工作任务、任职要求、相对应的职业能力、核心课程等都做了更加详尽的描述。这将为人才培养方案的制定提供最核心的依据。
3.通过调研明确了人才培养的目标和重点
在企业调研过程中,发现企业最看重的是学生以下几种能力或素质:能吃苦耐劳和踏实肯干精神、良好的职业道德、认真严谨地工作态度、专业技术能力、服务意识与能力、沟通和合作能力等。因此我们除了重视培养学生的专业技术能力外,还要特别注重学生职业素质和吃苦耐劳精神的培养,在新的人才培养课程体系中应该重视这一方面课程的设置。除了专业必修课程外,我们可以通过开设专业任选课程来进一步培养学生的职业素质和综合能力。
4.学生调研结果
(1)对现代殡葬技术与管理专业的前景看好
我校生源覆盖全国,学生入校前即对现代殡葬技术与管理专业抱有浓厚兴趣;在系统学习后,认同感显著增强,普遍认为学科社会价值突出,既印证现行培养方案的科学性,也提示应随市场需求动态微调。更重要的是,超九成学子对行业前景表示乐观,这份“看好”成为专业持续招生的底气与动力。
(2)对现代殡葬技术与管理专业的核心素养与技能较为关注
通过调研表明,该专业学生对殡葬礼仪、技术、文化传承等方面都表现出较高的兴趣,尤其是殡葬相关的防腐、整形、化妆、插花方面等的实用技能,在今后的课程设置调整、师资配备中,要进一步注意增强。此外,大部分学生认为在今后的教学过程中,应该从多方而注重培养遗体处置实操能力以及从业心理素养等方面的能力技能提升。
(3)对现代殡葬技术与管理专业的教学质量评价较高
经过调研显示,大多数学生认为实习安排合理,对教学质量较为满意,学习氛围浓厚。此外,学生对教师队伍有较高期待,希望有更多年轻教师加入,且相关教师能够在课程训练中展示相关行业专业技能,进一步提升行业实践经验。
综上所述,学生对现代殡葬技术与管理专业整体持肯定态度,对专业发展充满期待,同时也提出了对教学内容、教学质量和学习环境的一些建议和期待。针对学生的反馈意见,学校和相关部门可以进一步优化课程设置、加强实践环节、提升教学质量,以更好地满足学生的学习需求和未来发展需求。如表4.1显示的是部分问卷调查的信息。

5.相关院校调研结果
(1)学校对接情况:62%的中职学校表示他们能够和高职学校进行有效的对接,而只有43%的高职学校表示他们和中职学校之间的对接情况良好。
(2)课程设置:根据调研结果显示,大部分高职学校和中职学校在课程设置上并不完全契合,这也会影响到学生的学习动力和学习效果。
(3)中高职衔接主要问题:存在学生学习动机、就业前景以及学校对接和课程设置等方面;较佳的教育资源配置可以帮助中高职院校更好地对接和衔接,提高学生们的学习积极性。
(二)对策及建议
1.在人才培养方案的整体设计上,突出校企合作、工学结合、开放办学理念。按照“校企合作、适应岗位、突出技能、有利发展”的思路,构建殡葬行业企业全过程参与的人才培养模式并实施。
2.在课程体系设计方面,强化职业岗位的能力培养。在模块化课程体系构建过程中,基于四个职业岗位的工作过程和任务,将行业标准的具体要求内化到每门专业课程之中,强化职业岗位能力的培养,实现课程体系对接职业技能等级证书。
3.相关建议

五、其他(附表:见后)





现代殡葬技术与管理专业建设指导委员会
2025年10月
特别提示:本站所标注价格及相关信息来源于网络采集,仅供参考,实际情况以墓园前台咨询为准。

墓地价格:13800元(仅供参考)(点击询价)

墓地价格:19800元(仅供参考)(点击询价)

墓地价格:15800元(仅供参考)(点击询价)
墓地价格:壁葬8000元、墓地11800元(仅供参考)(点击询价)

墓地价格:21000元(仅供参考)(点击询价)

墓地价格:19800元(仅供参考)(点击询价)

墓地价格:16800元(仅供参考)(点击询价)

墓地价格:12000元(仅供参考)(点击询价)

墓地价格:15000元(仅供参考)(点击询价)

墓地价格:5000元(仅供参考)(点击询价)

墓地价格:15000元(仅供参考)(点击询价)

墓地价格:(仅供参考)(点击询价)
墓地价格:23800元(仅供参考)(点击询价)

墓地价格:26800元(仅供参考)(点击询价)

墓地价格:(仅供参考)(点击询价)

墓地价格:18900元(仅供参考)(点击询价)

墓地价格:格位10800元,墓地59000元(仅供参考)(点击询价)

墓地价格:15000元(仅供参考)(点击询价)

墓地价格:16800元(仅供参考)(点击询价)

墓地价格:(仅供参考)(点击询价)

墓地价格:28000元(仅供参考)(点击询价)

墓地价格:30500元(仅供参考)(点击询价)

墓地价格:12800元(仅供参考)(点击询价)

墓地价格:18900元(仅供参考)(点击询价)

墓地价格:20000元(仅供参考)(点击询价)

墓地价格:8900元(仅供参考)(点击询价)

墓地价格:29800元(仅供参考)(点击询价)

墓地价格:17800元(仅供参考)(点击询价)

吉林省四平市伊通县 长庚生态陵园 位于长春市正南方,是由民...

辽宁铁岭市圣龙泉公墓联系电话: 0410-(未经核实,仅供参考),...

湖北十堰市南山陵园位于十堰市经济技术开发区南山公墓始建于...

泰安市泰山纪念园联系电话:0538-(未经核实,仅供参考),是泰...

江西南昌市洪福人文纪念公园公墓:联系电话:0791-(未经核实,...

河北省保定市易县万福陵园,坐落于河北省易县永宁山下清西陵...

山东潍坊市潍城区大于河陵园联系电话:0536-(未经核实,仅供参...

安徽省阜阳市福泽人文纪念园公墓是经安徽省民政厅批准的经营...