发布者 :cjt1188 发布时间 : 2025-11-27 人浏览
特别提示:本站所标注价格及相关信息来源于网络采集,仅供参考,实际情况以墓园前台咨询为准。
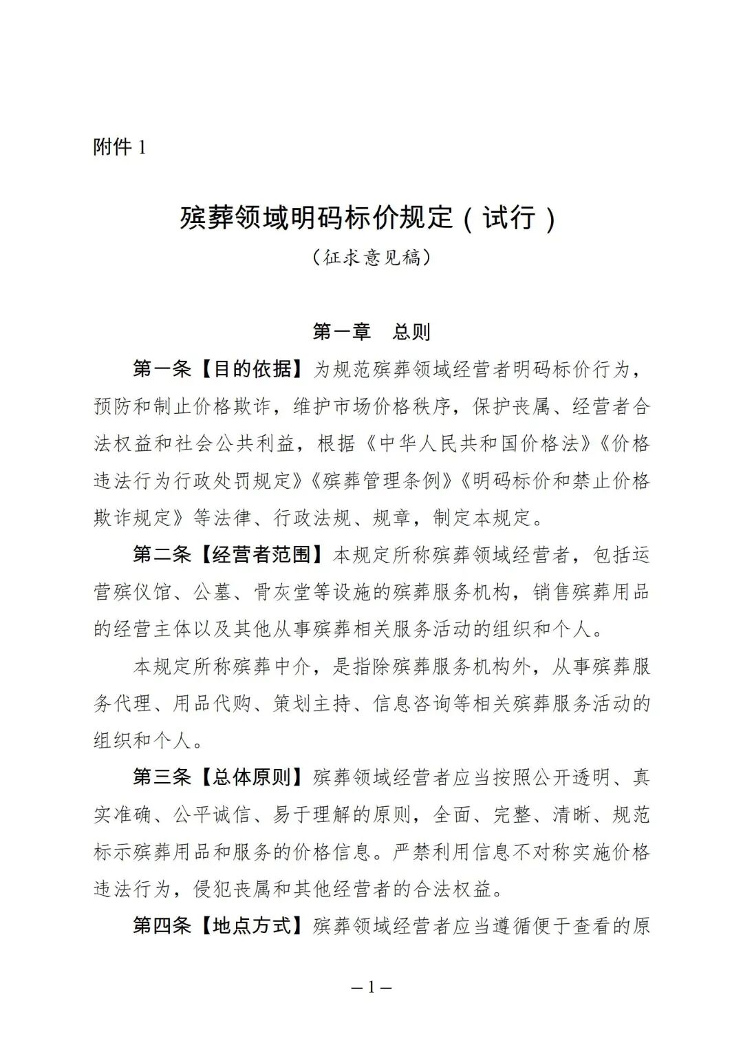
殡葬是关系千家万户的民生大事,关乎群众切身利益。为规范殡葬领域经营者明码标价行为,国家市场监督管理总局会同民政部研究起草了《殡葬领域明码标价规定(试行)(征求意见稿)》(以下简称《规定》),破除殡葬领域价格“信息壁垒”,维护公开、公正、透明的殡葬领域价格秩序。11月26日,《规定》向社会公开征求意见。
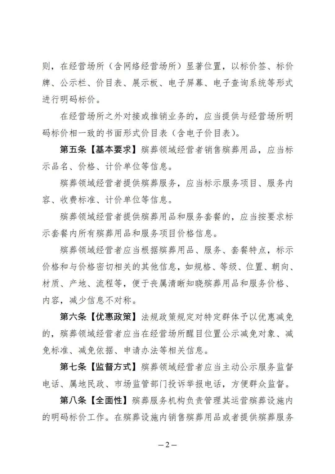
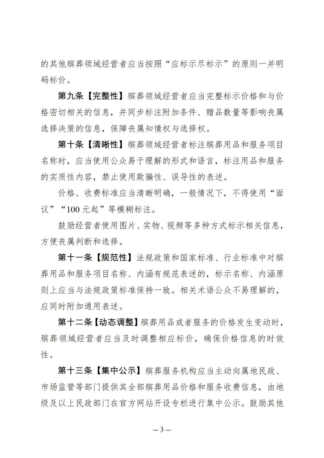
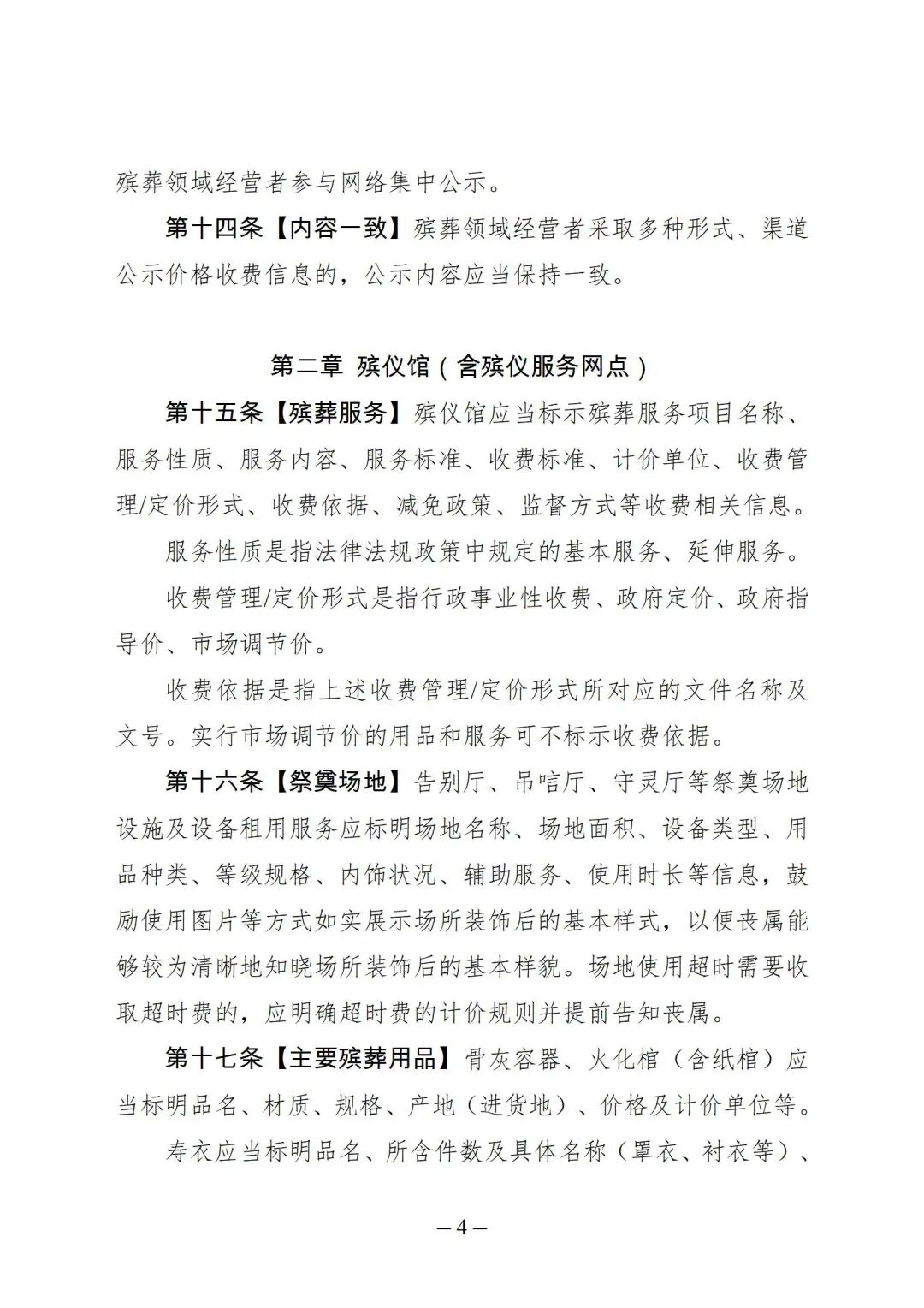
《规定》共七章三十四条,主要坚持三项原则。一是坚持问题导向。聚焦殡葬领域存在的价格信息虚假、标价内容简单、服务捆绑收费等问题,要求殡葬领域经营者根据商品、服务、套餐特点,全面、完整、清晰、规范标示殡葬用品和服务的价格信息,便于治丧群众清晰知晓殡葬用品和服务价格、内容,减少信息不对称。二是坚持突出重点。针对殡仪馆(含殡仪服务网点)、公墓、骨灰堂、殡葬中介等重点殡葬领域经营者,进一步明确殡葬服务、祭奠场地、主要殡葬用品、墓位使用费、维护管理费等收费项目的明码标价要求以及其他特殊情况规定,有效防范“天价墓地”“天价服务”等殡葬乱象。三是坚持规范行为。强化殡葬领域经营者主体责任,明确经营场所内外应采取的明码标价方式,提出明码标价动态调整、集中公示、先消费后结算情形等具体要求。同时,加强殡葬领域价格行为监管,依法查处未按规定明码标价、价格欺诈等违法行为,确保《规定》落地见效。
意见反馈截止日期为2025年12月25日。公众可通过登录国家市场监督管理总局网站“互动”栏目中的“征集调查”、发送电子邮件及邮寄信函等方式提出意见。








注:本网站部分资料来源于网络,版权归原作者所有,如有相关诉求,请联系 4001133231
网站备案号:陕ICP备2023019003号 殡葬信息网版权所有 网站地图
CopyRight (C)2015- 2020JiuYiYongSheng Technology Allrights