
发布时间:2022-01-29 浏览量:人次


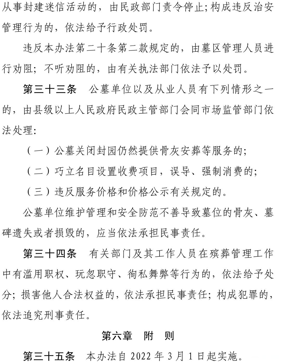
中国社会报《殡葬周刊》记者 朱婕妤 1月5日,江西省人民政府发布第253号政府令,出台《江西省公墓管理办法》(以下简称“办法”),此《办法》将于2022年3月1日起施行。该《办法》旨在加强公墓管理,深化殡葬改革,促进社会主义精神文明和生态文明建设。《办法》内容涉及规划建设、服务管理、监督检查、法律责任等。
此次江西发布的《办法》突出亮点是,在四个方面明确了相关规定。
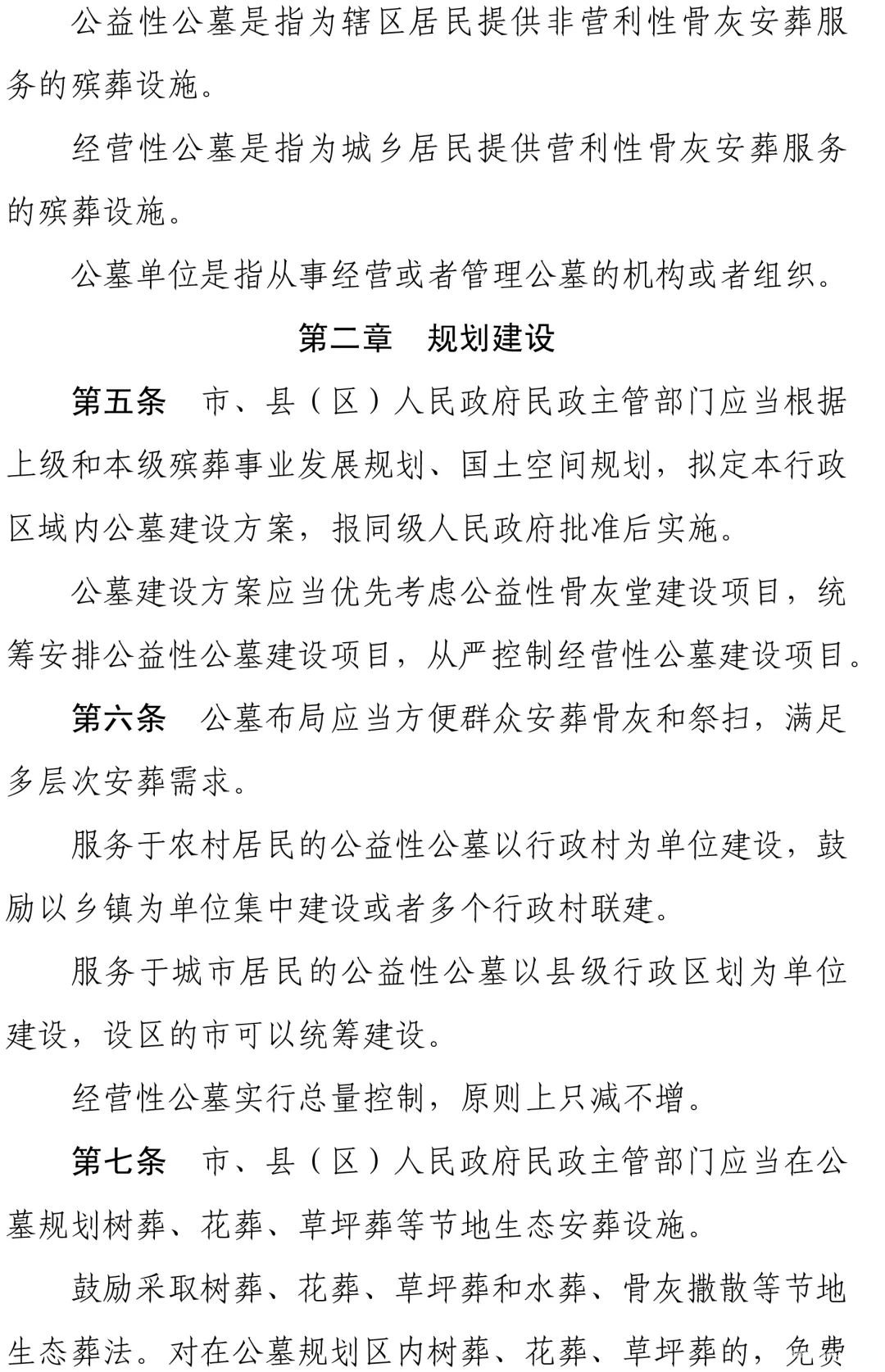
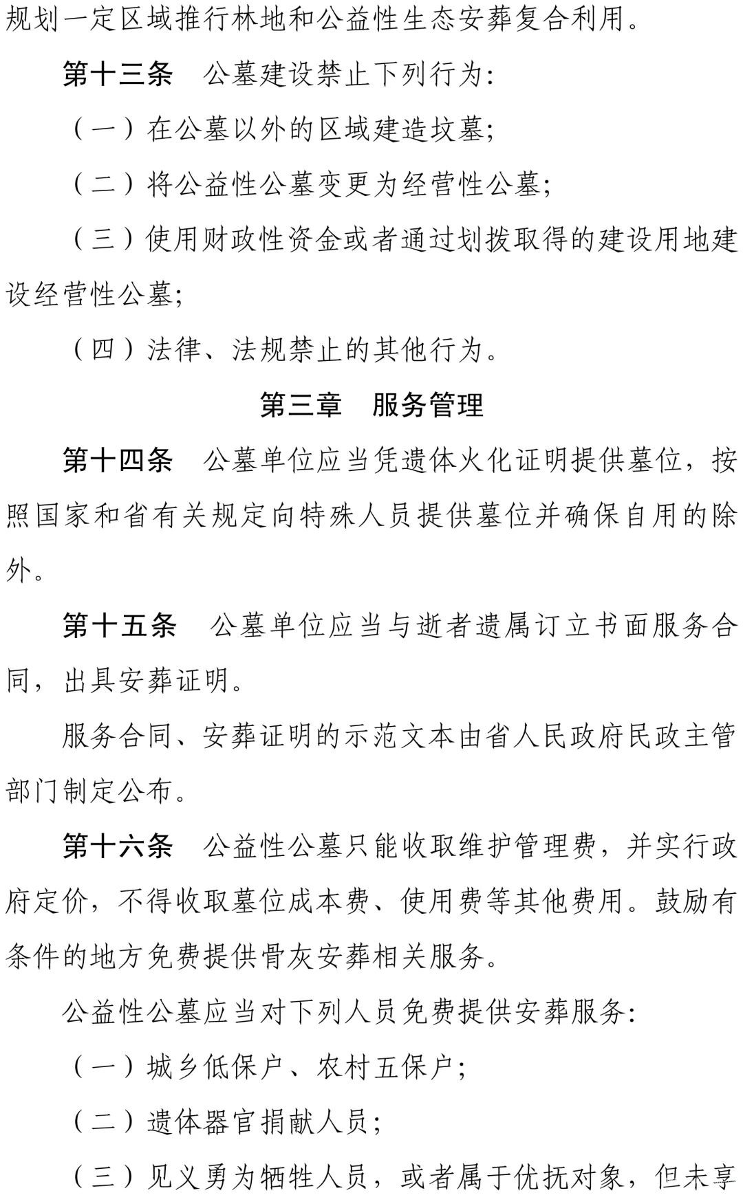
一是在公墓建设方面,《办法》要求:公墓建设方案应当优先考虑公益性骨灰堂建设项目,统筹安排公益性公墓建设项目,从严控制经营性公墓建设项目。 公墓布局应当方便群众安葬骨灰和祭扫,满足多层次安葬需求。市、县(区)人民政府民政主管部门应当在公墓规划树葬、花葬、草坪葬等节地生态安葬设施。县级以上人民政府有关部门和组织应当为不保留骨灰和捐献遗体、器官、组织的逝者规划建立集中纪念设施。
二是在公墓占地面积上《办法》要求:新建的经营性公墓应当按照总规划面积20%比例建设公益性公墓。独立墓位占地面积不超过0.5平方米,合葬墓位占地面积不超过0.8平方米。公益性公墓使用卧式墓碑。经营性公墓倡导使用卧式墓碑。
三是在费用方面《办法》明确:公益性公墓只能收取维护管理费,并实行政府定价,不得收取墓位成本费、使用费等其他费用。且应当对下列人员免费提供安葬服务:(一)城乡低保户、农村五保户;(二)遗体器官捐献人员;(三)见义勇为牺牲人员,或者属于优抚对象,但未享受国家丧葬费补贴的人员;(四)家庭经济收入接近最低生活保障标准的其他生活困难人员。经营性公墓收费公示应当明确墓位租用、建筑工料、安葬服务和维护管理等价格构成。
编辑部点评
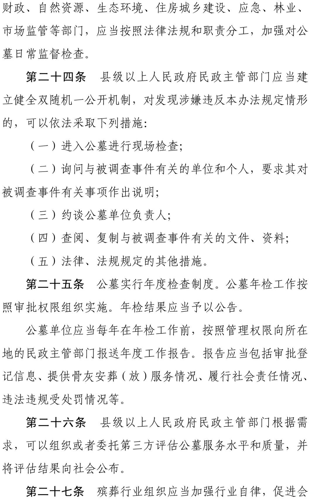
面对公墓管理中的现实问题,江西充分运用地方立法权,为公墓管理定制度立规矩。这种不等不靠、克服困难、主动作为的做法,体现了高度的责任担当。尤其值得肯定的是,《办法》立足本省实际情况,措施实、针对性强,有望能够合理有效地解决本省公墓管理中遇到的实际问题。
殡葬改革进程中,只有像江西这样,以问题为导向,运用法律思维,通过完善法规求解实践难题,才能把殡改工作逐步纳入规范化轨道。每当过春节,过元宵十五、清明的时候,业内都有“群众在过节,我们在过关”的感慨。试想,如果各地都在法治化规范化方面扎扎实实下工夫,各方面就会日益规范起来,就不会导致每年都紧张兮兮“过关”的尴尬局面。
基于以上原因,我们向业内同仁强烈推荐江西出台《办法》的好做法以及该《办法》中蕴含的解决问题的好经验。
该《办法》全文如下。









特别提示:本站所标注价格及相关信息来源于网络采集,仅供参考,实际情况以墓园前台咨询为准。

墓地价格:13800元(仅供参考)(点击询价)

墓地价格:19800元(仅供参考)(点击询价)

墓地价格:15800元(仅供参考)(点击询价)
墓地价格:壁葬8000元、墓地11800元(仅供参考)(点击询价)

墓地价格:21000元(仅供参考)(点击询价)

墓地价格:19800元(仅供参考)(点击询价)

墓地价格:16800元(仅供参考)(点击询价)

墓地价格:12000元(仅供参考)(点击询价)

墓地价格:15000元(仅供参考)(点击询价)

墓地价格:5000元(仅供参考)(点击询价)

墓地价格:15000元(仅供参考)(点击询价)

墓地价格:(仅供参考)(点击询价)
墓地价格:23800元(仅供参考)(点击询价)

墓地价格:26800元(仅供参考)(点击询价)

墓地价格:(仅供参考)(点击询价)

墓地价格:18900元(仅供参考)(点击询价)

墓地价格:格位10800元,墓地59000元(仅供参考)(点击询价)

墓地价格:15000元(仅供参考)(点击询价)

墓地价格:16800元(仅供参考)(点击询价)

墓地价格:(仅供参考)(点击询价)

墓地价格:28000元(仅供参考)(点击询价)

墓地价格:30500元(仅供参考)(点击询价)

墓地价格:12800元(仅供参考)(点击询价)

墓地价格:18900元(仅供参考)(点击询价)

墓地价格:20000元(仅供参考)(点击询价)

墓地价格:8900元(仅供参考)(点击询价)

墓地价格:29800元(仅供参考)(点击询价)

墓地价格:17800元(仅供参考)(点击询价)

桂林市天赐园墓园位于桂林市叠彩区灵川镇桂林市兴达驾校训练...

桂林市尧帝园位于桂林市叠彩区尧山脚下,背枕着巍峨连绵的尧...

湖北咸宁市 仙鹤湖自然生态人文纪念园 电话:027-(未经核实,仅...

吉林省四平市伊通县 长庚生态陵园 位于长春市正南方,是由民...

辽宁铁岭市圣龙泉公墓联系电话: 0410-(未经核实,仅供参考),...

陕西咸阳市仙人居陵园是2016年经民政部门批准的公益性墓园,墓...

湖北十堰市南山陵园位于十堰市经济技术开发区南山公墓始建于...

泰安市泰山纪念园联系电话:0538-(未经核实,仅供参考),是泰...