发布者 :cjt1188 发布时间 : 2025-09-03 人浏览
特别提示:本站所标注价格及相关信息来源于网络采集,仅供参考,实际情况以墓园前台咨询为准。
福建省民政厅等10部门关于印发《“身后一件事”实施方案》的通知
各设区市民政局、公安局、司法局、人力资源和社会保障局、住建局、住房公积金中心、卫生健康委员会、市场监管局、医疗保障局、金融监管分局,平潭综合实验区社会事业局、公安局、政法工作部、交建局、市场监管局、平潭金融监管支局、行政审批局、行政服务中心:
现将《福建省
福建省民政厅 福建省公安厅 福建省司法厅
福建省人力资源和社会保障厅 福建省住房和城乡建设厅 福建省卫生健康委员会
福建省市场监督管理局 福建省医疗保障局 国家金融监督管理总局福建监管局
国家金融监督管理总局厦门监管局
2025年7月10日
(此件主动公开)
福建省
为进一步提高行政审批服务质量与办事效率,扎实提升群众办事的体验感与满意度,根据《国务院办公厅关于印发
一、总体目标
以群众办事更高效、更便利为导向,加大推进政府职能转变和
二、工作安排
(一)业务梳理阶段
初步完成业务及表格梳理,待省大数据集团根据整合梳理的结果,指导相关厅局明确业务开展所需的数据对接内容、对接方式等,形成统一的对接方案和规范标准。
(二)系统建设阶段(
1.开展系统改造对接。各厅局根据对接方案及规范标准进行省级业务系统改造,并保障业务受理数据能回流至各地市自建系统,保证各地市能实时收到受理信息。建立
2.做好表单字段校验。省集成化办理平台做好一件事一张表的申请参数等数据的核对和查验,确保数据的必要性、规范性、合理性满足各厅局的业务要求、数据参数的对接、申请条件等业务受理前置工作。
3.完善业务数据流转。一是省集成化办理平台根据申请字段向省汇聚平台或省公安厅校验逝者开具死亡证明信息,通过省集成化办理平台,及时反馈校验数据。二是省集成化办理平台根据联办事项推送业务表单、电子材料及逝者校验数据。三是各厅局根据省集成化办理平台的申报内容进行线上或线下的业务办理,并及时反馈办件结果,若材料不符则发起材料补正,省集成化办理平台应具备材料补正的功能,暂停办件时限进度记录,并使用短信、平台消息通知等方式告知申请人补充材料,恢复各厅局联办进度。
4.加强对联办事项进程的监管。省集成化办理平台需要配置并下发各地市、县后台管理系统账号,提供综合办事进度查询,在群众通过闽政通或省网上办事大厅申请办件后,联办部门工作人员可以跟踪掌握群众申请事项的具体办理进度,便于服务群众,统计评估办理效果。
(三)组织测试培训(
省民政厅会同省公安厅、省司法厅、省人社厅、省住建厅、省卫健委、省市场监管局、省医保局、福建金融监管局完成系统测试和业务培训工作。
1.完成系统测试。各厅局督促指导各设区市所属部门使用测试账号通过
2.开展业务培训。各厅局督促指导各设区市所属部门组织开展
(四)开展上线运行(
省大数据集团向社会开放
三、保障措施
(一)加强组织领导。各相关部门要高度重视,充分认识推进
(二)建立协同机制。为高效推动
(三)强化督办落实。各级民政、公安、人社、住建、卫健、市场监管、医保、金融监管部门要严格责任落实,明确工作要求,做细做实各项工作,防止拖延、迟滞进度,影响整体工作如期完成。
附件:1.“身后一件事”省直部门相关职责
2.“身后一件事”申报办事情形选择
3.“身后一件事”申请表
附件
省直部门相关职责
一、省公安厅
(一)出具死亡证明(非正常死亡)。在申请人办理
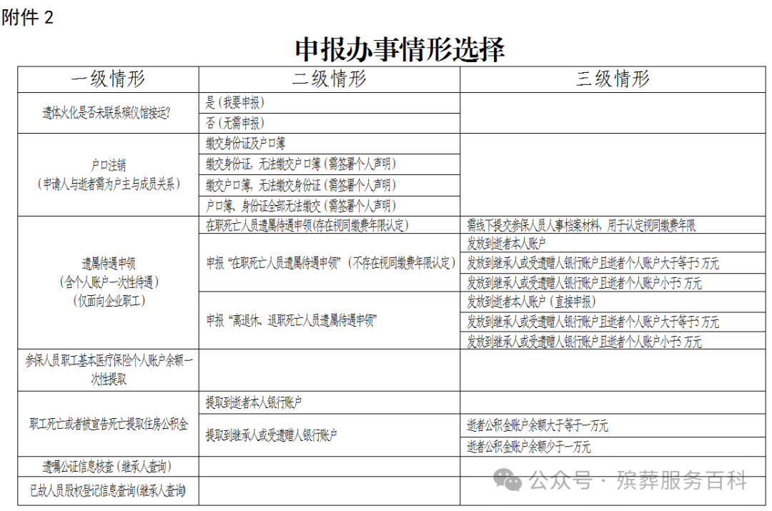
(二)户口注销。申请人在
(三)驾驶证注销。“身后一件事”平台接收办件后,将申报表、逝者校验结果(或电子证照)推送至公安部门系统办理驾驶证注销,鉴于驾驶证注销使用的公安交通管理综合应用平台是部建平台,若支持对接可直接办理反馈结果,确保流程规范高效。
(四)同户关系查询。根据申请人申请,以查询接口形式提供申请人与逝者是否存在户主与成员关系核验结果。
二、省民政厅
在“身后一件事”平台办理遗体火化时采用情形引导,确认申请人是否已联系殡葬服务机构进行遗体接运登记,若已联系则无需申报,若未联系则可选申报遗体火化。平台整合申报表、逝者校验信息及相关材料推送至省殡葬服务管理信息系统,待受理完成线下遗体火化后,反馈办结信息,实现全流程规范化办理。
三、省司法厅
在“身后一件事”办理遗嘱公证信息核查时,平台整合申报表、逝者校验信息、逝者与申请人户籍关系(是否存在户主与成员的关系)及相关材料推送至省司法厅系统,待审核办结后反馈结果,实现全流程规范化办理。
四、省人社厅
(一)社会保险待遇暂停。“身后一件事”平台根据卫健系统或公安系统获取逝者确认死亡的信息,可在申请人未申请
(二)遗属待遇申领(含个人账户一次性待遇)。在“身后一件事”平台办理遗属待遇申领(含个人账户一次性待遇)业务时,采用三级情形引导机制:一级情形明确本事项仅适用于企业职工身份的逝者;二级情形分为:
五、省住建厅
在“身后一件事”平台办理职工死亡或者被宣告死亡提取住房公积金业务时采用三级情形引导机制:二级情形分为
六、省卫健委
在申请人办理
七、福建金融监管局、厦门金融监管局
在“身后一件事”办理已故存款人小额存款提取(继承人提取)时,申报表单展示提醒,提醒内容为申请人可携带有关材料至有关银行网点办理,且对不同类别的提取申请人进行区分,明确当提取申请人为已故存款人的配偶、子女、父母时,携带材料为
八、省市场监管局
在“身后一件事”办理已故人员股权登记信息查询(继承人查询)时,平台完成逝者信息校验以及逝者与申请人户籍关系(是否存在户主与成员的关系)校验后,将通过校验的逝者信息分别推送至省市场监管局系统、省公共数据汇聚共享平台〔办理涉及厦门的已故人员股权登记信息查询(继承人查询)〕,并由平台自动汇总省市场监管局系统和省公共数据汇聚共享平台反馈的查询结果,实现全流程规范化办理。
九、省医保局
(一)医疗保险待遇暂停。“身后一件事”平台根据卫健系统或公安系统获取逝者死亡证明的开具信息,可在申请人未申请
(二)职工医保个人账户余额一次性提取。在“身后一件事”办理职工医保个人账户余额一次性提取时,平台整合申报表、逝者校验信息及相关材料推送至省医保局系统,待审核办结后反馈结果,实现全流程规范化办理。
附件1
省直部门相关职责
一、省公安厅
(一)出具死亡证明(非正常死亡)。在申请人办理“身后一件事”业务时,省政务汇聚平台通过输入逝者的姓名和公民身份证号以接口形式查询“非正常死亡证明”开具信息(是否出具证明、证明编号、出具时间、出具单位等),并自动推送至相关联办业务部门。
(二)户口注销。申请人在“身后一件事”情形引导中选择户口注销相关材料时,若勾选“缴交身份证及户口簿”以外的情形(包括“缴交居民身份证,无法缴交户口簿”“缴交户口簿,无法缴交身份证”“户口簿、身份证全部无法缴交”),需通过申报表嵌入的个人声明予以说明,并由闽政通完成电子签名/签章。平台接收办件后,将申报表、逝者校验结果(或电子证照)、逝者与申请人的同户关系校验结果、个人声明(如适用)及其他附件材料推送至福建省公安一体化政务服务平台受理户口注销业务。鉴于部分情形需申请人邮寄或线下缴交居民身份证、户口簿材料,为避免业务超期,公安机关应在核实申请对象符合条件后先行反馈“条件审核通过,请及时缴交材料完成办理”,待材料齐全后正式办结,同时对逝者居民身份证作挂失处理,确保流程规范高效。
(三)驾驶证注销。“身后一件事”平台接收办件后,将申报表、逝者校验结果(或电子证照)推送至公安部门系统办理驾驶证注销,鉴于驾驶证注销使用的公安交通管理综合应用平台是部建平台,若支持对接可直接办理反馈结果,确保流程规范高效。
(四)同户关系查询。根据申请人申请,以查询接口形式提供申请人与逝者是否存在户主与成员关系核验结果。
二、省民政厅
在“身后一件事”平台办理遗体火化时采用情形引导,确认申请人是否已联系殡葬服务机构进行遗体接运登记,若已联系则无需申报,若未联系则可选申报遗体火化。平台整合申报表、逝者校验信息及相关材料推送至省殡葬服务管理信息系统,待受理完成线下遗体火化后,反馈办结信息,实现全流程规范化办理。
三、省司法厅
在“身后一件事”办理遗嘱公证信息核查时,平台整合申报表、逝者校验信息、逝者与申请人户籍关系(是否存在户主与成员的关系)及相关材料推送至省司法厅系统,待审核办结后反馈结果,实现全流程规范化办理。
四、省人社厅
(一)社会保险待遇暂停。“身后一件事”平台根据卫健系统或公安系统获取逝者确认死亡的信息,可在申请人未申请“遗属待遇申领(含个人账户一次性待遇)”情况下向人社系统推送死亡人员数据及确认结果,人社系统自行处理后续社会保险待遇暂停事宜。
(二)遗属待遇申领(含个人账户一次性待遇)。在“身后一件事”平台办理遗属待遇申领(含个人账户一次性待遇)业务时,采用三级情形引导机制:一级情形明确本事项仅适用于企业职工身份的逝者;二级情形分为:“未退休参保人员(含视同缴费年限认定)”“未退休参保人员(无视同缴费年限认定)”和“离退休/退职人员”三类,其中涉及视同缴费年限认定的需线下办理;三级情形根据发放方式细分为三种情况,包括发放至逝者本人账户、发放至继承人且受遗赠人账户(按参保人员基本养老保险个人账户余额分为大于等于5万元、小于5万元二类),并对应要求提交《关于继承或遗赠的生效法律文书(继承、遗赠等公证书或法院判决书)》或《申领死亡待遇承诺书》等材料。平台整合申报表、逝者校验信息及相关材料推送至省人社厅系统,待审核办结后反馈结果,实现全流程规范化办理。
五、省住建厅
在“身后一件事”平台办理职工死亡或者被宣告死亡提取住房公积金业务时采用三级情形引导机制:二级情形分为“提取到逝者本人银行账户 ”及“提取到继承人或受遗赠人银行账户”,三级情形根据个账金额分为“账户余额大于等于一万元”及“账户余额少于一万元”,并对应要求提交《关于继承或遗赠的生效法律文书(继承、遗赠等公证书或法院判决书)》或第一顺序继承人关系证明及承诺书。平台整合申报表、逝者校验信息及相关材料推送至省住建厅系统,待审核办结后反馈结果,实现全流程规范化办理。
六、省卫健委
在申请人办理“身后一件事”业务时,省集成化办理平台直接通过调用省政务汇聚平台死亡个案信息查询接口,可输入逝者的姓名和公民身份证号等关键信息进行数据比对。汇聚平台返回该人员死亡人员的死亡时间、死亡原因等,平台将核验结果推送到其他联办事项。
七、福建金融监管局、厦门金融监管局
在“身后一件事”办理已故存款人小额存款提取(继承人提取)时,申报表单展示提醒,提醒内容为申请人可携带有关材料至有关银行网点办理,且对不同类别的提取申请人进行区分,明确当提取申请人为已故存款人的配偶、子女、父母时,携带材料为“居民户口簿、结婚证、出生证明等能够证明与已故存款人亲属关系的材料”;提取申请人为已故存款人公证遗嘱指定的继承人或受馈赠人时,携带材料为“指定提取申请人为已故存款人继承人或受馈赠的公证遗嘱”。
八、省市场监管局
在“身后一件事”办理已故人员股权登记信息查询(继承人查询)时,平台完成逝者信息校验以及逝者与申请人户籍关系(是否存在户主与成员的关系)校验后,将通过校验的逝者信息分别推送至省市场监管局系统、省公共数据汇聚共享平台〔办理涉及厦门的已故人员股权登记信息查询(继承人查询)〕,并由平台自动汇总省市场监管局系统和省公共数据汇聚共享平台反馈的查询结果,实现全流程规范化办理。
九、省医保局
(一)医疗保险待遇暂停。“身后一件事”平台根据卫健系统或公安系统获取逝者死亡证明的开具信息,可在申请人未申请“办理职工医保个人账户余额一次性提取”情况下向医保系统推送死亡人员数据及确认结果,医保系统自行处理后续医疗保险待遇暂停事宜。
(二)职工医保个人账户余额一次性提取。在“身后一件事”办理职工医保个人账户余额一次性提取时,平台整合申报表、逝者校验信息及相关材料推送至省医保局系统,待审核办结后反馈结果,实现全流程规范化办理。



(全文完)
(来源:福建省民政厅网站)
注:本网站部分资料来源于网络,版权归原作者所有,如有相关诉求,请联系 4001133231
网站备案号:陕ICP备2023019003号 殡葬信息网版权所有 网站地图
CopyRight (C)2015- 2020JiuYiYongSheng Technology Allrights