
发布时间:2025-12-10 浏览量:人次

2025级殡葬设备维护技术专业人才培养方案调研报告
一、调研工作开展情况
(一)调研目的
为客观、合理修(制)订人才培养方案提供科学的参考和依据,把握行业发展现状、发展趋势;了解行业企事业单位专业人才需求状况、岗位现状与期望岗位、岗位对知识技能的要求、相应的职业资格要求等,在2024年对用人单位的人才需求调查的基础上,殡葬设备维护技术专业建设委员会开展了2025年殡葬设备维护技术专业人才需求市场调查。通过调查来了解社会对本专业人才的需求及其变化情况、毕业生应具有的知识能力情况等,并根据调查意见来指导专业的定位、课程的安排、人才培养方案的制订与调整,以达到更好的教育教学及人才培养效果。
(二)调研对象
调查对象主要为殡仪馆、殡葬设备企业、殡葬服务公司、殡葬科技公司、陵园、相关专业技术人员、职业院校、本专业毕业生、在校生等。
1.行业
行业主要指省、市民政部门的社会事务处或社会事务科、殡葬服务中心,中国殡葬协会、省殡葬协会(见表1)

2.企业
企业指殡仪馆、殡葬设备厂、陵园、殡葬服务公司等单位,主要采取现场调研、线上问卷调研、电话调研方式,线上调研的企业多达240多家,部分企业具体情况如下(见表2和表3)。


3.学校
学校指开设现代殡仪服务与管理或者殡葬设备维护技术的高职专科或本科院校。具体的调研如下表所示(见表4)
4.毕业生
本次调研的毕业生总计有300多,毕业生的专业有现代殡葬技术与管理、陵园服务与管理、殡葬设备维护技术。
5.在校生
殡葬设备维护专业在校生共142人,其中2022级44人,2023级47人,2024级51人。

(三)调研方式
调研采用文献查阅、问卷调查、实地考察、电话调研、专题讨论、网络调研、AI、大数据查询等形式。
(四)实施情况
1.调研总体安排路径
专业团队对省内外240家大专院校、殡仪馆、殡葬设备企业、陵园、殡葬服务公司开展广泛线上调研。具体调研对象为管理人员、企业技术骨干等。调研目的是摸清企事业单位对技术技能型人才需求状况、殡葬领域管理型服务型技术型岗位群对应的技术变化情况及企事业单位对毕业生知识、能力、素质方面的意见建议。调研问卷发放时间为2024年11月至2025年5月,历时6个月,采取面对面、邮件及微信等方式,发放调查问卷300份,回收调查问卷266份,剔除无效问卷后,保留有效问卷256份,有效回收率是85.3%。
2024年11月至2025年5月这半年期间,专业教师团队通过实地走访分别对23所殡仪馆、殡葬设备企业、殡葬服务公司、陵园等单位,针对人才培养目标、师资队伍、毕业生就业岗位、人才培养方案运行情况、人才供需等方面进行了深入的调研研究。
专业教师团队实地走访调研的单位主要有长沙明阳山、深圳殡仪馆、东莞殡仪馆、广州殡仪馆、上海益善殡仪馆、上海浦东殡仪馆、上海飞信科技公司、武昌殡仪馆、郑州殡仪馆、湘潭圆满殡仪馆、江西南方、江西南环、江西天地人、威海航泰等。
2.调研工作安排表

二、调研内容
(一)行业调研内容
1.调研内容
殡葬设备维护技术专业的行业面向现代殡葬设备行业。调研内容为殡葬行业国内、国外发展总体态势下的发展潜力和市场机会,其中包括国家新颁布法律法规、国家“十四五”规划、行业“十四五”规划以及有关权威调查分析报告等;经济转型升级、产业结构调整、新技术应用等带来的行业有关职业人才标准的新要求、新规范;行业人才结构现状及专业对应的职业岗位设置情况;殡葬行业的智能化、信息化和数字化发展情况;行业职业培训及取证现状;专业人才培养方案与专业标准、职业标准对接的情况。
2.调研完成情况
通过实地走访的方式,调研湖南省民政厅社会事务处等5家行业主管单位。在此基础上,调研组辅以专业网站公开信息的检索,深入解析殡葬行业的新发展、新模态等总体态势,重点调研当下行业发展给专业人才培养带来的新知识、新技术、新技能的要求与变化。
(二)企业调研内容
1.调研内容
企业调研对象为殡仪馆、殡葬设备厂、殡葬科技公司、殡葬服务公司、陵园等单位,调研内容为企业对专业发展的需求;殡葬行业的新设备、新工艺、新技术;企业在开展殡葬设备维护技术专业过程中的岗位群对应工作方式变化情况,主要包括岗位设置、工作内容、工作方式等;分析相对应的知识、能力、素质要求以及企业对职业资格证书的要求等。
2.调研完成情况
通过对240家殡葬行业企业的实地访谈和问卷调查,重点调查了殡葬行业的新设备、新工艺、新技术;岗位名称、岗位工作任务、岗位要求、人才需求、招聘要求等。岗位要求包括知识要求、能力要求及素质要求。通过对岗位工作任务的调查,对调查的所有工作任务采用“合并同类项”的方式,梳理出核心岗位、具体工作任务、主要工作任务与典型工作任务,形成岗位群典型工作任务分析表,明晰岗位群工作任务对毕业生的知识、能力、素质要求。
(三)学校调研内容
1.调研内容
学校调研对象包括如表4中五所高级院校的专业负责人及专业老师。主要调研学校专业基本情况,包括专业建设、校企合作、课程体系、教学实施、教学管理、教学评价、质量保障、师资队伍、实习实训条件、配套资源等;现行专业教学标准使用情况及评价;学校有关专业人才培养方案内容及执行情况,包括专业人才培养方案的执行情况、存在问题、课程结构比例、专业教学内容更新情况等;专业招生、就业情况,包括生源情况、专业就业率、对口就业率,毕业生考取行业有关资格证书情况等。
2.调研完成情况
通过多维度、多角度、多方面的线.上调研殡葬行业高职院校,收集学校的发展情况,专业建设、校企合作、课程体系、教学实施、教学管理、教学评价、质量保障、师资队伍、实习实训条件、配套资源等。
(四)毕业生调研内容
1.调研内容
调研对象为我校殡仪学院的毕业生。调研内容为毕业生的就业基本情况,包括工作单位、岗位设置、工作任务、薪资、职业规划,以及相应工作岗位对本专业知识能力素质实际需求情况、对本专业人才培养工作意见建议等。
2.调研完成情况
通过对我校殡葬专业300毕业生调查问卷,共获取266位毕业生问卷反馈。分析调查,掌握本专业毕业生所从事的职业领域、工作岗位、工作任务、就业预期达成率等工作信息;毕业生在校学习时对专业教学效果的评价、对专业认同感、对专业人才培养工作(如教学内容、教学实施、实训教学、拓展课程、技能等级类证书等)的意见建议等专业信息。
(五)在校生调研内容
1.调研内容
调研对象,为殡葬设备维护技术专业在校的2022级、2023级、2024级学生。调研内容为学生的学习基础、在校学习现状(包括课堂学习情况、实践教学学习情况、社团活动参与情况、技能竞赛获奖情况等)、对本专业对应岗位所需专业知识、能力、素质的认知情况和掌握情况;对本专业人才培养工作(包括教学内容、教学实施、实训教学、拓展课程、技能等级类证书等)的意见建议;就业前景自评与专业认可度等。
2.调研完成情况
通过设计在校学生调查问卷,共获取142位本专业在校生的问卷反馈。分析调查,掌握本专业在校生的学生的学习基础、学习情况(包括课堂学习情况、实践教学情况、社团活动情况、技能竞赛情况等)、对本专业对应岗位所需专业知识、能力、素质的认知情况和掌握情况;对本专业人才培养工作(包括教学内容、教学实施、实训教学、拓展课程、技能等级类证书等)的意见建议;就业前景自评与专业认可度等。
三、调研结果分析
(一)行业调研结果分析
1.本专业面向的国民经济分类与职业类别
依据《中华人民共和国职业分类大典(2025 年修订版)》、《国民经济行业分类(2019年)》等文件,殡葬设备维护技术专业主要对标的职业类别属于第四大类“商业、服务业人员”,对应“居民服务人员”(代码4-10)下的小类“殡葬服务人员”(代码4-10-06)。我们对殡葬设备维护技术专业基本信息进行统揽,具体如表6所示。

2.行业发展趋势
(1)殡葬产业持续扩张,殡葬设备维护技术专业市场人才需求巨大
我国目前殡葬设备应用以及种类的研发还处于起步阶段,特种设备的维护成本尤其是烟气净化设备的生产及维护成本非常高,据民政部门资料提供显示:我国每年死亡人口已达千万级,截至2023年底,全国共有殡葬服务机构4474个,其中殡仪馆1778个, 殡葬管理机构815个,民政部门管理的公墓1761个。殡葬服务机构职工9.1万人,其中殡仪馆职工4.9万人。火化炉7293台。而现有殡葬服务机构职工中殡葬设备维护技术人员数量少之又少。随着殡葬设备改造升级,机械化程度、自动化程度、智能化程度、有害排放物处理程度等越来越高,随之带来的维护成本与维护要求也相应提高。因而,殡葬设备高素质专业技能人员,在现代殡葬设备的故障排除、维护维修、技术改造以及设备管理服务等能力要求更加凸显。
殡葬行业从业人员普遍存在学历层次偏低、专业技能培训缺失等问题。在消费升级背景下,公众对个性化、情感化殡仪服务的需求日益增长,现有从业队伍的专业素养已难以满足现代殡葬服务要求,凸显出专业化人才短缺的行业困境。
(2)国家政策继续推动殡葬改革
政策导向在2024年全国民政工作会议及民政部年度工作部署会议中得到进一步强化,推动殡葬领域政策体系加速完善。根据民政部《精准发力久久为功——2024年全国殡葬改革发展综述》的指导精神,我国殡葬领域正着力推进三大核心任务:一是完善殡葬服务管理体系,加速殡仪馆、公益性公墓及骨灰堂等基础设施的标准化建设;二是全面推广生态安葬模式;三是重点补足殡葬服务设施短板,深化婚丧习俗改革。
一系列标准化建设举措,体现国家通过制度创新提升殡葬服务供给质量、促进殡葬行业专业化发展的战略决心。2024年以来,殡葬标准化建设取得显著突破:先后颁布实施《节地生态安葬服务指南》(GB/T 44713- 2024)等6项国家标准和《殡葬物联网信息系统软件基本功能要求》(MZ/T 225- 2024)等12项行业标准。同年11月,又启动了十余项推荐性行业标准的制定修订工作。
(3)殡葬设备行业对员工的综合素质要求正不断提升,服务内容也日益向多元化、个性化方向发展
殡葬设备企业的岗位设置多样,且需紧密协作。对于规模较大的殡葬设备企业,员工数量多,岗位分工较细;而规模较小的殡葬设备企业则岗位重叠度较高,要求员工掌握多个岗位的专业知识和技能,因此对员工的综合素质要求普遍较高。同时,随着行业竞争日趋激烈,服务内容不断向多元化、个性化拓展,也对员工的创造力和开拓能力提出了更高要求。
(4)殡葬设备企业增值业务持续拓展,产品服务信息化水平显著提升
数字化转型为殡葬服务业发展提供了重要技术支撑。随着科技进步,多数殡葬设备企业已完成服务设施和产品的智能化升级。“数字绿色殡葬”理念的普及,对从业人员的技术素养提出了更高要求,直接推动了殡葬科技人才需求的快速增长。信息化与数字技术的深度应用,正加速传统殡葬服务业的转型升级,主要体现为三大创新发展方向:一,业务流程全面数字化。各企业相继开发专属业务管理系统,实现墓位查询、业务办理、车辆调度、线上商城、墓区管理、碑文设计、任务派发、网站运营、公众号管理、预约服务、数据统计等全流程线.上化操作,大幅提升服务效率与便民水平。二,新媒体渠道趋向深度应用。通过构建官方网站、微信公众号、移动APP等数字化服务平台,打造便捷的线上葬祭服务体系,有效拓展服务半径,提升用户体验。三,服务模式创新升级。针对殡葬服务供需结构性矛盾,行业以高质量发展为导向,聚焦“绿色、文明、智慧”三大发展主线,积极探索“互联网+殡葬”融合创新。典型如“云,上纪念”等数字化服务平台的建设,通过服务内容创新、服务主体多元化和管理模式升级,推动殡葬服务从资源依赖型向创新驱动型转变,实现行业质的飞跃。
3.行业发展新趋势对人才标准的新要求
基于本次行业调研数据,我们总结出行业发展对专业人才标准的三大核心要求:一,专业化人才需求凸显。调研数据表明,行业亟需具备以下素质的技术技能人才:接受过系统专业教育、熟悉行业法规政策及相关标准、具备较高的职业素养。此类人才将有效提升行业整体服务水平,改善社会殡葬设备维护技术专业的认知。二,复合型人才成为竞争焦点。随着行业向专业化、精细化、信息化方向发展,具备以下综合能力的人才将成为行业竞争的核心资源:专业知识与技能、优秀沟通能力、先进服务理念、深厚人文素养。专业技能(包括但不限于)侧重遗体火化、骨灰装殓、殡葬设备产品开发、园区运营管理。三,岗位需求多元化与技能升级。现代殡葬设备行业呈现以下就业特征:岗位类型丰富;传统领域为遗体火化、骨灰装殓等;新兴领域有数字殡葬、新媒体营销等。技能要求升级,需适应“互联网+殡葬”转型、掌握信息化办公系统、具备新媒体运营能力。
行业发展对职业人才标准提出了新要求,高职院校应及时调整人才培养方案,重构知识、能力与素养培养体系,以满足行业转型升级的人才需求。
4.殡葬设备维护技术专业人才结构现状与发展
(1)行业人才队伍现状分析
殡葬设备维护技术专业人才队伍存在明显的结构性矛盾。表现在:一,学历结构失衡。全行业高职以下学历占比达45%, 基础技术岗位中职及以下学历占比高达67%,中高级技术岗位高职及以上学历占比63%。二,素质能力缺口。现有从业人员普遍存在文化基础薄弱、专业技术水平不足、服务理念滞后等问题,难以满足行业对精细化、专业化服务的需求。
(2)高层次人才培养突破
殡葬服务领域高层次人才培养体系的重大突破,为行业转型升级提供重要人才支撑。2024年5月,经教育部批准,以北京社会管理职业学院为基础升格的民政职业大学正式成立。该校定位为:培养目标为殡葬管理精英、殡葬设备运营专家、高端服务人才;其培养特色是创新人才培养模式、强化实践能力培养、突出行业引领作用。
5.殡葬设备维护技术专业人才培养方案的优化方向
当前专业课程体系构建主要基于职业能力本位和岗位任务导向,在满足基础专业能力培养方面成效显著,但在适应行业发展新趋势方面仍存在以下提升空间。
(1)课程体系的局限性。一,行业技术更新滞后性。包括对行业新技术应用响应不及时和对产业新要求融入不足;二,跨界融合不足。包括学科交叉性课程欠缺和综合能力培养模块薄弱。
(2)关键能力培养缺口。现有方案在以下职业核心素养培养方面存在明显不足。一,职业发展能力不足,包括可持续发展理念、终身学习能力;二,人文素养基础薄弱,包括殡葬文化传承;三,职场软技能不足,包括服务礼仪、沟通协调、情绪管理;四,创新素质缺乏,包括跨界思维、数字化应用能力等。
(3)从三个维度优化并完善培养方案。建立动态调整机制,及时对接行业技术革新;增设跨学科融合课程,强化综合能力培养;构建“专业能力+职业素养”双轨培养体系。
(二)企业调研结果分析
1.调研基本情况
本次企业调研主要采取实地调研为主结合线上问卷和电话调研的方式分别对全国不同地域,不同规模的240家殡葬行业企业单位进行深度调研。
通过此次对殡葬行业企业的深度调研,重点调查殡葬设备维护技术岗位设置、岗位名称、岗位工作任务、岗位职责要求、对工作人员的素养、知识、能力要求,分析和归纳殡葬设备企业岗位职责与岗位规格,梳理殡葬设备维护技术专业对应的核心岗位、典型工作任务与毕业生知识、能力、素质要求。
殡葬行业企业的岗位设置种类总体趋于一致,部分企业因规模、经营状况不同其岗位工作任务也存在一定差异。通过对岗位工作任务的调研结果分析梳理,形成以下岗位群典型工作任务:遗体保存、火化、殡仪、安葬、祭祀等殡葬服务,殡葬设备保养、维护、维修,殡葬设备制造、安装、调试、销售等。此外,本专业对毕业生的专业素质要求主要表现在:行业敬畏心、接人待物亲和力、咨询与投诉耐心、团队协作意识、吃苦耐劳精神负面情绪自我调节、创新意识等。
2.企业对学历与职业资格证书的要求
殡葬设备维护技术专业对应的核心岗位为遗体火化师,要求从业人员具备良好的火化机操作能力、遗体火化能力、人际沟通能力及园区日常管理能力。
殡葬行业企业对毕业生入职时持有相关职业资格证书存在一定需求。具体而言:70.5%的企业希望毕业生持有遗体火化师证书;51%的企业希望毕业生持有殡仪服务员证书;45%的企业希望毕业生持有电工证书; 42%的企业希望毕业生持有钳工证书。
(三)学校调研结果分析
1.学校教学基本情况
目前开设殡葬设备维护技术专业的院校共2所,分别是长沙民政职业技术学院和民政职业大学。此次高校调研对象主要为民政职业大学该校为国家级示范性本科高等职业院校,长沙民政职业技术学院为国家级双高校。
2.专业招生、就业情况
目前两所院校的专业面向全国招生,分为单招和统招,学生类型来源于普通高中毕业生和职业中专两类,生源充足。长沙民政职业技术学院目前在校学生142人(2022级44人,2023级47人,2024级51人),民政职业大学在校学生132人。长沙民政职业技术学院本专业就业率为96%,民政职业大学的就业率为95%。
3.专业办学能力分析
根据调研结果,目前全国开设殡葬设备维护技术专业的高职院校共2所,年招生规模合计约120人。
师资队伍现状大致为长沙民政职业技术学院专任教师12人(含兼职教师5人),硕博比例达100%;民政职业大学专任教师7人(含兼职教师4人),硕博比例达100%;综合分析表明长沙民政职业技术学院与民政职业大学当前的师资配置基本可满足教学需求。然而,随着行业对陵园专业人才需求的显著增长及高职院校办学规模的持续扩大,两校均面临高学历、高职称教师占比偏低以及行业兼职教师资源不足的挑战。
4.专业人才培养方案的主要内容及执行情况
殡葬设备维护技术专业的课程体系由公共基础课与专业课两大模块构成。公共基础课涵盖公共基础必修课、限选课和任选课,旨在培养学生的通用素质、知识和能力;专业课包含专业必修课、限选课和任选课,重点培养学生的专业素质、知识和能力。
调研结果显示,长沙民政职业技术学院与民政职业大学作为开设本专业的两所院校,其人才培养方案的执行均能紧密围绕方案的总体要求。两校课程设置高度相似,均采用“公共课+专业课”的结构,公共课(占比24. 5%-32. 8%)由公共基础课与公共任选课组成。专业课(占比48.3%- 57%)由专业基础课、专业必修课和专业选修课构成。
专业核心课程设置对比:长沙民政职业技术学院开设《殡葬设备构造与原理》、《遗体火化技术》、《遗体冷藏冷冻设备 原理与维护》、《殡葬设备电气控制技术》、《殡葬设备 故障检测与维护》、《殡葬设备及用品开发》;民政职业大学开设《殡葬设备机械故障检测与维护》、《殡葬用品开发与设计》、《殡葬设备电气控制技术》 、《火化设备原理与维护》、《殡葬制冷设备原理与维护》。综合分析表明两校专业核心课程设置相近,所涵盖的核心技能基本能够满足本专业面向岗位群的核心职业能力需求。
5.专业人才培养质量测量、分析与改进及教学诊改工作情况
当前长沙民政职业技术学院与民政职业大学均在校级层面建立了较为完善的内部质量保证体系。教学过程管理普遍采用定期教学例会、教学督导、期中教学检查等形式;教学效果评估主要通过学生评教、同行评议等方式进行。
存在问题在于二级院系(部、中心)及教研室层面的质量监控机制在执行层面有待进一步优化与落实。教师的质量意识、质量文化认同及质量行为规范仍需持续强化。
人才培养方案执行中的主要挑战在于两校虽能严格遵循既定人才培养方案,但仍面临三个核心问题。一,职业素养培育深度不足,劳动教育等关键职业素养要素与专业课程的融合度有待提升;二,“课证融通”机制缺失,殡葬设备维护技术专业的国家职业技能等级证书和相关的专业课程缺少有效衔接;三,课程内容滞后于行业发展,对接新时期经济转型升级及高质量发展需求的针对性不足,面向新业态的课程内容更新滞后,教学内容的时效性亟待加强。
(四)毕业生调研结果分析
1.毕业生基本情况
调研数据显示,本专业毕业生主要就业于殡葬行业,68%的毕业生任职于殡仪馆。其余毕业生主要分布在殡葬服务机构(含殡仪服务公司、殡仪馆、殡葬事务服务中心)及民政相关部门等关联领域。仅5%的毕业生未在本行业就业。
毕业生整体薪酬待遇处于较好水平,78%的毕业生月工资收入高于5000元。其余毕业生薪酬基本集中在4000-5000元区间。
2. 毕业生对专业教育教学的评价与建议
总体评价显示毕业生对本专业教学效果总体满意度较高。具体建议包括毕业生围绕知识、能力、素养培养及课程设置提出了以下建设性意见。
强化核心知识与能力。加强殡葬设备活动策划、组织、实施与评估方法的系统教学。深化人际沟通技巧及殡葬工作礼仪规范的知识传授。
提升专项技能与实践教学。着重培养主持个性化礼仪的能力。加强信息技术与数字技术在礼仪服务中应用的技能训练。广泛采用互动案例教学、情景模拟等参与性强、实践导向的教学方法。
创新教学模式与学习环境。大力推行“企业导师进课堂”模式,引入行业实践经验。积极利用互联网技术构建多元化、沉浸式的真实学习情境。
用人单位高度重视以下职业素养。较强的亲和力与主动服务意识;“视逝如亲”的专业品质与人文情怀;团队合作精神;忠诚度、吃苦耐劳与踏实肯干的工作态度。
(五)在校生学情调研结果分析
1.在校生基本情况
本次调研共覆盖142名在校生,主要结果显示:生源构成含48.3%为应届高中毕业生,51.7% 为单独招生入学学生。
学习态度与课堂表现为95.5%的学生对专业学习感兴趣,93.3%的学生期望掌握遗体保存、火化;殡葬设备保养、维护、维修等核心专业知识;75.3%的学生养成上课经常记笔记的习惯。
实践教学参与度显示99%的学生参加过学校组织的企业实习,学生普遍认为学校安排的专业实践环节较为充足。
社团活动参与情况显示82.3%的学生对学生社团活动感兴趣;85.6%的学生有实际参与社团活动的经历。
技能竞赛与证书认知情况显示76.8%的学生对所学专业的技能竞赛较为熟悉,并有参赛意愿。
专业认同与就业预期情况显示96.3%的学生对本专业毕业生的实习就业前景持乐观态度,专业认同感较高。
课程评价与能力自评情况显示93.2%的学生认为专业课程设置合理,能够满足其面向岗位所需的知识、能力与素质要求;85.7%的学生自评专业知识、专业素质与专业技能掌握程度达良好及以上水平。
2.在校生对专业人才培养的建议
在校生对本专业教学效果总体满意度较高。聚焦课程设置,学生提出具体建议增开二种类型课程,包括绿色殡葬技术与应用、殡葬应急管理。
四、调研结论及对策建议
(一)专业人才需掌握的专业核心知识和核心能力
本专业核心知识和核心能力主要包括殡葬文化与生命文化、安葬礼仪、祭祀礼仪、火化机的原理与操作、殡葬设备维护与保养、殡葬设备产品开发、殡葬法规等知识;专业核心能力主要包括业务接待与沟通能力、遗体接运、遗体火化、殡葬产品开发、遗体保存、骨灰装殓、殡葬设备保养、维护、维修等。具体如下:
①殡葬文化与生命文化知识体系随社会需求演变而日益深化。掌握殡葬历史、文化内涵、传统习俗及其向现代理念的发展脉络,理解不同地域、民族的多元殡葬文化特征;同时熟悉生命的价值、意义,以及生命终结阶段的文化现象。培养学生提供契合文化背景、体现人文关怀的专业服务能力,提升其文化敏感性与跨文化沟通素养。
②殡葬行业法律法规体系持续完善,合规要求日益严格。系统掌握国家及地方殡葬管理、遗体火化、土地使用、环境保护等领域的法律法规与政策标准,确保遗体接运、遗体火化、遗体冷藏冷冻严格遵循法律框架,并能为客户提供专业、准确的法律咨询与指导,保障服务全流程的合规性。
行业新兴需求领域随服务形态升级持续拓展。调查显示,除专业核心知识与能力外,对殡葬危机公关、绿色殡葬技术实践、祭扫数字化服务工具应用及新媒体运维等知识与技能的需求正显著提升。
(二)专业人才培养必须具备的专业岗位关键职业素质
岗位关键职业素质主要包括人文关怀素质、表达沟通能力、工作责任心、负面情绪调节能力、团队协作意识等(见表7)。具体如下:
1.殡葬服务中情感抚慰与精神支持需求持续提升。需秉持深切同理心,尊重逝者并精准识别家属情绪波动与核心诉求;以专业素养传递关怀,运用恰当言行提供精神支持,在服务全程展现耐心与温度。旨在培养学生构建基于信任的服务关系,传递人文关怀的核心价值。
2.遗体保存和火化安全规范与隐私保护标准日益强化。需对遗体保存、遗体火化、殡葬设备设施维护、安全保障、档案管理等全流程职责高度负责,确保完好与运行安全,主动排查并消除安全隐患,严谨管理客户信息及业务档案。旨在培养学生以零容忍态度执行规范,守护逝者尊严与家属权益。
3.殡葬行业对员工心理健康支持与韧性培养日益重视。需具备抵御高压环境负面情绪的能力,在持续面对哀伤氛围及死亡相关事务时,保持专业心态与情绪稳定性,确保服务品质不受影响。旨在培养学生成为能维系服务尊严与自我心理健康的专业人才。
4.客户隐私保护法规要求与行业伦理标准持续强化。需 深刻认知岗位涉及逝者生平、家庭隐私及购买信息等敏感数据的保密责任,严格执行信息安全管理规范,杜绝任何泄露风险。旨在培养学生成为恪守职业伦理、筑牢客户信任基石的专业人才。

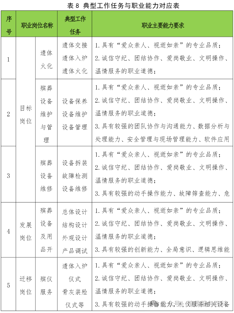
(三)本专业就业面向的岗位及岗位群(目标岗位、发展岗位、迁移岗位)
本专业就业面向的岗位主要包括客服接待、殡仪服务、遗体火化、殡葬设备维护与管理、殡葬设备及用品开发、殡葬设备维修等,具体如表8所示。

(四)本专业的培养目标及培养规格
1.培养目标
本专业培养政治立场坚定,德、智、体、美、劳全面发展,掌握殡葬设备操作、殡葬设备保养与维修、殡葬设备及用品开发等知识,具备遗体接运、遗体火化、骨灰装殓、殡葬设备故障检测与维护等能力,能够在遗体火化师、殡葬设备维护、殡仪服务员等岗位上从事应用殡葬设备进行遗体保存、火化、殡仪、安葬、祭祀等殡葬服务,殡葬设备保养、维护、维修、管理,殡葬设备制造、安装、调试、销售等工作的高素质复合型技能人才。
2.培养规格
①知识要求趋向精趋细。掌握正确运用相关法律法规和技术标准的能力;将殡葬文化、生命文化和现代殡葬理念运用于殡葬设备客户服务与营销的能力;设计图纸识读、制图的能力;遗体接运、遗体火化的能力;殡葬设备产品开发及应用的能力;殡葬设备保养与维护的能力;从事殡葬设备管理工作的能力;探究学习、终身学习和可持续发展的能力。
②能力要求趋向全面化。具备对新知识、新技能的学习能力和创新创业能力;殡葬设备销售、接待、客户管理等方面的能力;入炉、祭祀等仪式的策划与实施能力;殡葬设备设计与开发、遗体冷藏冷冻等能力;从事殡葬设备维护与管理的能力。
③素质要求人文素养高度化。具有良好的职业道德和人文素养,坚定拥护中国共产党领导和中国特色社会主义制度,践行社会主义核心价值观,具有坚定的理想信念、深厚的爱国情感和中华民族自豪感。掌握支撑本专业学习和可持续发展必备的文化基础知识,具有良好的科学与人文素养。具备良好的语言表达能力、文字表达能力、沟通合作能力,具有较强的集体意识和团队合作意识,具有终身学习能力和一定的分析、解决问题的能力。
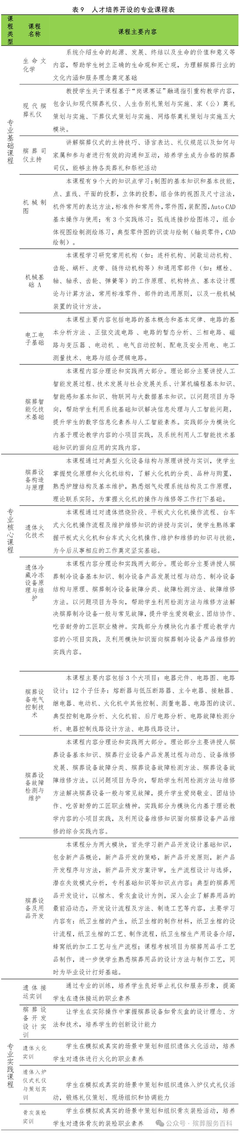
(五)专业人才培养中必须开设的有关课程
本专业人才培养过程中,所开设的专业课程包括专业基础课、专业核心课和专业实践课,具体如表9所示。

(六)专业师资与教学设施配备要求
1.师资要求
①专业知识与技能显著提升,形成涵盖殡葬文化、遗体接运、遗体火化、殡葬设备维护与管理等多领域的扎实体系。教师能够开展不同地区殡葬习俗差异及其殡仪服务体现的调研;熟练掌握遗体入炉仪式、祭祀仪式、火化机操作等的实际流程;并能熟练应用设计软件指导学生进行殡葬设备的开发与设计。
②教师教学能力持续提升,熟练运用多元化教学手段。教师能够依据专业课程特点及学生实际情况设计合理教学方案,通过多媒体数字仿真技术动态展示遗体火化场景,有效提升学生的学习兴趣与课堂参与度。
2.教学设施设备要求
①理论教学设施显著升级,配备专用多媒体教室。多媒体教室配置投影仪、电脑等设备,便于教师展示课件与视频资料,讲授殡葬文化、法律法规等理论课程;专业图书资料室收藏火化机、殡葬文化、殡葬设备等领域的书籍期刊杂志,供师生研究学习。
②实践教学设施持续优化。虚拟仿真 实验室则引入虚拟现实VR与增强现实AR技术,支持学生进行遗体接运、遗体火化、骨灰装殓的虚拟体验与操作,显著提升实践教学效果。
(七)对本专业建设和发展的建议和措施
1.课证融通
将职业技能等级证书、职业资格证书等有关内容、标准有机融入专业课程教学,实行课证融通制度。鼓励学生在获得学历证书的同时,积极取得若干职业技能等级证书,我校将根据国家职业技能等级证书的相关要求适时调整人才培养方案。同时也鼓励学生取得职业资格证书、行业企业认可度高的证书。各类职业技能等级证书、职业资格证书等可计算学分,也可置换相关课程,具体如表10所示。

2.人才培养模式
在人才培养方案的整体设计上,突出校企合作、工学结合、开放办学理念。按照“校企合作、适应岗位、突出技能、有利发展”的思路,构建殡葬行业企业全过程参与的人才培养模式并进行实施。
3.课程体系
在课程体系设计方面,强化职业岗位的能力培养。在模块化课程体系构建过程中,基于五个职业岗位的工作过程和任务,将行业标准的具体要求内化到每门专业课程之中,强化职业岗位能力的培养,实现课程体系对接职业技能等级证书。对于一些岗位核心能力的培养,除了专业必修课程的开设外,还可以设置相关的专业任选课程。
4.实践教学
在实践教学方面,突出教、学、做、评“一体化”、校内仿真实训和校外顶岗实践相结合的教学模式。
5.教学评价
教学评价方面,重视过程考核,引入行业标准,有意识的引导学生重视专业知识掌握和技能训练的渐进式发展规律。
殡葬设备维护技术专业建设指导委员会
2025年7月6日
(全文完)
特别提示:本站所标注价格及相关信息来源于网络采集,仅供参考,实际情况以墓园前台咨询为准。

墓地价格:13800元(仅供参考)(点击询价)

墓地价格:19800元(仅供参考)(点击询价)

墓地价格:15800元(仅供参考)(点击询价)
墓地价格:壁葬8000元、墓地11800元(仅供参考)(点击询价)

墓地价格:21000元(仅供参考)(点击询价)

墓地价格:19800元(仅供参考)(点击询价)

墓地价格:16800元(仅供参考)(点击询价)

墓地价格:12000元(仅供参考)(点击询价)

墓地价格:15000元(仅供参考)(点击询价)

墓地价格:5000元(仅供参考)(点击询价)

墓地价格:15000元(仅供参考)(点击询价)

墓地价格:(仅供参考)(点击询价)
墓地价格:23800元(仅供参考)(点击询价)

墓地价格:26800元(仅供参考)(点击询价)

墓地价格:(仅供参考)(点击询价)

墓地价格:18900元(仅供参考)(点击询价)

墓地价格:格位10800元,墓地59000元(仅供参考)(点击询价)

墓地价格:15000元(仅供参考)(点击询价)

墓地价格:16800元(仅供参考)(点击询价)

墓地价格:(仅供参考)(点击询价)

墓地价格:28000元(仅供参考)(点击询价)

墓地价格:30500元(仅供参考)(点击询价)

墓地价格:12800元(仅供参考)(点击询价)

墓地价格:18900元(仅供参考)(点击询价)

墓地价格:20000元(仅供参考)(点击询价)

墓地价格:8900元(仅供参考)(点击询价)

墓地价格:29800元(仅供参考)(点击询价)

墓地价格:17800元(仅供参考)(点击询价)

吉林省四平市伊通县 长庚生态陵园 位于长春市正南方,是由民...

辽宁铁岭市圣龙泉公墓联系电话: 0410-(未经核实,仅供参考),...

湖北十堰市南山陵园位于十堰市经济技术开发区南山公墓始建于...

泰安市泰山纪念园联系电话:0538-(未经核实,仅供参考),是泰...

江西南昌市洪福人文纪念公园公墓:联系电话:0791-(未经核实,...

河北省保定市易县万福陵园,坐落于河北省易县永宁山下清西陵...

山东潍坊市潍城区大于河陵园联系电话:0536-(未经核实,仅供参...

安徽省阜阳市福泽人文纪念园公墓是经安徽省民政厅批准的经营...